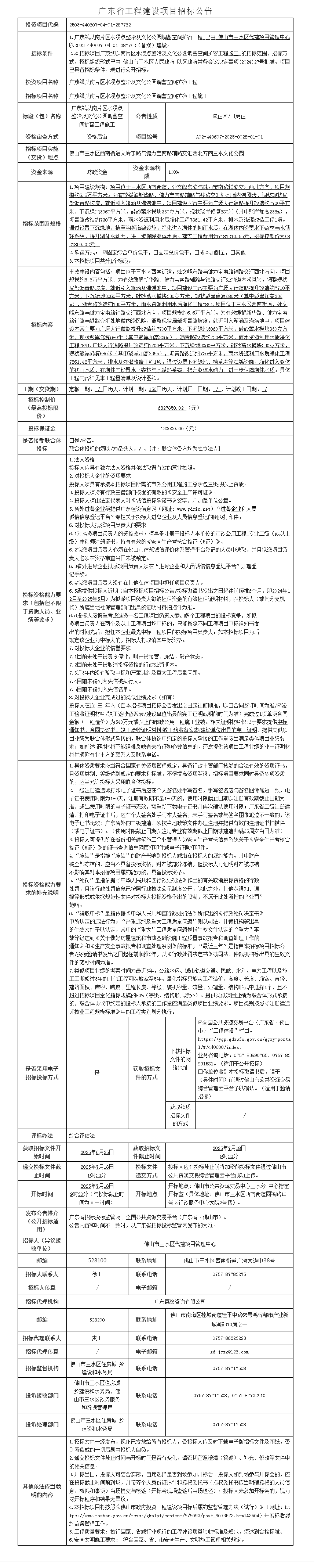
佛山市南海区人民医院南海区区域病理诊断中心检测合作服务招标公告
项目概况
南海区区域病理诊断中心检测合作服务招标项目的潜在投标人应在广东省政府采购网https://gdgpo.czt.gd.gov.cn/获取招标文件,并于 2025年07月15日 09时00分 (北京时间)前递交投标文件。
一、项目基本情况
项目编号:M4400000707530709001
项目名称:南海区区域病理诊断中心检测合作服务
采购方式:公开招标
预算金额:3,000,000.00元
采购需求:
采购包1(南海区区域病理诊断中心检测合作服务):
采购包预算金额:3,000,000.00元
本采购包不接受联合体投标
合同履行期限:以合同约定为准。
二、申请人的资格要求:
1.投标供应商应具备《中华人民共和国政府采购法》第二十二条规定的条件,提供下列材料:
1)具有独立承担民事责任的能力:在中华人民共和国境内注册的法人或其他组织或自然人, 投标(响应)时提交有效的营业执照(或事业法人登记证或身份证等相关证明) 副本复印件。分支机构投标的,须提供总公司和分公司营业执照副本复印件,总公司出具给分支机构的授权书。
2)有依法缴纳税收和社会保障资金的良好记录:提供以下两种证明材料之一:1、提供《政府采购供应商资格信用承诺函》(承诺函格式见采购公告附件);2、提供投标截止日前6个月内任意1个月依法缴纳税收和社会保障资金的相关材料(如依法免税或不需要缴纳社会保障资金的,提供相应证明材料)。
3)具有良好的商业信誉和健全的财务会计制度:供应商必须具有良好的商业信誉和健全的财务会计制度【提供以下四种证明材料之一:1、提供《政府采购供应商资格信用承诺函》(承诺函格式见采购公告附件);2、提供2024度财务状况报告;3、提供投标截止日前6个月内基本开户行出具的资信证明;4、财政部门认可的政府采购专业担保机构出具的投标担保函】。
4)履行合同所必需的设备和专业技术能力:按投标(响应)文件格式填报设备及专业技术能力情况。
5)参加采购活动前3年内,在经营活动中没有重大违法记录:参照投标函相关承诺格式内容或提供《政府采购供应商资格信用承诺函》(承诺函格式见采购公告附件)。 重大违法记录,是指供应商因违法经营受到刑事处罚或者责令停产停业、吊销许可证或者执照、较大数额罚款等行政处罚。(根据财库〔2022〕3号文,“较大数额罚款”认定为200万元以上的罚款,法律、行政法规以及国务院有关部门明确规定相关领域“较大数额罚款”标准高于200万元的,从其规定)
2.落实政府采购政策需满足的资格要求:
采购包1(南海区区域病理诊断中心检测合作服务)落实政府采购政策需满足的资格要求如下:
无(本项目不属于专门面向中小企业采购的项目)。
3.本项目的特定资格要求:
采购包1(南海区区域病理诊断中心检测合作服务)特定资格要求如下:
(1)供应商未被列入“信用中国”网站(www.creditchina.gov.cn)“记录失信被执行人或重大税收违法案件当事人名单(重大税收违法失信主体)或政府采购严重违法失信行为”记录名单;不处于中国政府采购网(www.ccgp.gov.cn)“政府采购严重违法失信行为信息记录”中的禁止参加政府采购活动期间。(以资格审查人员于投标(响应)截止时间当天在“信用中国”网站(www.creditchina.gov.cn)及中国政府采购网(http://www.ccgp.gov.cn/)查询结果为准,如相关失信记录已失效,供应商需提供相关证明资料)。
(2)单位负责人为同一人或者存在直接控股、 管理关系的不同供应商,不得同时参加本采购项目(或采购包) 投标(响应)。 为本项目提供整体设计、 规范编制或者项目管理、 监理、 检测等服务的供应商, 不得再参与本项目投标(响应)。 投标函相关承诺要求内容。
(3)供应商具有有效的《医疗机构执业许可证》,许可证机构名称与投标人名称不一致的,需同时提供两者之间的说明文件。
(4)本采购包不接受联合体投标。
三、获取招标文件
时间: 2025年06月23日 至 2025年06月30日 ,每天上午 00:00:00 至 12:00:00 ,下午 12:00:00 至 23:59:59 (北京时间,法定节假日除外)
地点:广东省政府采购网https://gdgpo.czt.gd.gov.cn/
方式:在线获取
售价: 免费获取
四、提交投标文件截止时间、开标时间和地点
2025年07月15日 09时00分00秒 (北京时间)
递交文件地点:电子投标文件需按要求上传到广东政府采购智慧云平台项目采购系统(https://gdgpo.czt.gd.gov.cn/);
开标地点:佛山市公共资源交易中心南海分中心不见面开标室206-1(佛山市南海区桂城街道夏南路58号方舟一号建筑产业中心大楼2层。)【广东政府采购智慧云平台项目采购系统远程电子开标】。
五、公告期限
自本公告发布之日起5个工作日。
六、其他补充事宜
1.本项目采用电子系统进行招投标,请在投标前详细阅读供应商操作手册,手册获取网址:https://gdgpo.czt.gd.gov.cn/help/transaction/download.html。投标供应商在使用过程中遇到涉及系统使用的问题,可通过020-88696588 进行咨询或通过广东政府采购智慧云平台运维服务说明中提供的其他服务方式获取帮助。
2.供应商参加本项目投标,需要提前办理CA和电子签章,办理方式和注意事项详见供应商操作手册与CA办理指南,指南获取地址:https://gdgpo.czt.gd.gov.cn/help/problem/。
3.如需缴纳保证金,供应商可通过"广东政府采购智慧云平台金融服务中心"(http://gdgpo.czt.gd.gov.cn/zcdservice/zcd/guangdong/),申请办理投标(响应)担保函、保险(保证)保函。
4.采用远程电子开标:投标人的法定代表人或其授权代表应当按照本招标公告载明的时间和模式等要求参加开标(解密)。在投标截止时间前30分钟,应当登录广东政府采购智慧云平台开标大厅进行签到,并且填写授权代表的姓名与手机号码。若因签到时填写的授权代表信息有误而导致的不良后果,由供应商自行承担。采用远程电子开标的,各投标人在参加开标以前须自行对使用电脑的网络环境、驱动安装、客户端安装以及数字证书的有效性等进行检测,确保可以正常使用。
5.折扣率报价不得高于55%,具体报价要求见招标文件。
七、对本次招标提出询问,请按以下方式联系。
1.采购人信息
名 称:佛山市南海区人民医院
地 址:佛山市南海区狮山镇桂丹路120号南海区人民医院
联系方式:0757-66822086
2.采购代理机构信息
名 称:广东省机电设备招标有限公司
地 址:佛山市禅城区汾江中路148号华美大厦10楼
联系方式:0757-83126103
3.项目联系方式
项目联系人:李锐昌
电 话:0757-83126103
项目概况
中高端床旁超声系统招标项目的潜在投标人应在广东省政府采购网https://gdgpo.czt.gd.gov.cn/获取招标文件,并于 2025年07月16日 09时00分 (北京时间)前递交投标文件。
一、项目基本情况
项目编号:JF2025(NH)WZ0114
项目名称:中高端床旁超声系统
采购方式:公开招标
预算金额:1,540,000.00元
采购需求:
采购包1(中高端床旁超声系统):
采购包预算金额:1,540,000.00元
本采购包不接受联合体投标
合同履行期限:中标后,中标人提供厂家出具的保修承诺函。合同签订20天内。
二、申请人的资格要求:
1.投标供应商应具备《中华人民共和国政府采购法》第二十二条规定的条件,提供下列材料:
1)具有独立承担民事责任的能力:在中华人民共和国境内注册的法人或其他组织或自然人,投标(响应)时提交有效的营业执照(或事业法人登记证或身份证等相关证明)副本扫描件。
2)有依法缴纳税收和社会保障资金的良好记录:参照附件格式提供《政府采购供应商资格信用承诺函》或提供投标截止日前6个月内(含投标截止时间当月)任意1个月依法缴纳税收和社会保障资金的相关材料(如依法免税或不需要缴纳社会保障资金的,提供相应证明材料)。
3)具有良好的商业信誉和健全的财务会计制度:须提供下列任一项证明材料:①参照附件格式提供《政府采购供应商资格信用承诺函》;②2023年度或2024年度经审计的财务报告及财务报表(资产负债表、利润表和现金流量表)扫描件(要求:审计报告由第三方会计师事务所或其它合法审计机构出具,须包含会计师事务所或审计机构的盖章页);③基本开户银行出具投标截止前6个月内(含投标截止时间当月,并往前顺推)任意1个月的资信证明,并同时提供开户(基本户)许可证或银行开具的《基本存款账户信息》(公户账户主档)或其他相关证明资料的扫描件,以上文件均需加盖银行印章。
4)履行合同所必需的设备和专业技术能力:提供设备和专业技术能力的清单或证明材料或提供书面声明(格式自拟)。
5)参加采购活动前3年内,在经营活动中没有重大违法记录:参照响应承诺函相关承诺格式内容或提供加盖供应商公章的《政府采购供应商资格信用承诺函》。 重大违法记录,是指供应商因违法经营受到刑事处罚或者责令停产停业、吊销许可证或者执照、较大数额罚款等行政处罚。(根据财库〔2022〕3号文,“较大数额罚款”认定为200万元以上的罚款,法律、行政法规以及国务院有关部门明确规定相关领域“较大数额罚款”标准高于200万元人民币的,从其规定)
2.落实政府采购政策需满足的资格要求:
采购包1(中高端床旁超声系统)落实政府采购政策需满足的资格要求如下:
本项目不属于专门面向中小企业采购的项目。
3.本项目的特定资格要求:
采购包1(中高端床旁超声系统)特定资格要求如下:
(1)供应商未被列入“信用中国”网站(www.creditchina.gov.cn)“记录失信被执行人或重大税收违法失信主体或政府采购严重违法失信行为”记录名单;不处于中国政府采购网(www.ccgp.gov.cn)“政府采购严重违法失信行为信息记录”中的禁止参加政府采购活动期间。(以资格审查人员于投标(响应)截止时间当天在“信用中国”网站(www.creditchina.gov.cn)及中国政府采购网(http://www.ccgp.gov.cn/)查询结果为准,如相关失信记录已失效,供应商需提供相关证明资料)。
(2)单位负责人为同一人或者存在直接控股、 管理关系的不同供应商,不得同时参加本采购项目(或采购包)投标(响应)。为本项目提供整体设计、 规范编制或者项目管理、监理、检测等服务的供应商,不得再参与本项目投标(响应)。投标(报价) 函相关承诺要求内容。
(3)投标人应满足以下条件之一:①如投标人为所投产品的制造商:所投产品为第二、三类医疗器械时,提供有效的《医疗器械生产许可证》复印件或已取得上述有效许可的证明(如国家另有规定,则适用其规定)。 ②如投标人为所投产品的经销商:所投产品为第二类医疗器械时,提供有效的医疗器械经营备案凭证复印件或承诺中标后办理医疗器械经营备案凭证的承诺函;所投产品为第三类医疗器械时,提供有效的《医疗器械经营许可证》复印件或已取得上述有效许可的证明。
(4)本项目不接受联合体投标。
三、获取招标文件
时间: 2025年06月24日 至 2025年06月30日 ,每天上午 00:00:00 至 12:00:00 ,下午 12:00:00 至 23:59:59 (北京时间,法定节假日除外)
地点:广东省政府采购网https://gdgpo.czt.gd.gov.cn/
方式:在线获取
售价: 免费获取
四、提交投标文件截止时间、开标时间和地点
2025年07月16日 09时00分00秒 (北京时间)
递交文件地点:广东省政府采购网https://gdgpo.czt.gd.gov.cn/
开标地点:广东省政府采购网https://gdgpo.czt.gd.gov.cn/
五、公告期限
自本公告发布之日起5个工作日。
六、其他补充事宜
1.本项目采用电子系统进行招投标,请在投标前详细阅读供应商操作手册,手册获取网址:https://gdgpo.czt.gd.gov.cn/help/transaction/download.html。投标供应商在使用过程中遇到涉及系统使用的问题,可通过020-88696588 进行咨询或通过广东政府采购智慧云平台运维服务说明中提供的其他服务方式获取帮助。
2.供应商参加本项目投标,需要提前办理CA和电子签章,办理方式和注意事项详见供应商操作手册与CA办理指南,指南获取地址:https://gdgpo.czt.gd.gov.cn/help/problem/。
3.如需缴纳保证金,供应商可通过"广东政府采购智慧云平台金融服务中心"(http://gdgpo.czt.gd.gov.cn/zcdservice/zcd/guangdong/),申请办理投标(响应)担保函、保险(保证)保函。
/
七、对本次招标提出询问,请按以下方式联系。
1.采购人信息
名 称:佛山市南海区人民医院
地 址:佛山市南海区狮山镇桂丹路120号南海区人民医院
联系方式:0757-66822086
2.采购代理机构信息
名 称:广东致正项目管理有限公司
地 址:广东省佛山市南海区简平路3号天华商业楼4座7楼
联系方式:0757-81018847
3.项目联系方式
项目联系人:卓小姐
电 话:0757-81018847

微信
新浪微博
QQ空间
QQ好友
豆瓣
Facebook
Twitter











































































































































































































































