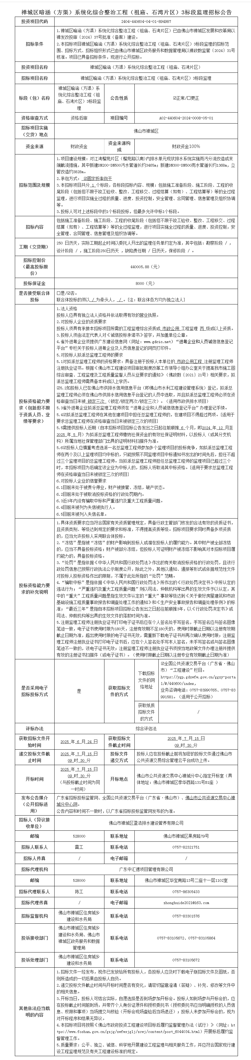
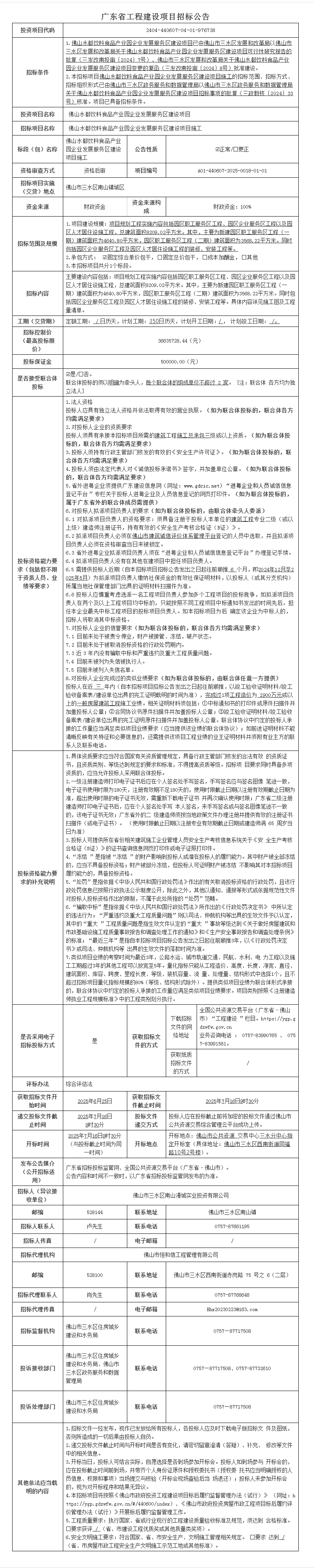
禅城区暗涵(方渠)系统化综合整治工程(祖庙、石湾片区)3标段监理招标公告


规模达5亿元!
狮山发行全国首单镇街级乡村振兴公司债券
以资本聚力
为区域高质量发展写下生动注脚
6月24日,佛山市南海狮山投资控股有限公司(简称:狮山控股)在市区镇三级政府指导及金融机构支持下,成功发行全国首单镇街级乡村振兴公司债券(第一期),标志着镇域层面通过资本市场服务乡村振兴的创新实践迈出关键一步,为乡村振兴和区域经济发展注入强劲动力。
AA平台发力
构建多元投融资生态
债券发行是企业拓宽融资渠道、优化资本结构、服务实体经济的重要举措。本次债券面向专业投资者非公开发行,规模5亿元,全场认购倍数达3.47倍,超额认购彰显市场对狮山乡村振兴实践的高度认可。
据介绍,该债券是全国首单镇街乡村振兴公司债券,将专项用于乡村振兴项目。这一创新实践不仅严格对标“发展特色金融产品、激活债券市场融资功能”的政策导向,更开创性地构建了镇域层面通过资本市场服务乡村振兴的全新范式,彰显出狮山公有企业在落实国家战略、推动政策落地层面的行动力与实效性。
作为获得AA主体信用评级的公司平台,狮山控股锚定资产提质增效目标,持续深耕优质资产领域,积极开辟新领域、抢占新赛道,持续塑造发展新动能;同时,不断提升市场竞争力,充分发挥评级优势拓宽融资渠道,综合运用多元化融资工具优化资本结构、降低融资成本,为重大项目投融资开辟全新通道,切实为本土实体经济注入金融活水,为狮山经济社会高质量发展筑牢资本根基。
目前,狮山共有8只在投基金(含与上级国资合力打造的南芯一号、战新一期等),基金总规模约9.3亿元;与此同时,狮山正全力推进总规模预计2亿元的狮山产业基金的筹备工作。至此,上述9只基金合计规模约11.3亿元,将构建起覆盖多领域、全生命周期的基金矩阵。
截至目前,在投基金已成功投资45家企业。投资领域广泛,从初创型企业到成长型企业,从高新技术产业到传统产业升级项目,基金投资策略呈现出多元化、精准化的特点。狮山的基金投资布局和成果,充分体现了其在产业发展中的引领作用和资源整合能力。
未来,随着狮山产业基金的落地以及更多优质项目的投资,将吸引更多社会资本参与产业发展,强化金融赋能实体经济效能,为狮山经济高质量发展作出更大贡献。
公资改革深化
多维布局“百千万工程”
作为狮山公资的重要组成部分,狮山控股的创新探索,仅是狮山公资系统深度参与“百千万工程”、驱动高质量发展的生动缩影。2025年以来,狮山公资系统以改革为笔、以实干为墨,锚定“公资持家”与千亿目标,打造作风优良的公资队伍,为狮山镇经济高质量发展提供坚实支撑。
资源整合提效,市场化盘活资产价值。上半年,公资系统以市场化手段释放资源整合效能:成功出让7宗土地、出租39宗土地;在物业运营领域,依托专业平台完成20期110项物业交易,成交面积达6.8万平方米。随着“狮山公有物业资产系统”小程序上线,“线上数据可视化+线下精准对接”的全链条招商体系逐渐完善,推动公有资产实现“运营效率+价值增益”双提升。
政村企协同创新,分润模式激活乡村动能。目前,建景投资与官窑社区经联社合作开发集中式员工租赁住房项目,高效盘活集体建设用地;建塘投资以混合所有制模式推进塘美涡职校土地整理、小塘旧街活化等项目,推动集体经济从“租赁依赖”向“资产运营+产业培育”转型,为北江小塘国际艺术墟等文旅项目奠定发展基石。
招商服务升级,双轮驱动提质增效。坚持招商引资和增资扩产“双轮驱动”,召开“开放共创,携手发展”狮山镇公资系统招商大会,集中推介土地3900亩,物业40万平方米,服务东芝家电、奔达模具和飞成金属等镇内优质企业增资扩产,助力本土企业发展壮大;引入国赛艺术村项目,将打造国家级产教融合示范区。
全新升级“狮无忧”一站式服务平台,实现服务功能集成化、流程便捷化,还正式启用“狮无忧”企业服务中心实体平台,构建线上线下协同服务体系,将有效提升服务效能,持续优化营商环境,目前与南海新材料表面处理环保科技园达成战略合作,通过“招商对接+环保管家”等专业服务,打造企业全周期服务标杆。
推进城市建设攻坚,塑造发展标杆。作为城市建设主力军,公资系统高质量推进多项重点工程:博爱湖国家级体育运动公园一期完成总工程量70%,“南粤古驿・十里官窑”原珠江纵队旧址老旧小区改造全面竣工,官窑水泥厂及马步头周边老旧小区改造启动实施,桃园小学道路等市政路网工程顺利交付。
破题农文旅融合,激活产业生态。通过创新“产业+文化+旅游”融合模式,公资系统打造多元消费场景:成功举办博爱湖灯会、“有米”璜溪灯会,设立“狮+好货”展销平台,科兴路市集落地运营,“远方有约”文旅项目加速推进,推动一二三产业深度融合,为乡村振兴注入新活力。
接下来,狮山公资系统将深化公资系统改革,推动公有资产和企业做强做优做大,为狮山镇高质量发展提供全方位保障。
微信
新浪微博
QQ空间
QQ好友
豆瓣
Facebook
Twitter











































































































































































































































