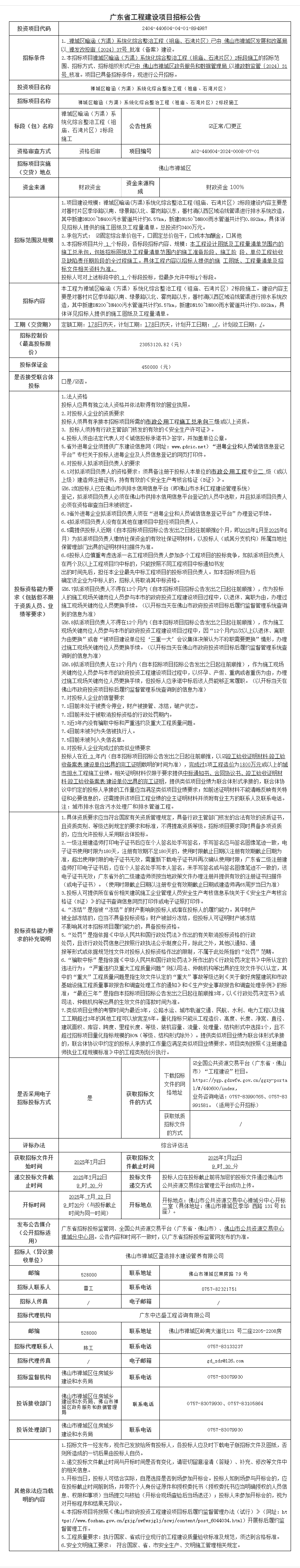
佛山市社会保障卡卡片采购和个人化服务项目招标公告
项目概况
佛山市社会保障卡卡片采购和个人化服务项目招标项目的潜在投标人应在广东省政府采购网https://gdgpo.czt.gd.gov.cn/获取招标文件,并于 2025年07月23日 09时30分 (北京时间)前递交投标文件。
一、项目基本情况
项目编号:0809-2541FSG3A619
项目名称:佛山市社会保障卡卡片采购和个人化服务项目
采购方式:公开招标
预算金额:27,500,000.00元
采购需求:
二、申请人的资格要求:
1.投标供应商应具备《中华人民共和国政府采购法》第二十二条规定的条件,提供下列材料:
1)具有独立承担民事责任的能力:在中华人民共和国境内注册的法人或其他组织或自然人,投标(响应)时提交有效的营业执照(或事业法人登记证或身份证等相关证明)副本复印件。
2)有依法缴纳税收和社会保障资金的良好记录:提供以下证明材料之一:(1)提供投标截止日前6个月内任意1个月依法缴纳税收和社会保障资金的相关材料。如依法免税或不需要缴纳社会保障资金的,提供相应证明材料。(2)根据《佛山市政务服务数据管理局 佛山市财政局关于推行政府采购项目“承诺信用制”工作的通知》,提供《政府采购供应商资格信用承诺函》格式详见招标文件附件1。
3)具有良好的商业信誉和健全的财务会计制度:提供以下证明材料之一:(1)财务状况报告要求:提供2024年度由第三方会计师事务所出具的审计报告,能清晰显示第三方会计师事务所的印章,并能反映审计结论。(2)银行出具的资信证明要求:提供基本开户银行出具的资信证明(要求:如资信证明不能体现基本开户账户的,应另附开户许可证(无开户许可证的,可提供由银行开具的《基本存款账户信息》(公户账户主档)或其他相关证明资料)。(3)根据《佛山市政务服务数据管理局 佛山市财政局关于推行政府采购项目“承诺信用制”工作的通知》,提供《政府采购供应商资格信用承诺函》格式详见招标文件附件1。
4)履行合同所必需的设备和专业技术能力:按投标(响应)文件格式填报设备及专业技术能力情况。
5)参加采购活动前3年内,在经营活动中没有重大违法记录:参照投标(报价)函相关承诺格式内容或提供《政府采购供应商资格信用承诺函》。重大违法记录,是指供应商因违法经营受到刑事处罚或者责令停产停业、吊销许可证或者执照、较大数额罚款等行政处罚。(根据财库〔2022〕3号文,“较大数额罚款”认定为200万元以上的罚款,法律、行政法规以及国务院有关部门明确规定相关领域“较大数额罚款”标准高于200万元的,从其规定)
2.落实政府采购政策需满足的资格要求:
采购包1(佛山市社会保障卡卡片采购和个人化服务项目(包组一))落实政府采购政策需满足的资格要求如下:
本项目不属于专门面向中小企业采购的项目。对于小微企业、监狱企业、残疾人福利性单位等参与本项目所享受的优惠政策,详见本项目采购文件。本项目的企业划分标准所属行业为:其他未列明行业。
采购包2(佛山市社会保障卡卡片采购和个人化服务项目(包组二))落实政府采购政策需满足的资格要求如下:
本项目不属于专门面向中小企业采购的项目。对于小微企业、监狱企业、残疾人福利性单位等参与本项目所享受的优惠政策,详见本项目采购文件。本项目的企业划分标准所属行业为:其他未列明行业。
采购包3(佛山市社会保障卡卡片采购和个人化服务项目(包组三))落实政府采购政策需满足的资格要求如下:
本项目不属于专门面向中小企业采购的项目。对于小微企业、监狱企业、残疾人福利性单位等参与本项目所享受的优惠政策,详见本项目采购文件。本项目的企业划分标准所属行业为:其他未列明行业。
3.本项目的特定资格要求:
采购包1(佛山市社会保障卡卡片采购和个人化服务项目(包组一))特定资格要求如下:
(1)供应商未被列入“信用中国”网站(www.creditchina.gov.cn)“记录失信被执行人或重大税收违法失信主体或政府采购严重违法失信行为”记录名单;不处于中国政府采购网(www.ccgp.gov.cn)“政府采购严重违法失信行为信息记录”中的禁止参加政府采购活动期间。(以资格审查人员于投标(响应)截止时间当天在“信用中国”网站(www.creditchina.gov.cn)及中国政府采购网(http://www.ccgp.gov.cn/)查询结果为准,如相关失信记录已失效,供应商需提供相关证明资料)。
(2)单位负责人为同一人或者存在直接控股、 管理关系的不同供应商,不得同时参加本采购项目(或采购包) 投标(响应)。 为本项目提供整体设计、 规范编制或者项目管理、 监理、 检测等服务的供应商, 不得再参与本项目投标(响应)。 投标函相关承诺要求内容。
采购包2(佛山市社会保障卡卡片采购和个人化服务项目(包组二))特定资格要求如下:
(1)供应商未被列入“信用中国”网站(www.creditchina.gov.cn)“记录失信被执行人或重大税收违法失信主体或政府采购严重违法失信行为”记录名单;不处于中国政府采购网(www.ccgp.gov.cn)“政府采购严重违法失信行为信息记录”中的禁止参加政府采购活动期间。(以资格审查人员于投标(响应)截止时间当天在“信用中国”网站(www.creditchina.gov.cn)及中国政府采购网(http://www.ccgp.gov.cn/)查询结果为准,如相关失信记录已失效,供应商需提供相关证明资料)。
(2)单位负责人为同一人或者存在直接控股、 管理关系的不同供应商,不得同时参加本采购项目(或采购包) 投标(响应)。 为本项目提供整体设计、 规范编制或者项目管理、 监理、 检测等服务的供应商, 不得再参与本项目投标(响应)。 投标函相关承诺要求内容。
采购包3(佛山市社会保障卡卡片采购和个人化服务项目(包组三))特定资格要求如下:
(1)供应商未被列入“信用中国”网站(www.creditchina.gov.cn)“记录失信被执行人或重大税收违法失信主体或政府采购严重违法失信行为”记录名单;不处于中国政府采购网(www.ccgp.gov.cn)“政府采购严重违法失信行为信息记录”中的禁止参加政府采购活动期间。(以资格审查人员于投标(响应)截止时间当天在“信用中国”网站(www.creditchina.gov.cn)及中国政府采购网(http://www.ccgp.gov.cn/)查询结果为准,如相关失信记录已失效,供应商需提供相关证明资料)。
(2)单位负责人为同一人或者存在直接控股、 管理关系的不同供应商,不得同时参加本采购项目(或采购包) 投标(响应)。 为本项目提供整体设计、 规范编制或者项目管理、 监理、 检测等服务的供应商, 不得再参与本项目投标(响应)。 投标函相关承诺要求内容。
三、获取招标文件
时间: 2025年06月30日 至 2025年07月07日 ,每天上午 00:00:00 至 12:00:00 ,下午 12:00:00 至 23:59:59 (北京时间,法定节假日除外)
地点:广东省政府采购网https://gdgpo.czt.gd.gov.cn/
方式:在线获取
售价: 免费获取
四、提交投标文件截止时间、开标时间和地点
2025年07月23日 09时30分00秒 (北京时间)
递交文件地点:广东省政府采购网https://gdgpo.czt.gd.gov.cn/
开标地点:广东省政府采购网https://gdgpo.czt.gd.gov.cn/
五、公告期限
自本公告发布之日起5个工作日。
六、其他补充事宜
1.本项目采用电子系统进行招投标,请在投标前详细阅读供应商操作手册,手册获取网址:https://gdgpo.czt.gd.gov.cn/help/transaction/download.html。投标供应商在使用过程中遇到涉及系统使用的问题,可通过020-88696588 进行咨询或通过广东政府采购智慧云平台运维服务说明中提供的其他服务方式获取帮助。
2.供应商参加本项目投标,需要提前办理CA和电子签章,办理方式和注意事项详见供应商操作手册与CA办理指南,指南获取地址:https://gdgpo.czt.gd.gov.cn/help/problem/。
3.如需缴纳保证金,供应商可通过"广东政府采购智慧云平台金融服务中心"(http://gdgpo.czt.gd.gov.cn/zcdservice/zcd/guangdong/),申请办理投标(响应)担保函、保险(保证)保函。
4.采购公告内容与采购文件内容不一致的,以采购文件要求为准。
七、对本次招标提出询问,请按以下方式联系。
1.采购人信息
名 称:佛山市社会保险基金管理局
地 址:佛山市禅城区同济西路7号
联系方式:0757-82982666
2.采购代理机构信息
名 称:广东华伦招标有限公司
地 址:佛山市禅城区石湾镇街道岭南大道北128号天禧华园一座八层
联系方式:0757-83284195
3.项目联系方式
项目联系人:刘小玲
电 话:0757-83284195
广东华伦招标有限公司
项目概况
佛山市社会保障卡数据采集和发行服务项目招标项目的潜在投标人应在广东省政府采购网https://gdgpo.czt.gd.gov.cn/获取招标文件,并于 2025年07月22日 09时00分 (北京时间)前递交投标文件。
一、项目基本情况
项目编号:440601-2025-01872
项目名称:佛山市社会保障卡数据采集和发行服务项目
采购方式:公开招标
预算金额:7,489,000.00元
采购需求:
采购包1(佛山市社会保障卡数据采集和发行服务项目):
采购包预算金额:7,489,000.00元
本采购包不接受联合体投标
合同履行期限:自合同签订之日起三年。
二、申请人的资格要求:
1.投标供应商应具备《中华人民共和国政府采购法》第二十二条规定的条件,提供下列材料:
1)具有独立承担民事责任的能力:在中华人民共和国境内注册的法人或其他组织或自然人, 投标(响应)时提交有效的营业执照(或事业法人登记证或身份证等相关证明) 副本复印件。
2)有依法缴纳税收和社会保障资金的良好记录:提供以下证明材料之一:(1)提供投标截止日前6个月内任意1个月依法缴纳税收和社会保障资金的相关材料。如依法免税或不需要缴纳社会保障资金的,提供相应证明材料。(2)根据《佛山市政务服务数据管理局 佛山市财政局关于推行政府采购项目“承诺信用制”工作的通知》,提供《政府采购供应商资格信用承诺函》,(承诺函详见附件)。
3)具有良好的商业信誉和健全的财务会计制度:提供以下证明材料之一:(1)财务状况报告要求:提供2024年度由第三方会计师事务所出具的审计报告,能清晰显示第三方会计师事务所的印章,并能反映审计结论。(2)银行出具的资信证明要求:提供基本开户银行出具的资信证明(要求:如资信证明不能体现基本开户账户的,应另附开户许可证(无开户许可证的,可提供由银行开具的《基本存款账户信息》(公户账户主档)或其他相关证明资料)。(3)根据《佛山市政务服务数据管理局 佛山市财政局关于推行政府采购项目“承诺信用制”工作的通知》,提供《政府采购供应商资格信用承诺函》,承诺函格式见附件。
4)履行合同所必需的设备和专业技术能力:按投标(响应)文件格式填报设备及专业技术能力情况。
5)参加采购活动前3年内,在经营活动中没有重大违法记录:参加采购活动前3年内,在经营活动中没有重大违法记录:重大违法记录,是指供应商因违法经营受到刑事处罚或者责令停产停业、吊销许可证或者执照、较大数额罚款等行政处罚。(根据财库〔2022〕3号文,“较大数额罚款”认定为200万元以上的罚款,法律、行政法规以及国务院有关部门明确规定相关领域“较大数额罚款”标准高于200万元的,从其规定。)提供《政府采购供应商资格信用承诺函》(格式详见公告附件)。
2.落实政府采购政策需满足的资格要求:
采购包1(佛山市社会保障卡数据采集和发行服务项目)落实政府采购政策需满足的资格要求如下:
采购包整体专门面向中小企业。本项目采购标的对应行业为:“其他未列明行业”,监狱企业、残疾人福利单位视同小型、微型企业。【注:中小企业以供应商填写的《中小企业声明函》(见投标格式)为判定标准,残疾人福利性单位以供应商填写的《残疾人福利性单位声明函》(见投标格式)为判定标准,监狱企业须供应商提供由省级以上监狱管理局、戒毒管理局(含新疆生产建设兵团)出具的属于监狱企业的证明文件,否则不予认定。】
3.本项目的特定资格要求:
采购包1(佛山市社会保障卡数据采集和发行服务项目)特定资格要求如下:
(1)供应商未被列入“信用中国”网站(www.creditchina.gov.cn)“记录失信被执行人或重大税收违法失信主体或政府采购严重违法失信行为”记录名单;不处于中国政府采购网(www.ccgp.gov.cn)“政府采购严重违法失信行为信息记录”中的禁止参加政府采购活动期间。(以资格审查人员于投标(响应)截止时间当天在“信用中国”网站(www.creditchina.gov.cn)及中国政府采购网(http://www.ccgp.gov.cn/)查询结果为准,如相关失信记录已失效,供应商需提供相关证明资料)。
(2)单位负责人为同一人或者存在直接控股、 管理关系的不同供应商,不得同时参加本采购项目(或采购包) 投标(响应)。 为本项目提供整体设计、 规范编制或者项目管理、 监理、 检测等服务的供应商, 不得再参与本项目投标(响应)。 投标函相关承诺要求内容。
三、获取招标文件
时间: 2025年06月30日 至 2025年07月07日 ,每天上午 00:00:00 至 12:00:00 ,下午 12:00:00 至 23:59:59 (北京时间,法定节假日除外)
地点:广东省政府采购网https://gdgpo.czt.gd.gov.cn/
方式:在线获取
售价: 免费获取
四、提交投标文件截止时间、开标时间和地点
2025年07月22日 09时00分00秒 (北京时间)
递交文件地点:广东省政府采购网https://gdgpo.czt.gd.gov.cn/
开标地点:广东省政府采购网https://gdgpo.czt.gd.gov.cn/
五、公告期限
自本公告发布之日起5个工作日。
六、其他补充事宜
1.本项目采用电子系统进行招投标,请在投标前详细阅读供应商操作手册,手册获取网址:https://gdgpo.czt.gd.gov.cn/help/transaction/download.html。投标供应商在使用过程中遇到涉及系统使用的问题,可通过020-88696588 进行咨询或通过广东政府采购智慧云平台运维服务说明中提供的其他服务方式获取帮助。
2.供应商参加本项目投标,需要提前办理CA和电子签章,办理方式和注意事项详见供应商操作手册与CA办理指南,指南获取地址:https://gdgpo.czt.gd.gov.cn/help/problem/。
3.如需缴纳保证金,供应商可通过"广东政府采购智慧云平台金融服务中心"(http://gdgpo.czt.gd.gov.cn/zcdservice/zcd/guangdong/),申请办理投标(响应)担保函、保险(保证)保函。
/
七、对本次招标提出询问,请按以下方式联系。
1.采购人信息
名 称:佛山市社会保险基金管理局
地 址:佛山市禅城区同济西路7号
联系方式:0757-82982666
2.采购代理机构信息
名 称:广东计安招标采购有限公司
地 址:广东省佛山市禅城区澜石(国际)金属交易中心第9座二层25、26、27号
联系方式:0757-82615983
3.项目联系方式
项目联系人:霍小姐
电 话:0757-82615983

微信
新浪微博
QQ空间
QQ好友
豆瓣
Facebook
Twitter











































































































































































































































