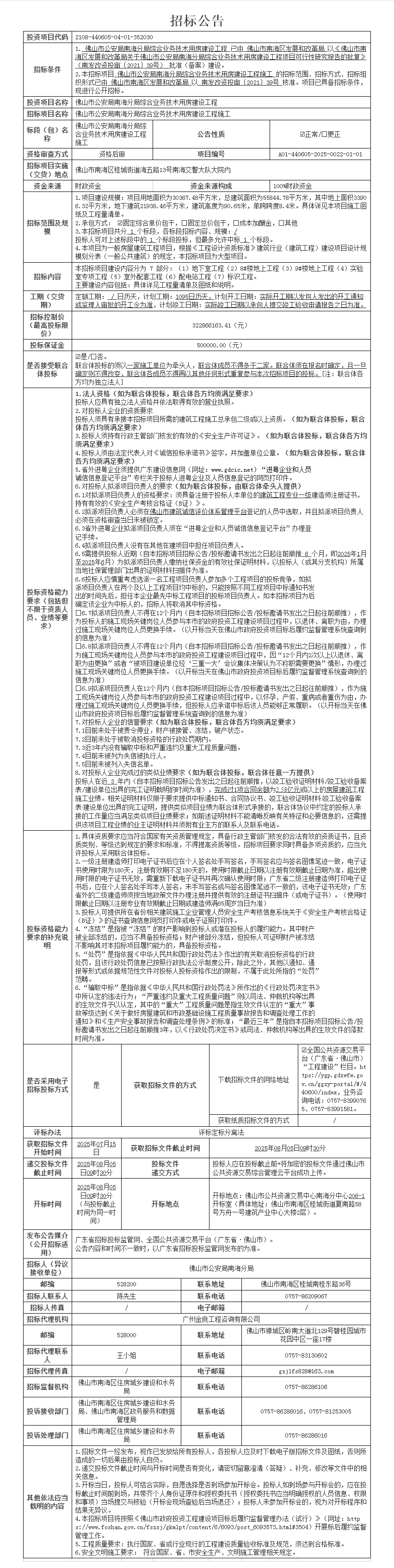
佛山市三水区新城医院物业管理服务项目招标公告
项目概况
佛山市三水区新城医院物业管理服务项目招标项目的潜在投标人应在广东省政府采购网https://gdgpo.czt.gd.gov.cn/获取招标文件,并于 2025年08月01日 09时30分 (北京时间)前递交投标文件。
一、项目基本情况
项目编号:TC2025(SS)WZ0003
项目名称:佛山市三水区新城医院物业管理服务项目
采购方式:公开招标
预算金额:30,230,000.00元
采购需求:
采购包1(佛山市三水区新城医院物业管理服务项目):
采购包预算金额:30,230,000.00元
本采购包不接受联合体投标
合同履行期限:自合同签订之日起2年
二、申请人的资格要求:
1.投标供应商应具备《中华人民共和国政府采购法》第二十二条规定的条件,提供下列材料:
1)具有独立承担民事责任的能力:在中华人民共和国境内注册的法人或其他组织或自然人, 投标(响应)时提交有效的营业执照(或事业法人登记证或身份证等相关证明)副本复印件。
2)有依法缴纳税收和社会保障资金的良好记录:提供以下两种证明材料之一: 1. 提供《政府采购供应商资格信用承诺函》,具体要求详见采购公告附件; 2.提供投标截止日前6个月内任意1个月依法缴纳税收和社会保障资金的相关材料。如依法免税或不需要缴纳社会保障资金的,提供相应证明材料。
3)具有良好的商业信誉和健全的财务会计制度:提供以下两种证明材料之一: 1. 提供《政府采购供应商资格信用承诺函》,具体要求详见采购公告附件; 2.提供 2023或 2024年度的财务状况报告或基本开户行出具的资信证明。
4)履行合同所必需的设备和专业技术能力:提供以下两种材料之一:1.提供《政府采购供应商资格信用承诺函》,具体要求详见采购公告附件;2.按投标(响应)文件格式填报设备及专业技术能力情况。
5)参加采购活动前3年内,在经营活动中没有重大违法记录:提供以下两种证明材料之一: 1. 提供《政府采购供应商资格信用承诺函》,具体要求详见采购公告附件; 2.参照投标(报价)函相关承诺格式内容。重大违法记录,是指供应商因违法经营受到刑事处罚或者责令停产停业、 吊销许可证或者执照、较大数额罚款等行政处罚。(根据财库〔2022〕3 号文,“较大数额罚款”认定为 200 万元以上的罚款,法律、行政法规以及国务院有关部门明确规定相关领域“较大数额罚款”标准高于 200 万元的,从其规定)
2.落实政府采购政策需满足的资格要求:
采购包1(佛山市三水区新城医院物业管理服务项目)落实政府采购政策需满足的资格要求如下:
①本项目不属于专门面向中小企业采购项目。②本项目的中小企业划分标准所属行业为:物业管理。注:中小企业以供应商填写的《中小企业声明函》(见投标文件格式)为判定标准,《中小企业声明函》填写说明详见本项目采购公告附件“工程类、服务类项目中小企业声明函模板(填写说明)”。残疾人福利性单位以供应商填写的《残疾人福利性单位声明函》(见投标文件格式)为判定标准,监狱企业须供应商提供由省级以上监狱管理局、戒毒管理局(含新疆生产建设兵团)出具的属于监狱企业的证明文件, 否则不予认定。③中小企业参加政府采购活动,应 当按照国务院批准的中小企业划分标准[《中小企业划型标准规定》(工信部联企业〔2011〕300 号)《金 融业企业划型标准规定》(银发〔2015〕309 号)] 和《政府采购促进中小企业发展管理办法》规定,出具《中小企业声明函》。《中小企业声明函》中相关企业[制造商、承建(承接)企业]所属行业应当与采购标的所属行业相一致。新成立企业无上一年度从业人员、经营收入和总资产数据的,根据其出具的《中小企业声明函》认可其为中小企业。
3.本项目的特定资格要求:
采购包1(佛山市三水区新城医院物业管理服务项目)特定资格要求如下:
(1)供应商未被列入“ 信用中国”网站 (www.creditchina.gov.cn)“记录失信被执行人或重大税收违法案件当事人名单或政府采购严重违法失信行为”记录名单;不处于中国政府采购网 (www.ccgp.gov.cn)“政府采购严重违法失信行为信息记录”中的禁止参加政府采购活动期间。(以资格审查人员于投标(响应)截止时间当天在“信用中国”网站(www.creditchina.gov.cn)及中国政府采购网(http://www.ccgp.gov.cn/)查询结果为准,如相关失信记录已失效,供应商需提供相关证明资料。
(2)单位负责人为同一人或者存在直接控股、管理关系的不同供应商,不得同时参加本采购项目(或采购包)投标(响应)。 为本项目提供整体设计、规范编制或者项目管理、监理、检测等服务的供应商,不得再参与本项目投标(响应)。 投标(报价)函相关承诺要求内容。
三、获取招标文件
时间: 2025年07月11日 至 2025年07月18日 ,每天上午 00:00:00 至 12:00:00 ,下午 12:00:00 至 23:59:59 (北京时间,法定节假日除外)
地点:广东省政府采购网https://gdgpo.czt.gd.gov.cn/
方式:在线获取
售价: 免费获取
四、提交投标文件截止时间、开标时间和地点
2025年08月01日 09时30分00秒 (北京时间)
递交文件地点:https://gdgpo.czt.gd.gov.cn/
开标地点:https://gdgpo.czt.gd.gov.cn/
五、公告期限
自本公告发布之日起5个工作日。
六、其他补充事宜
1.本项目采用电子系统进行招投标,请在投标前详细阅读供应商操作手册,手册获取网址:https://gdgpo.czt.gd.gov.cn/help/transaction/download.html。投标供应商在使用过程中遇到涉及系统使用的问题,可通过020-88696588 进行咨询或通过广东政府采购智慧云平台运维服务说明中提供的其他服务方式获取帮助。
2.供应商参加本项目投标,需要提前办理CA和电子签章,办理方式和注意事项详见供应商操作手册与CA办理指南,指南获取地址:https://gdgpo.czt.gd.gov.cn/help/problem/。
3.如需缴纳保证金,供应商可通过"广东政府采购智慧云平台金融服务中心"(http://gdgpo.czt.gd.gov.cn/zcdservice/zcd/guangdong/),申请办理投标(响应)担保函、保险(保证)保函。
4.(1)线上开标地点:广东省政府采购网https://gdgpo.czt.gd.gov.cn/ (2)开标现场:佛山市三水区西南街道同福路10号二号楼佛山市公共资源交易中心三水分中心二楼开标四室。
5.本项目的开标方式为远程电子开标,投标人无需到达现场参加开标活动。
6.在开标截止时间前,请各投标人核实并确认填写授权代表的姓名与手机号码,若因填写的授权代表信息有误而导致的不良后果,由投标人自行承担。
7.开标结束后,请投标人及时进入广东政府采购智慧云平台的等候大厅关注项目进展情况,并保持联系人手机号码畅通,特别是澄清需要及时响应。如因未及时响应导致被作为无效投标处理的由投标人自行承担相关后果。
8.供应商可通过"广东政府采购智慧云平台金融服务中心"(http://gdgpo.czt.gd.gov.cn/zcdservice/zcd/guangdong/),根据自身需要线上办理政府采购合同融资、政府采购履约保函等金融服务项目。
9.本项目最高限价:2865万元/两年。
10.本公告内容与招标文件不一致的,以招标文件为准。
七、对本次招标提出询问,请按以下方式联系。
1.采购人信息
名 称:佛山市三水区新城医院
地 址:佛山市三水区虹岭路与纵九路交汇处东南侧
联系方式:0757-88702392
2.采购代理机构信息
名 称:佛山市公共资源交易中心三水分中心
地 址:佛山市三水区西南街道同福路10号二号楼
联系方式:0757-87733046
3.项目联系方式
项目联系人:谭工
电 话:0757-87733046
项目概况
北滘镇2025年公共监控视频统一运维项目招标项目的潜在投标人应在广东省政府采购网https://gdgpo.czt.gd.gov.cn/获取招标文件,并于 2025年08月01日 09时30分 (北京时间)前递交投标文件。
一、项目基本情况
项目编号:GPDI-3F-2025-01771
项目名称:北滘镇2025年公共监控视频统一运维项目
采购方式:公开招标
预算金额:4,590,100.00元
采购需求:
采购包1(北滘镇2025年公共监控视频统一运维项目):
采购包预算金额:4,590,100.00元
本采购包接受联合体投标
合同履行期限:2025年9月1日起至2026年8月31日止或实际结算总金额达到本项目合同金额即合同终止,以先到者为准。(中标人须在签订合同后3个月内完成排查工作(排查与运维同时开始),视频数据汇聚工作从中标人部署好硬件资源开始算,完成时间2个月内。各分项项目的具体运维开始时间按第二章中“技术标准与要求”执行。)
二、申请人的资格要求:
1.投标供应商应具备《中华人民共和国政府采购法》第二十二条规定的条件,提供下列材料:
1)具有独立承担民事责任的能力:在中华人民共和国境内注册的法人或其他组织或自然人,投标(响应)时提交有效的营业执照(或事业法人登记证或身份证等相关证明)复印件。分支机构投标的,须提供总公司和分公司营业执照复印件,总公司出具给分支机构的授权书。如联合体投标,联合体各方成员均须提供相关证明材料。
2)有依法缴纳税收和社会保障资金的良好记录:提供投标截止日前6个月内任意1个月依法缴纳税收和社会保障资金的专用收据或社会保险缴纳清单。如依法免税或不需要缴纳社会保障资金的,提供相应证明材料。或提供《政府采购供应商资格信用承诺函》(格式详见公告附件)。如联合体投标,联合体各方成员均须提供关证明材料。
3)具有良好的商业信誉和健全的财务会计制度:供应商必须具有良好的商业信誉和健全的财务会计制度(提供2024年度经审计的财务状况报告或投标截止日前6个月内任意1个月基本开户行出具的资信证明)。或提供《政府采购供应商资格信用承诺函》(格式详见公告附件)。如联合体投标,联合体各方成员均须提供关证明材料。
4)履行合同所必需的设备和专业技术能力:提供具备履行合同所必需的设备和专业技术能力的证明资料或提供承诺函加盖公章(格式自拟)。如联合体投标,联合体各方成员均须提供相关证明材料。
5)参加采购活动前3年内,在经营活动中没有重大违法记录:参照投标(响应)文件格式的《投标函》相关内容承诺或提供《政府采购供应商资格信用承诺函》(详见公告附件格式)。重大违法记录,是指供应商因违法经营受到刑事处罚或者责令停产停业、吊销许可证或者执照、较大数额罚款等行政处罚。(对于“较大数额罚款”,根据《财政部关于<中华人民共和国政府采购法实施条例>第十九条第一款“较大数额罚款”具体适用问题的意见》(财库〔2022〕3号),明确《中华人民共和国政府采购法实施条例》第十九条第一款规定的“较大数额罚款”认定为 200万元以上的罚款,法律、行政法规以及国务院有关部门明确规定相关领域“较大数额罚款”标准高于200万元的,从其规定)。如联合体投标,联合体各方成员均须提供相关证明材料。
2.落实政府采购政策需满足的资格要求:
采购包1(北滘镇2025年公共监控视频统一运维项目)落实政府采购政策需满足的资格要求如下:
本项目为预留份额专门面向中小微企业采购(在服务采购项目中,服务由中小微企业承接),具体方式如下:(1)供应商属于大型企业参加本项目,必须与中小微企业以联合体形式参加本项目且中小微企业承担的合同份额占合同总金额的比例达到40%或以上(其中,小微企业承担的合同份额占合同总金额的比例达到28%或以上),提交《中小企业声明函》、《联合体共同投标协议书》;(2)供应商属于中型企业参加本项目,必须与小微企业以联合体形式参加本项目且小微企业承担的合同份额占合同总金额的比例达到28%或以上,提交《中小企业声明函》、《联合体共同投标协议书》。(3)供应商为中小微企业的可单独参与本项目投标,提交《中小企业声明函》。注:①组成联合体的中小微企业与联合体内的其他企业不得存在直接控股、管理关系。②本项目为服务类项目;根据中小企业划分标准,本项目所属行业为:软件和信息技术服务业。③监狱企业、残疾人福利性单位视同小微企业,不需提供《中小企业声明函》,按下列要求提供材料:监狱企业提供由省级以上监狱管理局、戒毒管理局(含新疆生产建设兵团)出具的属于监狱企业的证明文件;残疾人福利性单位提供《残疾人福利性单位声明函》。
3.本项目的特定资格要求:
采购包1(北滘镇2025年公共监控视频统一运维项目)特定资格要求如下:
(1)供应商未被列入“信用中国”网站(www.creditchina.gov.cn)“记录失信被执行人或税收违法黑名单或政府采购严重违法失信行为名单”记录名单;未处于中国政府采购网(www.ccgp.gov.cn)“政府采购严重违法失信行为记录名单”中的禁止参加政府采购活动期间。(以采购代理机构于提交响应文件截止时间当天在“信用中国”网站(www.creditchina.gov.cn)、中国政府采购网(www.ccgp.gov.cn)查询结果为准,如相关失信记录已失效,供应商需提供相关证明资料扫描件。如联合体投标,联合体各方成员均须满足。
(2)单位负责人为同一人或者存在直接控股、管理关系的不同供应商或供应商,不得同时参加本采购项目投标。为本项目提供整体设计、规范编制或者项目管理、监理、检测等服务的供应商或供应商,不得再参与本项目投标。投标(报价)函相关承诺要求内容。如联合体投标,联合体各方成员均须满足。
(3)本项目允许不多于三家企业组成联合体投标,联合体的任何一方在参与本次投标中,不得再以独立体名义或在其他联合体中重复参与投标。联合体投标须提供联合体共同投标协议书。
三、获取招标文件
时间: 2025年07月12日 至 2025年07月18日 ,每天上午 00:00:00 至 12:00:00 ,下午 12:00:00 至 23:59:59 (北京时间,法定节假日除外)
地点:广东省政府采购网https://gdgpo.czt.gd.gov.cn/
方式:在线获取
售价: 免费获取
四、提交投标文件截止时间、开标时间和地点
2025年08月01日 09时30分00秒 (北京时间)
递交文件地点:广东省政府采购网https://gdgpo.czt.gd.gov.cn/
开标地点:广东省政府采购网https://gdgpo.czt.gd.gov.cn/
五、公告期限
自本公告发布之日起5个工作日。
六、其他补充事宜
1.本项目采用电子系统进行招投标,请在投标前详细阅读供应商操作手册,手册获取网址:https://gdgpo.czt.gd.gov.cn/help/transaction/download.html。投标供应商在使用过程中遇到涉及系统使用的问题,可通过020-88696588 进行咨询或通过广东政府采购智慧云平台运维服务说明中提供的其他服务方式获取帮助。
2.供应商参加本项目投标,需要提前办理CA和电子签章,办理方式和注意事项详见供应商操作手册与CA办理指南,指南获取地址:https://gdgpo.czt.gd.gov.cn/help/problem/。
3.如需缴纳保证金,供应商可通过"广东政府采购智慧云平台金融服务中心"(http://gdgpo.czt.gd.gov.cn/zcdservice/zcd/guangdong/),申请办理投标(响应)担保函、保险(保证)保函。
4.本项目支持电子保函,可通过登录项目采购电子交易系统跳转至电子保函系统进行在线办理。电子保函办理办法详见供应商操作手册。
5.需要落实的政府采购政策:《政府采购促进中小企业发展管理办法》(财库〔2020〕46号)、《关于政府采购支持监狱企业发展有关问题的通知》(财库〔2014〕68号)、《关于促进残疾人就业政府采购政策的通知》(财库〔2017〕141号)、《关于环境标志产品政府采购实施的意见》(财库〔2006〕90号)、《节能产品政府采购实施意见》的通知(财库〔2004〕185号)、《关于调整优化节能产品、环境标志产品政府采购执行机制的通知》(财库〔2020〕9号)等。
6.发布公告的媒介:中国政府采购网(www.ccgp.gov.cn),广东省政府采购网(https://gdgpo.czt.gd.gov.cn/),广东省公共资源交易平台(https://ygp.gdzwfw.gov.cn/#/442000/index)。
七、对本次招标提出询问,请按以下方式联系。
1.采购人信息
名 称:佛山市顺德区北滘镇公共服务办公室
地 址:佛山市顺德区北滘镇行政服务中心大院
联系方式:0757-29892003
2.采购代理机构信息
名 称:广东省电信规划设计院有限公司
地 址:广东省佛山市顺德区大良新基一路2号
联系方式:13424546924、13894434233
3.项目联系方式
项目联系人:周冠中、李娇、苗国安
电 话:13424546924、13894434233

微信
新浪微博
QQ空间
QQ好友
豆瓣
Facebook
Twitter











































































































































































































































