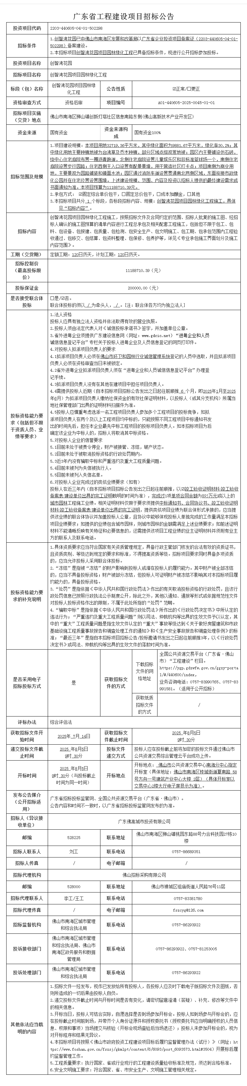
广佛路中南铝车轮厂旁立柱广告牌广告宣传租赁公告
(一)项目基本情况
1.招租人:佛山市南海区一四三二产业投资有限公司
2.项目信息:
3.产权证照情况:无房产证。竞买人须自行承担由此产生的经营风险。
4.租金收取方式:租金采用先交付后使用的方式,租赁物移交竞得人之日起10日内,竞得人应向出租人缴清租赁物移交竞得人之日至当年度12月31日止的租金;此后,竞得人应于每年1月31日前向出租人缴清当年度1至6月租金,并于每年7月31日前向出租人缴清当年度7至12月租金。租金每满一年在上一期租金基础上递增3%。
5.租赁期间,承租人负责修理、重作、更换租赁物的相关设备、设施及建(构)筑物,使之能达到消防安全管理的相关规定和要求,由此所产生的一切费用及相关责任概由承租人承担。
6.其他约定:租赁期内,如因政府规划变更、城市建设需要改造或征用租赁物时,双方可解除合同且互不承担任何赔偿及补偿责任。
(二)竞买资格及要求
1.中华人民共和国境内的企业法人、个体经营者、自然人,除法律、法规另有规定外,均可申请参加竞买活动。
2.本次网上竞价采用增价方式进行报价,按照价高者得原则确定竞得人。
3.意向人可登录广东省公共资源交易平台(佛山市)>交易公开>国有产权>交易公告页面(网址:https://ygp.gdzwfw.gov.cn/ggzy-portal/#/440600/index)下载本项目交易文件。如有关于本项目交易文件的修改、澄清、说明等,将通过上述网址发布,不再另行通知,请意向人密切留意。
4.意向人需要现场查看交易资产状况的,请与招租人联系。
5.申请人提交竞买申请参与竞价的,请点击进入佛山市公共资源交易信息化综合平台-交易平台页面(网址:https://jy.ggzy.foshan.gov.cn/TPBidder/login.aspx)进行登录操作(操作指引详见交易须知)。
意向人、申请人、竞买人在网上交易使用电脑操作过程中,仅能使用IE9/IE10/IE11以上的IE浏览器,请勿使用其它浏览器,如出现不正确使用浏览器导致出现的问题,由意向人、申请人、竞买人自行负责承担。
6.本次网上竞价仅接受网上竞买申请和报价,不接受书面、邮寄、电子邮件、电话、传真、口头等其他形式的申请。
(三)交易时间
1.提交竞买申请时间:2025年7月15日至2025年7月21日下午5:30截止(北京时间),竞买人须于竞买申请(报名)截止时间前登录网上交易系统提交竞买申请。
2.竞买保证金到账截止时间为2025年7月22日16时;
3.网上报价时间:2025年7月23日9时00分至9时30分,网上报价时间结束后,如有竞买人愿意参加网上限时竞价的,则系统自动进入网上限时竞价环节。
4.交易公告未尽详细明确的相关事宜,以本交易文件后面部分中的交易须知、交易方案及合同协定的内容为准,请务必认真通读整份交易文件。
(四)招租人对本《交易文件》拥有解释权。
(五)联系方式
1.佛山市公共资源交易信息化综合平台系统使用咨询电话:0757-83990765
2.佛山市公共资源交易中心南海分中心
联系电话:0757-86322057、86396255
地址:佛山市南海区桂城街道夏南路58号公共资源交易中心
3.招租人:佛山市南海区一四三二产业投资有限公司
联系人:何先生、李小姐 联系电话:0757-85513888、85593038
地址:佛山市南海区大沥镇博爱东路6号
-
佛山市南海区交通运输局机关饭堂食材供应竞争性磋商公告
-
佛山市禅城区张槎一路115号二座二幢701室之一、702室之一、之二、之四办公物业租赁项目
-
佛山市禅城区昌荣路6号首层15-18号商铺租赁项目
-
南海桂城街道平洲永安北路永安楼首层6号商铺物业租赁项目
-
佛山市顺德区容桂街道红旗社区居委会红旗中路77号之一租赁权竞投
-
南海桂城街道一环与海五路交汇处三角形广告牌场地内及牌顶(通讯基站)租赁项目
-
南海桂城街道平洲永安中路3号首层商铺之一物业租赁项目
-
南海桂城街道平洲三山基业花园16号楼2号商铺物业租赁项目
-
南海桂城街道平洲永安北路永安楼首层9号商铺物业租赁项目
-
佛山市顺德区容桂街道花洲新村八座501号租赁权竞投

(一)竞投项目基本情况
1.招/出租人:佛山市南海区邦文旅游开发有限公司
2.项目信息
3.产权证照情况:无。
4.租金收取方式:竞得人应在合同签订后的5天内一次性支付完毕租金。
(二)竞投资格及要求
1.中华人民共和国境内的企业法人、个体经营者、自然人,除法律、法规另有规定外,均可申请参加竞投活动。
2.竞得后三个月内根据出租方指定位置完成相关配建,分别包括:不少于80平方米的公共卫生间、400kW的转变电箱、3000平方米的临时停车场(不硬底化)以及相关照明路灯的配建。
3.意向人可登录广东省公共资源交易平台(佛山市)>交易公开>国有产权>交易公告页面(网址:https://ygp.gdzwfw.gov.cn/ggzy-portal/#/440600/index)下载本项目交易文件。如有关于本项目交易文件的修改、澄清、说明等,将通过上述网址发布,不再另行通知,请意向人密切留意。
4.意向人需要现场查看交易资产状况的,请与招/出租人联系。
5.申请人提交竞买申请参与竞价的,请点击进入佛山市公共资源交易信息化综合平台-交易平台页面(网址:https://jy.ggzy.foshan.gov.cn/TPBidder/login.aspx)进行登录操作(操作指引详见交易须知)。
意向人、申请人、竞买人在网上交易使用电脑操作过程中,仅能使用IE9/IE10/IE11以上的IE浏览器,请勿使用其它浏览器,如出现不正确使用浏览器导致出现的问题,由意向人、申请人、竞买人自行负责承担。
6.本次网上竞价仅接受网上竞买申请和报价,不接受书面、邮寄、电子邮件、电话、传真、口头等其他形式的申请。
(三)其他要求
1.租赁标的物的交付标准为按现状交付。
2.租金和管理费标准、递增情况:
租金:竞得人应在合同签订后的5天内一次性支付完毕租金,逾期支付的,甲方有权按日万分之四计收违约金。
递增情况:每三年递增10%。
3.租赁保证金按照竞得价的25%收取,竞得人应在签订《租赁合同》之日起5个工作日内一次性支付完毕给出租人,待租赁期满终止或双方协商同意提前解除《租赁合同》时,由出租人在竞得人按照《租赁合同》的约定完全履行完毕相关义务后十日内全额退还(上述租赁保证金的退还均不计利息)。
6.竞得人可根据本合同约定的经营范围,将租赁物全部或部分转租或转借,但须提前向出租方报备并提交相关租赁合同备案。
7.转租合同不得超过本合同的租赁期限,超过部分无效。
8.在租赁期届满时,租赁土地地上的建(构)筑物和附属设施全部归出租人所有,竞得人不得擅自拆除、破坏,否则因此造成损失由竞得人负责赔偿。
(四)交易时间
1.提交竞买申请时间:2025年7月14日至2025年7月21日17时30分止;
2.竞买保证金到账截止时间为2025年7月22日16时;
3.网上报价时间:2025年7月23日10时00分至10时30分,网上报价时间结束后,如有竞买人愿意参加网上限时竞价的,则系统自动进入网上限时竞价环节。
(五)特别提示
1.招/出租人承诺已如实披露项目信息,并对其披露信息的真实性、完整性、有效性负责。佛山市公共资源交易中心南海分中心对招/出租人披露的信息及其后果不承担任何法律责任。
2.佛山市公共资源交易中心南海分中心通过佛山市资产交易网上交易系统及粤公平网站发布的项目信息(包括但不限于公告信息、交易文件、合同条款等)并不构成佛山市公共资源交易中心南海分中心对项目的任何交易建议。意向竞买人应不依赖于已披露的项目信息并自行对项目的相关情况进行必要的尽职调查和充分了解,对是否竞买该项目及项目成交后可能发生的费用和存在的风险自行作出充分评估,并独立承担所有风险。意向竞买人一经申请参加竞买,即视为知晓、认可项目现状,佛山市公共资源交易中心南海分中心对此不承担任何法律责任。
(六)招/出租人对本《交易文件》拥有解释权。
(七)联系方式
1.佛山市公共资源交易信息化综合平台系统使用咨询电话:0757-83990765
2.佛山市公共资源交易中心南海分中心
联系电话:0757-86322057、86396255
地址:佛山市南海区桂城街道夏南路58号公共资源交易中心
3.出租人:佛山市南海区邦文旅游开发有限公司
联系人:朱小姐 联系电话:0757-86565628
地址:佛山市南海区九江镇吴家大院B座
微信
新浪微博
QQ空间
QQ好友
豆瓣
Facebook
Twitter











































































































































































































































