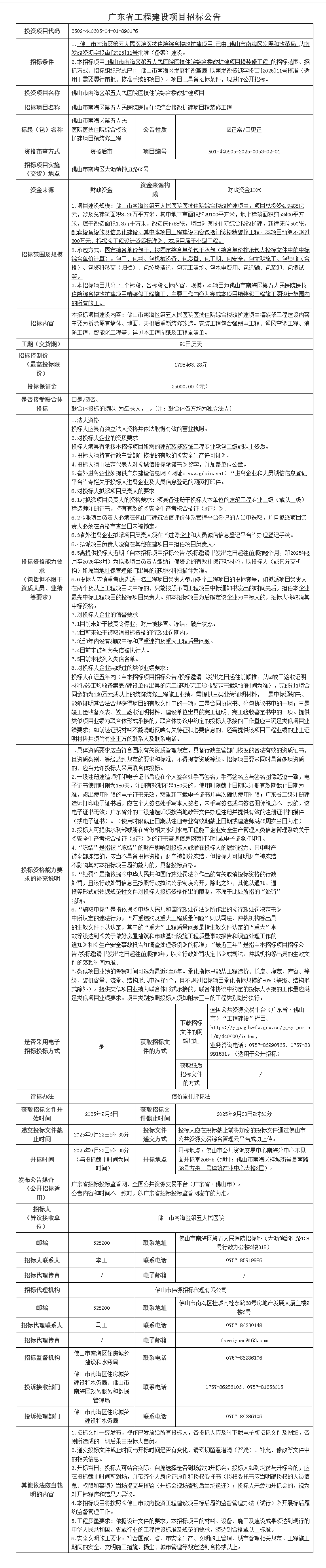
佛山市南海区第五人民医院医技住院综合楼改扩建项目精装修工程招标公告
-
佛山水都饮料食品产业园产城融合旧城区改造项目-旧漫江墟片区标段一施工招标公告
-
佛山水都饮料食品产业园产城融合旧城区改造项目-旧漫江墟片区标段一施工招标公告
-
佛山市临空经济区普通高中基础设施建设项目施工总承包招标公告
-
佛山国家高新区云东海医药健康产业园基础设施及配套项目(四期)(不含134.5亩工业用地项目)全过程造价咨询招标公告
-
佛山三龙湾科技城核心区城中村改造项目一期——佛山新城古村带城中村改造项目(大墩村细海片区)施工招标公告
-
佛山国家高新区云东海生物港污水处理厂(首期)建筑及常规机电工程、场外配套管道工程施工总承包招标公告
-
顺德区妇幼保健院马冈院区周边配套道路勘察设计招标公告
-
南海九江镇梅圳梅东一连片鱼塘项目
-
佛北战新区(白坭)聚龙湾产业园--园区服务中心智能化工程施工招标公告
-
佛山市顺德区北滘医院改扩建工程——外电建设工程施工(二次)招标公告
经佛山市顺德区人民政府批准,受佛山市自然资源局顺德分局委托,本中心现采用网上挂牌方式出让以下地块的国有建设用地使用权,现将有关网上挂牌事项公告如下:
一、地块基本情况
该地块其他规划设计条件具体见该地块的交易文件中所附的顺规条件(2025)0079号《佛山市顺德区建设用地规划条件》。
二、竞买资格和要求:
(一)中华人民共和国境内外的法人、自然人(须具有完全民事行为能力)和其他组织均可申请参与本次竞买,法律、法规另有规定者除外。
(二)申请人可单独申请,也可联合申请。
(三)申请人存在下列违法违规违约行为的,在结案和问题查处整改到位前,申请人及其控股股东不得参与本地块挂牌竞买活动:
1.存在伪造公文骗取用地和非法倒卖土地等犯罪行为的;
2.存在非法转让土地使用权等违法行为的;
3.因用地者自身原因导致土地闲置、尚未处理完毕的土地使用权人;
4.被佛山市中级人民法院列入《启动执行联动机制决定书》和《协助执行通知书》内的失信被执行人;
5.列入顺德区违法建设失信联合惩戒管理的对象;
6.列入重大欠薪失信联合惩戒管理的对象。
7.法律法规规定的其他情形。
三、本次国有建设用地使用权网上挂牌采用增价方式进行报价,按照价高者得的原则确定竞得人。
四、该宗地网上挂牌起始价为人民币:贰仟肆佰玖拾玖万元整(大写)(¥ 24990000.00),另设保密底价,增价幅度为人民币:贰拾伍万元整(大写)(¥250000.00)/次,竞买保证金为人民币:伍佰万元整(大写)(¥ 5000000.00)。
五、有意参与竞买者可于2025年9月2日后登录网上交易系统下载TD2025(SD)WG0038地块的《佛山市顺德区国有建设用地使用权网上挂牌出让文件》。
申请人应于2025年10月7日 9时之前登录网上交易系统提交竞买申请,选择银行,获得随机保证金账号,并向此指定账号一次性足额交纳竞买保证金。竞买保证金须于2025年10月7日 9 时之前到达本中心指定账户后(提示:竞买人须充分了解银行划转账的流程和时限,须跨省跨行支付的建议尽早缴纳竞买保证金),申请人方获得竞买权限。申请人必须以自己的名义交纳保证金,不得由他人代交,且保证金必须以人民币支付。
六、该宗地的公告期自2025年9月2日至2025年9月28日止;网上报价期限为2025年9月29日 8 时 30 分至2025年10月9日 16时止。
七、上述时间均以网上交易系统的服务器时间为准。具体的竞价规则见该地块的交易文件。
八、需要到挂牌地块现场踏勘的竞买人请与佛山市顺德区公共资源交易中心联系。
九、本次网上挂牌仅接受网上竞买申请和竞买报价,不接受书面、邮寄、电子邮件、电话、传真、口头等其他形式的申请。
十、自本次公告起至网上挂牌截止期间,如有关于本地块网上挂牌文件的修改、澄清、说明等将通过网上交易系统、佛山市顺德区公共资源交易中心网站发布,请有意参与竞买者密切留意。其它未尽事宜,详见该地块的交易文件。
十一、联系方式
(一)有意参与竞买者可登录佛山市国有建设用地使用权和矿业权网上交易系统(下称“网上交易系统”,网址:http://jy.ggzy.foshan.gov.cn:3680/TPBank/newweb/framehtml/onlineTradex/index.html)或广东省公共资源交易平台(网址:https://ygp.gdzwfw.gov.cn/ggzy-portal/#/440600/index)下载本网上挂牌文件。
(二)联系人及联系电话
中心地址:佛山市顺德区大良街道新城区观绿路4号恒实置业广场1号楼裙楼
联系电话:0757-22837810(梁先生、陈小姐)
系统使用咨询电话:0757-83990765
微信
新浪微博
QQ空间
QQ好友
豆瓣
Facebook
Twitter
