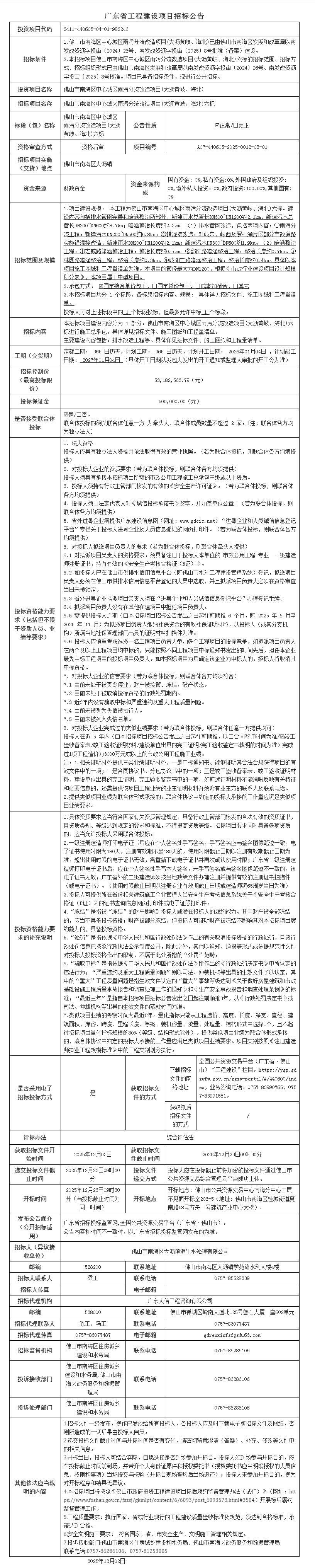
佛山市顺德区乐从社区卫生服务中心物业管理服务社会化采购项目招标公告
项目概况
佛山市顺德区乐从社区卫生服务中心物业管理服务社会化采购项目招标项目的潜在投标人应在广东省政府采购网https://gdgpo.czt.gd.gov.cn/获取招标文件,并于 2025年12月22日 09时00分 (北京时间)前递交投标文件。
一、项目基本情况
项目编号:TC2025(SD)WZ0014
项目名称:佛山市顺德区乐从社区卫生服务中心物业管理服务社会化采购项目
采购方式:公开招标
预算金额:6,379,711.25元
采购需求:
采购包1(佛山市顺德区乐从社区卫生服务中心物业管理服务社会化采购项目):
采购包预算金额:6,379,711.25元
本采购包不接受联合体投标
合同履行期限:24个月,以采购合同实际约定时间为准。
二、申请人的资格要求:
1.投标供应商应具备《中华人民共和国政府采购法》第二十二条规定的条件,提供下列材料:
1)具有独立承担民事责任的能力:在中华人民共和国境内注册的法人或其他组织或自然人,投标(响应)时提交有效的营业执照(或事业法人登记证或身份证等相关证明)副本扫描件。
2)有依法缴纳税收和社会保障资金的良好记录:提供《政府采购供应商资格信用承诺函》(格式见采购公告附件)或提供投标截止日前6个月内任意1个月依法缴纳税收和社会保障资金的相关材料。如依法免税或不需要缴纳社会保障资金的,提供相应证明材料。
3)具有良好的商业信誉和健全的财务会计制度:提供《政府采购供应商资格信用承诺函》(格式见采购公告附件)或以下两种证明材料之一:1、提供2024年度财务状况报告,财务状况报告须由第三方会计师事务所出具,能清晰显示第三方会计师事务所的印章,并能反映审计结论;2、提供投标截止日前6个月内基本开户银行出具的资信证明,并同时提交开户(基本户)许可证扫描件,开户(基本户)许可证已取消的,应提供能体现基本开户银行的“基本存款账户编号”的相关证明。
4)履行合同所必需的设备和专业技术能力:提供《政府采购供应商资格信用承诺函》(格式见采购公告附件)或按投标(响应)文件格式填报设备及专业技术能力情况。
5)参加采购活动前3年内,在经营活动中没有重大违法记录:提供《政府采购供应商资格信用承诺函》(格式详见招标公告附件)或参照投标(报价)函相关承诺格式内容。重大违法记录,是指供应商因违法经营受到刑事处罚或者责令停产停业、吊销许可证或者执照、较大数额罚款等行政处罚。(根据财库〔2022〕3号文,“较大数额罚款”认定为200万元以上的罚款,法律、行政法规以及国务院有关部门明确规定相关领域“较大数额罚款”标准高于200万元的,从其规定)
2.落实政府采购政策需满足的资格要求:
采购包1(佛山市顺德区乐从社区卫生服务中心物业管理服务社会化采购项目)落实政府采购政策需满足的资格要求如下:
采购包整体专门面向中小企业采购,监狱企业、残疾人福利性单位视同小微企业。
(1)中小企业评审及《中小企业声明函》填写要求
①本项目为服务类项目,投标人须根据本项目采购类别选择对应的《中小企业声明函》填写。
② 根据中小企业划分标准,本项目所属行业为物业管理。
③ 投标人提交的《中小企业声明函》应按要求完整填报所有信息。
(2)监狱企业评审要求:提供由省级以上监狱管理局、戒毒管理局(含新疆生产建设兵团)出具的属于监狱企业的证明文件。
(3)残疾人福利性单位评审要求:提供《残疾人福利性单位声明函》。
3.本项目的特定资格要求:
采购包1(佛山市顺德区乐从社区卫生服务中心物业管理服务社会化采购项目)特定资格要求如下:
(1)供应商未被列入“信用中国”网站(www.creditchina.gov.cn)“记录失信被执行人或重大税收违法失信主体或政府采购严重违法失信行为”记录名单;不处于中国政府采购网(www.ccgp.gov.cn)“政府采购严重违法失信行为信息记录”中的禁止参加政府采购活动期间。(以资格审查人员于投标(响应)截止时间当天在“信用中国”网站(www.creditchina.gov.cn)及中国政府采购网(http://www.ccgp.gov.cn/)查询结果为准,如相关失信记录已失效,供应商需提供相关证明资料)。
(2)单位负责人为同一人或者存在直接控股、管理关系的不同供应商,不得同时参加本采购项目(或采购包)投标(响应)。为本项目提供整体设计、规范编制或者项目管理、监理、检测等服务的供应商,不得再参与本项目投标(响应)。投标函相关承诺要求内容。
三、获取招标文件
时间: 2025年12月01日 至 2025年12月08日 ,每天上午 00:00:00 至 12:00:00 ,下午 12:00:00 至 23:59:59 (北京时间,法定节假日除外)
地点:广东省政府采购网https://gdgpo.czt.gd.gov.cn/
方式:在线获取
售价: 免费获取
四、提交投标文件截止时间、开标时间和地点
2025年12月22日 09时00分00秒 (北京时间)
递交文件地点:广东省政府采购网https://gdgpo.czt.gd.gov.cn/
开标地点:广东省政府采购网https://gdgpo.czt.gd.gov.cn/
五、公告期限
自本公告发布之日起5个工作日。
六、其他补充事宜
1.本项目采用电子系统进行招投标,请在投标前详细阅读供应商操作手册,手册获取网址:https://gdgpo.czt.gd.gov.cn/help/transaction/download.html。投标供应商在使用过程中遇到涉及系统使用的问题,可通过020-88696588 进行咨询或通过广东政府采购智慧云平台运维服务说明中提供的其他服务方式获取帮助。
2.供应商参加本项目投标,需要提前办理CA和电子签章,办理方式和注意事项详见供应商操作手册与CA办理指南,指南获取地址:https://gdgpo.czt.gd.gov.cn/help/problem/。
3.如需缴纳保证金,供应商可通过"广东政府采购智慧云平台金融服务中心"(http://gdgpo.czt.gd.gov.cn/zcdservice/zcd/guangdong/),申请办理投标(响应)担保函、保险(保证)保函。
4.线上开标地点:广东省政府采购网(https://gdgpo.czt.gd.gov.cn/)现场开标地点:佛山市顺德区大良街道新城区观绿路4号恒实置业广场1号楼裙楼区公共资源交易中心开标室405。
5.本项目的开标方式为远程电子开标,投标人无需到达现场参加开标活动。
七、对本次招标提出询问,请按以下方式联系。
1.采购人信息
名 称:佛山市顺德区乐从社区卫生服务中心
地 址:佛山市顺德区乐从镇乐从大道中45号
联系方式:0757-28338123
2.采购代理机构信息
名 称:佛山市顺德区公共资源交易中心
地 址:佛山市顺德区大良街道新城区观绿路4号恒实置业广场1号楼裙楼区公共资源交易中心
联系方式:0757-22837868
3.项目联系方式
项目联系人:苏小姐
电 话:0757-22837868

项目概况
中药饮片及代煎配送服务(二次)招标项目的潜在投标人应在广东省政府采购网https://gdgpo.czt.gd.gov.cn/【供应商应从广东省政府采购网(https://gdgpo.czt.gd.gov.cn/)上广东政府采购智慧云平台(以下简称“云平台”)的政府采购供应商入口进行免费注册后,登录进入项目采购系统完成项目投标登记并在线获取招标文件(未按上述方式获取招标文件的供应商,其投标资格将被视为无效)。】获取招标文件,并于 2025年12月25日 09时30分 (北京时间)前递交投标文件。
一、项目基本情况
项目编号:YJK20250904
项目名称:中药饮片及代煎配送服务(二次)
采购方式:公开招标
预算金额:2,600,000.00元
采购需求:
采购包1(中药饮片及代煎配送服务):
采购包预算金额:2,600,000.00元
本采购包不接受联合体投标
合同履行期限:签订合同起1年。按实际结算达到预算金额或1年服务期完结,服务履行结束,以先发生者为准。
二、申请人的资格要求:
1.投标供应商应具备《中华人民共和国政府采购法》第二十二条规定的条件,提供下列材料:
1)具有独立承担民事责任的能力:在中华人民共和国境内注册的法人或其他组织或自然人,投标(响应)时提交有效的营业执照(或事业法人登记证或身份证等相关证明)扫描件。
2)有依法缴纳税收和社会保障资金的良好记录:提供以下两种证明材料之一即可:①开标时间当月(含)往前顺推6个月内任意1个月依法缴纳税收和社会保障资金的相关材料。如依法免税或不需要缴纳社会保障资金的,提供相应证明材料;②按要求填写招标公告附件《政府采购供应商资格信用承诺函》。
3)具有良好的商业信誉和健全的财务会计制度:提供以下四种证明材料之一即可:①经会计师事务所审计的2024年度财务报告(财务报告由第三方会计师事务所出具,能清晰显示第三方会计师事务所的印章,并能反映审计结论);②基本开户银行出具的资信证明(资信证明应在开标时间当月(含)往前顺推6个月以内出具);③财政部门认可的政府采购专业担保机构出具的投标担保函。④按要求填写招标公告附件《政府采购供应商资格信用承诺函》。
4)履行合同所必需的设备和专业技术能力:提供以下两种证明材料之一即可:①按投标文件格式填报设备及专业技术能力情况或提供承诺函(格式自拟)。②按要求填写招标公告附件《政府采购供应商资格信用承诺函》。
5)参加采购活动前3年内,在经营活动中没有重大违法记录:提供以下两种证明材料之一即可:①参照投标函相关承诺格式内容。重大违法记录,是指供应商因违法经营受到刑事处罚或者责令停产停业、吊销许可证或者执照、较大数额罚款等行政处罚。(根据财库〔2022〕3号文,“较大数额罚款”认定为200万元以上的罚款,法律、行政法规以及国务院有关部门明确规定相关领域“较大数额罚款”标准高于200万元的,从其规定);②按要求填写招标公告附件《政府采购供应商资格信用承诺函》。
2.落实政府采购政策需满足的资格要求:
采购包1(中药饮片及代煎配送服务)落实政府采购政策需满足的资格要求如下:
无。(说明:本项目不属于专门面向中小企业采购的项目。对于中小微企业、监狱企业、残疾人福利性单位等参与本项目所享受的优惠政策,详见本项目招标文件。)
3.本项目的特定资格要求:
采购包1(中药饮片及代煎配送服务)特定资格要求如下:
(1)投标人未被列入“信用中国”网站(www.creditchina.gov.cn)“失信被执行人”名单或“重大税收违法案件当事人”名单或政府采购严重违法失信行为记录名单;不处于中国政府采购网(www.ccgp.gov.cn)公布的“政府采购严重违法失信行为记录名单”中的禁止参加政府采购活动期间。(以资格审查人员于投标截止时间当天在“信用中国”网站及中国政府采购网查询结果为准,如相关失信记录已失效,投标人需提供相关证明资料)。
(2)单位负责人为同一人或者存在直接控股、管理关系的不同供应商,不得同时参加本采购项目投标。为本项目提供整体设计、规范编制或者项目管理、监理、检测等服务的供应商,不得再参与本项目投标。投标函相关承诺要求内容。
(3)供应商具备药监部门颁发的有效的《药品生产许可证》(供应商为生产企业的)或《药品经营许可证》(供应商为经营企业的)。
三、获取招标文件
时间: 2025年12月01日 至 2025年12月08日 ,每天上午 00:00:00 至 12:00:00 ,下午 12:00:00 至 23:59:59 (北京时间,法定节假日除外)
地点:广东省政府采购网https://gdgpo.czt.gd.gov.cn/【供应商应从广东省政府采购网(https://gdgpo.czt.gd.gov.cn/)上广东政府采购智慧云平台(以下简称“云平台”)的政府采购供应商入口进行免费注册后,登录进入项目采购系统完成项目投标登记并在线获取招标文件(未按上述方式获取招标文件的供应商,其投标资格将被视为无效)。】
方式:在线获取
售价: 免费获取
四、提交投标文件截止时间、开标时间和地点
2025年12月25日 09时30分00秒 (北京时间)
递交文件地点:广东省政府采购网(https://gdgpo.czt.gd.gov.cn/),电子投标文件需在提交投标文件截止时间前成功上传至云平台项目采购系统中。
开标地点:开标网址:广东省政府采购网https://gdgpo.czt.gd.gov.cn/;本项目采用远程电子开标。
五、公告期限
自本公告发布之日起5个工作日。
六、其他补充事宜
1.本项目采用电子系统进行招投标,请在投标前详细阅读供应商操作手册,手册获取网址:https://gdgpo.czt.gd.gov.cn/help/transaction/download.html。投标供应商在使用过程中遇到涉及系统使用的问题,可通过020-88696588 进行咨询或通过广东政府采购智慧云平台运维服务说明中提供的其他服务方式获取帮助。
2.供应商参加本项目投标,需要提前办理CA和电子签章,办理方式和注意事项详见供应商操作手册与CA办理指南,指南获取地址:https://gdgpo.czt.gd.gov.cn/help/problem/。
3.如需缴纳保证金,供应商可通过"广东政府采购智慧云平台金融服务中心"(http://gdgpo.czt.gd.gov.cn/zcdservice/zcd/guangdong/),申请办理投标(响应)担保函、保险(保证)保函。
4.开标结束后,请投标人及时进入广东政府采购智慧云平台的等候大厅关注项目进展情况,并保持联系人手机号码畅通,特别是如有要求投标人澄清时投标人需要及时响应。如因未及时响应导致的相关后果由投标人自行承担。
5.发布公告的媒介:中国政府采购网(www.ccgp.gov.cn)、广东省政府采购网(https://gdgpo.czt.gd.gov.cn/);广东省公共资源交易平台(https://ygp.gdzwfw.gov.cn/ggzy-portal/#/440600/index),佛山市三水区乐平镇人民医院(https://www.fsyyy.com/html/zhuan/template5/articleList.html?WebsiteID=284&columnid=1339),广东信立招标采购有限公司网(www.gdxlzb.com)。
6.投标人填报《中小企业声明函》时,所属行业详见招标文件“第二章 采购需求”中对应采购包的“2.技术标准与要求”,并根据《关于印发中小企业划型标准规定的通知》(工信部联企业〔2011〕300号)规定进行划型。
7.本项目采用远程电子开标:供应商的法定代表人或其授权代表无需到达现场参加开标。在递交投标文件截止时间前30分钟,应当登录云平台开标大厅进行签到,并且填写授权代表的姓名与手机号码。若因签到时填写的授权代表信息有误而导致的不良后果,由供应商自行承担。
8.各供应商在参加开标以前须自行对使用电脑的网络环境、驱动安装、客户端安装以及数字证书的有效性等进行检测,确保可以正常使用。
七、对本次招标提出询问,请按以下方式联系。
1.采购人信息
名 称:佛山市三水区乐平镇人民医院
地 址:佛山市三水区乐平镇乐南路10号
联系方式:0757-87380512
2.采购代理机构信息
名 称:广东信立招标采购有限公司
地 址:广东省佛山市禅城区佛山市禅城区江湾北一街5号202房自编之一
联系方式:0757-82787525
3.项目联系方式
项目联系人:陈小姐
电 话:0757-82787525

微信
新浪微博
QQ空间
QQ好友
豆瓣
Facebook
Twitter














































































































































































































































