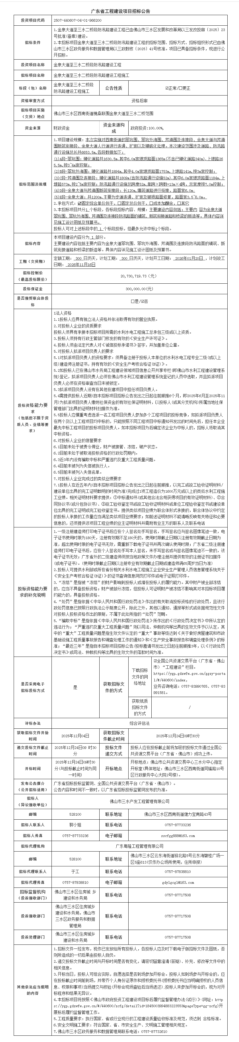
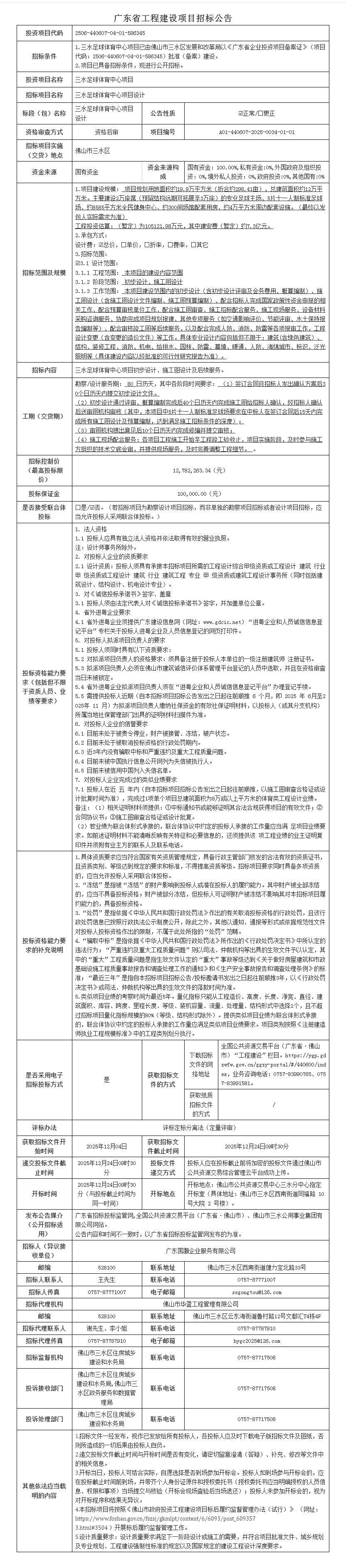
三水足球体育中心项目设计招标公告
项目概况
南海区卫健局办公大楼饭堂外包采购项目招标项目的潜在投标人应在广东省政府采购网https://gdgpo.czt.gd.gov.cn/(具体获取流程详见本采购公告其他补充事项第4点要求)获取招标文件,并于 2025年12月23日 09时00分 (北京时间)前递交投标文件。
一、项目基本情况
项目编号:JF2025(NH)WZ0242
项目名称:南海区卫健局办公大楼饭堂外包采购项目
采购方式:公开招标
预算金额:3,300,000.00元
采购需求:
采购包1(南海区卫健局办公大楼饭堂外包采购项目):
采购包预算金额:3,300,000.00元
本采购包不接受联合体投标
合同履行期限:自合同签订之日起两年(服务期限内,如预算金额使用完毕,即合同终止,以先到为准)
二、申请人的资格要求:
1.投标供应商应具备《中华人民共和国政府采购法》第二十二条规定的条件,提供下列材料:
1)具有独立承担民事责任的能力:在中华人民共和国境内注册的法人或其他组织或自然人,投标(响应)时提交有效的营业执照(或事业法人登记证或身份证等相关证明)扫描件。分支机构投标的,须提供总公司和分公司营业执照扫描件,总公司出具给分支机构的授权书。
2)有依法缴纳税收和社会保障资金的良好记录:提供下列材料之一:(1)提供投标截止日前6个月内任意1个月依法缴纳税收和社会保障资金的相关材料。如依法免税或不需要缴纳社会保障资金的,提供相应证明材料;(2)提供《政府采购供应商资格信用承诺函》(格式见招标公告附件)。
3)具有良好的商业信誉和健全的财务会计制度:提供2024年度经审计的财务状况报告或基本开户行出具的资信证明或提供《政府采购供应商资格信用承诺函》(格式见招标公告附件)。
4)履行合同所必需的设备和专业技术能力:提供具备履行合同所必需的设备和专业技术能力的证明资料或提供《政府采购供应商资格信用承诺函》(格式见采购公告附件)。
5)参加采购活动前3年内,在经营活动中没有重大违法记录:参照投标(报价)函相关承诺格式内容或提供《政府采购供应商资格信用承诺函》(格式见招标公告附件)。重大违法记录,是指供应商因违法经营受到刑事处罚或者责令停产停业、吊销许可证或者执照、较大数额罚款等行政处罚。(根据财库〔2022〕3号文,“较大数额罚款”认定为200万元以上的罚款,法律、行政法规以及国务院有关部门明确规定相关领域“较大数额罚款”标准高于200万元的,从其规定)
2.落实政府采购政策需满足的资格要求:
采购包1(南海区卫健局办公大楼饭堂外包采购项目)落实政府采购政策需满足的资格要求如下:
本项目不属于专门面向中小企业采购的项目
3.本项目的特定资格要求:
采购包1(南海区卫健局办公大楼饭堂外包采购项目)特定资格要求如下:
(1)供应商未被列入“信用中国”网站(www.creditchina.gov.cn)“记录失信被执行人或重大税收违法案件当事人名单”记录名单;不处于中国政府采购网(www.ccgp.gov.cn)“政府采购严重违法失信行为信息记录”中的禁止参加政府采购活动期间。(以采购代理机构于投标(响应)截止时间当天在“信用中国”网站(www.creditchina.gov.cn)及中国政府采购网(http://www.ccgp.gov.cn/)查询结果为准,如相关失信记录已失效,供应商需提供相关证明资料)。
(2)单位负责人为同一人或者存在直接控股、管理关系的不同供应商,不得同时参加本采购项目(或采购包)投标(响应)。为本项目提供整体设计、规范编制或者项目管理、监理、检测等服务的供应商,不得再参与本项目投标(响应)。投标(报价)函相关承诺要求内容。
(3)投标人须具有行政主管部门颁发有效期内的《食品经营许可证》 (提供证书扫描件) ;如已实施食品药品经营许可多证合一改革的,提供《食品药品经营许可证》 (提供证书扫描件,许可须与食品相关);如供应商许可证与营业执照合并办理的,提供扫描营业执照二维码后的有效许可信息截图。
(4)本项目不接受联合体投标。
三、获取招标文件
时间: 2025年12月02日 至 2025年12月09日 ,每天上午 00:00:00 至 12:00:00 ,下午 12:00:00 至 23:59:59 (北京时间,法定节假日除外)
地点:广东省政府采购网https://gdgpo.czt.gd.gov.cn/(具体获取流程详见本采购公告其他补充事项第4点要求)
方式:在线获取
售价: 免费获取
四、提交投标文件截止时间、开标时间和地点
2025年12月23日 09时00分00秒 (北京时间)
递交文件地点:广东省政府采购网https://gdgpo.czt.gd.gov.cn/
开标地点:广东省政府采购网https://gdgpo.czt.gd.gov.cn/
五、公告期限
自本公告发布之日起5个工作日。
六、其他补充事宜
1.本项目采用电子系统进行招投标,请在投标前详细阅读供应商操作手册,手册获取网址:https://gdgpo.czt.gd.gov.cn/help/transaction/download.html。投标供应商在使用过程中遇到涉及系统使用的问题,可通过020-88696588 进行咨询或通过广东政府采购智慧云平台运维服务说明中提供的其他服务方式获取帮助。
2.供应商参加本项目投标,需要提前办理CA和电子签章,办理方式和注意事项详见供应商操作手册与CA办理指南,指南获取地址:https://gdgpo.czt.gd.gov.cn/help/problem/。
3.如需缴纳保证金,供应商可通过"广东政府采购智慧云平台金融服务中心"(http://gdgpo.czt.gd.gov.cn/zcdservice/zcd/guangdong/),申请办理投标(响应)担保函、保险(保证)保函。
4.供应商应从广东省政府采购网(https://gdgpo.czt.gd.gov.cn/)上广东政府采购智慧云平台的政府采购供应商入口进行免费注册后,登录进入项目采购系统完成项目投标登记并在线获取招标文件(未按上述方式获取招标文件的供应商,其投标资格将被视为无效)。
5.请投标人按“远程开标”有关要求,在投标截止时间前上传加密的电子投标文件,未按要求上传的将视为自动放弃投标。
6.本项目采用远程电子开标,参与本项目的投标人可登录云平台通过“开标大厅”进行开标签到及投标文件解密,签到需在开标时间前30分钟内完成。各投标人在参加开启以前须自行对使用电脑的网络环境、驱动安装、客户端安装以及数字证书的有效性等进行检测,确保可以正常使用。
7.PDF版招标文件与WORD版招标文件如有不一致的,以PDF版招标文件为准。
七、对本次招标提出询问,请按以下方式联系。
1.采购人信息
名 称:佛山市南海区卫生健康局
地 址:佛山市南海区桂城街道佛平二路82号
联系方式:0757-86333320
2.采购代理机构信息
名 称:佛山市南海宏洋项目管理咨询有限公司
地 址:广东省佛山市南海区桂城街道南桂东路38号房地产发展大厦主楼9楼4号
联系方式:0757-86230117
3.项目联系方式
项目联系人:李工
电 话:0757-86230117
微信
新浪微博
QQ空间
QQ好友
豆瓣
Facebook
Twitter














































































































































































































































