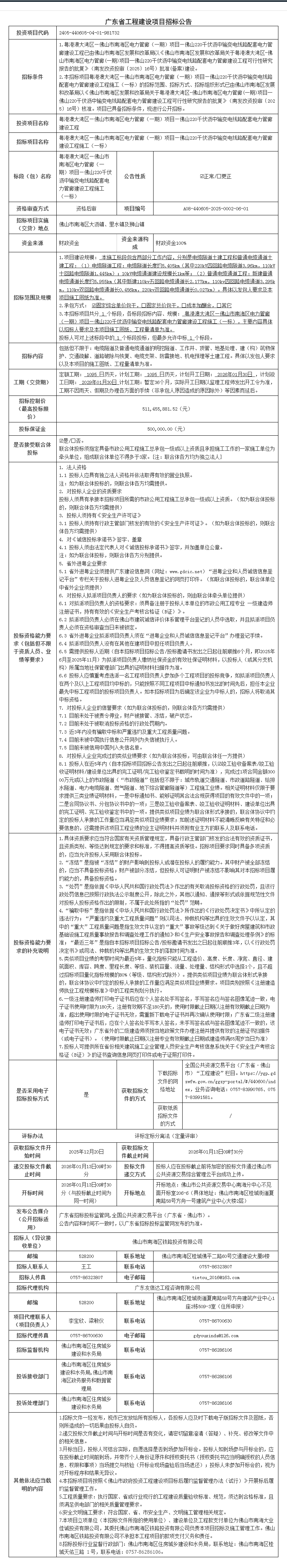
粤港澳大湾区—佛山市南海区电力管廊(一期)项目—佛山220千伏沥中输变电线路配套电力管廊建设工程施工(一标)招标公告
-
佛山市中心城区排水防涝能力提升项目(桂城片区)—桂城街道石啃片区排水管网改造工程(桂澜路以西片区)监理招标公告
-
佛山市南海区里水镇瑶岗200MW400MWH独立储能电站项目监理招标公告
-
佛山市南海区供水管道漏损治理和老旧管道更新改造项目-平地布匹市场内DN1000改造工程招标公告
-
南海区北村水系流域水环境综合治理项目-十米涌治理工程施工招标公告
-
佛山顺德中心城区老旧小区改造项目-老旧小区无物业管理住宅建筑消防设施增设工程(一标段)招标公告
-
佛山市南海区大沥危旧房改造项目(沥西、水头、大镇、钟边、平地项目)施工招标公告
-
南海区北村水系流域水环境综合治理项目-大沥镇高村涌贯通工程施工招标公告
-
粤港澳大湾区—佛山市南海区电力管廊(一期)项目—佛山220千伏沥中输变电线路配套电力管廊建设工程施工(一标)招标公告
-
三水区行政服务中心食堂配餐服务项目竞争性磋商公告
-
顺德区鲤鱼洲饮用水水源保护区规范化建设项目三期招标公告
项目概况
容桂街道2026-2028年保险服务项目(二次)采购项目的潜在供应商应在广东省政府采购网https://gdgpo.czt.gd.gov.cn/获取采购文件,并于 2025年12月29日 09时00分 (北京时间)前提交响应文件。
一、项目基本情况
项目编号:GZSWSD25FC4032
项目名称:容桂街道2026-2028年保险服务项目(二次)
采购方式:竞争性磋商
预算金额:1,100,000.00元
采购需求:
二、申请人的资格要求:
1.投标供应商应具备《中华人民共和国政府采购法》第二十二条规定的条件,提供下列材料:
1)具有独立承担民事责任的能力:在中华人民共和国境内注册的法人或其他组织或自然人,提交有效的营业执照(或事业法人登记证或身份证等相关证明)副本复印件。分公司或分支机构参与响应的,须获得总公司书面授权。
2)有依法缴纳税收和社会保障资金的良好记录:依照《政府采购供应商资格信用承诺函》。
3)具有良好的商业信誉和健全的财务会计制度:(包2)依照《政府采购供应商资格信用承诺函》。(包1)依照《政府采购供应商资格信用承诺函》 。
4)履行合同所必需的设备和专业技术能力:依照《政府采购供应商资格信用承诺函》。
5)参加采购活动前3年内,在经营活动中没有重大违法记录:提依照《政府采购供应商资格信用承诺函》。重大违法记录,是指供应商因违法经营受到刑事处罚或者责令停产停业、吊销许可证或者执照、较大数额罚款等行政处罚。(根据财库〔2022〕3号文,“较大数额罚款”认定为200万元以上的罚款,法律、行政法规以及国务院有关部门明确规定相关领域“较大数额罚款”标准高于200万元的,从其规定)。
2.落实政府采购政策需满足的资格要求:
采购包1(容桂街道2026-2028年保险服务项目(二次)(机动车辆保险))落实政府采购政策需满足的资格要求如下:
本项目不是专门面向中小企业采购。原因和情形为:按照《政府采购促进中小企业发展管理办法》(财库(2020)46号)规定预留采购份额无法确保充分供应、充分竞争,或者存在可能影响政府采购目标实现的情形。
采购包2(容桂街道2026-2028年保险服务项目(二次)(公众责任险—公共设施))落实政府采购政策需满足的资格要求如下:
本项目不是专门面向中小企业采购。原因和情形为:按照《政府采购促进中小企业发展管理办法》(财库(2020)46号)规定预留采购份额无法确保充分供应、充分竞争,或者存在可能影响政府采购目标实现的情形。
3.本项目的特定资格要求:
采购包1(容桂街道2026-2028年保险服务项目(二次)(机动车辆保险))特定资格要求如下:
(1)供应商未被列入“信用中国”网站(www.creditchina.gov.cn)“记录失信被执行人或重大税收违法失信主体或政府采购严重违法失信行为”记录名单;不处于中国政府采购网(www.ccgp.gov.cn)“政府采购严重违法失信行为信息记录”中的禁止参加政府采购活动期间。(以资格审查人员于投标(响应)截止时间当天在“信用中国”网站(www.creditchina.gov.cn)及中国政府采购网(http://www.ccgp.gov.cn/)查询结果为准,如相关失信记录已失效,供应商需提供相关证明资料)。
(2)单位负责人为同一人或者存在直接控股、 管理关系的不同供应商,不得同时参加本采购项目(或采购包) 投标(响应)。 为本项目提供整体设计、 规范编制或者项目管理、 监理、 检测等服务的供应商, 不得再参与本项目投标(响应)。 响应承诺函相关承诺要求内容。
(3)供应商必须具有《经营保险业务许可证》;分公司、分支机构或中心支公司保险机构响应的,须获得总公司书面授权并提供总公司的《经营保险业务许可证》。
(4)本采购包不接受联合体响应;项目不可分包,不可转包。
采购包2(容桂街道2026-2028年保险服务项目(二次)(公众责任险—公共设施))特定资格要求如下:
(1)供应商未被列入“信用中国”网站(www.creditchina.gov.cn)“记录失信被执行人或重大税收违法失信主体或政府采购严重违法失信行为”记录名单;不处于中国政府采购网(www.ccgp.gov.cn)“政府采购严重违法失信行为信息记录”中的禁止参加政府采购活动期间。(以资格审查人员于投标(响应)截止时间当天在“信用中国”网站(www.creditchina.gov.cn)及中国政府采购网(http://www.ccgp.gov.cn/)查询结果为准,如相关失信记录已失效,供应商需提供相关证明资料)。
(2)单位负责人为同一人或者存在直接控股、 管理关系的不同供应商,不得同时参加本采购项目(或采购包) 投标(响应)。 为本项目提供整体设计、 规范编制或者项目管理、 监理、 检测等服务的供应商, 不得再参与本项目投标(响应)。 响应承诺函相关承诺要求内容。
(3)供应商必须具有《经营保险业务许可证》;分公司、分支机构或中心支公司保险机构响应的,须获得总公司书面授权并提供总公司的《经营保险业务许可证》。
(4)本采购包不接受联合体响应;项目不可分包,不可转包。
三、获取采购文件
时间: 2025年12月18日 至 2025年12月25日 ,每天上午 00:00:00 至 12:00:00 ,下午 12:00:00 至 23:59:59 (北京时间,法定节假日除外)
地点:广东省政府采购网https://gdgpo.czt.gd.gov.cn/
方式:在线获取
售价: 免费获取
四、响应文件提交
截止时间: 2025年12月29日 09时00分00秒 (北京时间)
地点:电子投标文件上传广东省政府采购网https://gdgpo.czt.gd.gov.cn/
五、开启
时间: 2025年12月29日 09时00分00秒 (北京时间)
地点:电子投标文件上传广东省政府采购网https://gdgpo.czt.gd.gov.cn/
六、公告期限
自本公告发布之日起3个工作日。
七、其他补充事宜
1.本项目采用电子系统进行招投标,请在投标前详细阅读供应商操作手册,手册获取网址:https://gdgpo.czt.gd.gov.cn/help/transaction/download.html。投标供应商在使用过程中遇到涉及系统使用的问题,可通过020-88696588进行咨询或通过广东政府采购智慧云平台运维服务说明中提供的其他服务方式获取帮助。
2.供应商参加本项目投标,需要提前办理CA和电子签章,办理方式和注意事项详见供应商操作手册与CA办理指南,指南获取地址:https://gdgpo.czt.gd.gov.cn/help/problem/。
3.如需缴纳保证金,供应商可通过"广东政府采购智慧云平台金融服务中心"(http://gdgpo.czt.gd.gov.cn/zcdservice/zcd/guangdong/),申请办理投标(响应)担保函、保险(保证)保函。
4.本项目采取线上投标方式,线上流程如下:
(1)供应商访问广东省政府采购网(https://gdgpo.czt.gd.gov.cn/),从“政府采购供应商”处登录广东省政府采购综合管理系统并找到项目采购电子交易系统菜单,点击进入系统进行投标。(供应商如果没有广东政府采购网账号的需要提前注册,没有CA的需要提前办理,用以制作标书和开标时解密)
(2)供应商进入系统后,依次点击“项目电子交易→应标→项目投标”菜单,选择“未参与项目”选择要投标项目,点击进入项目详情页面。在投标项目详情页面,填写联系人、联系方式;若存在联合体投标,输入供应商名称关键字,查找并关联其他联合体供应商。信息确认无误后,点击“确认参与”完成参与并获取采购文件。
(3)供应商根据采购文件要求,使用投标客户端制作电子投标文件并上传完成网上投标。具体步骤详见智慧采购云平台项目电子交易系统资料下载的操作指南中的供应商指南。
5.线上开启地点:广东省政府采购网(https://gdgpo.czt.gd.gov.cn/ ) ,现场开启地点:佛山市顺德区大良街道新城区观绿路4号恒实置业广场1号楼裙楼区公共资源交易中心开标室201室。
6.本项目的开启方式为远程电子开启,供应商无需到达现场参加。
八、凡对本次采购提出询问,请按以下方式联系。
1.采购人信息
名 称:佛山市顺德区容桂街道财政和公有资产管理办公室
地 址:佛山市顺德区容桂街道容桂大道中88号容桂街道办事处2座
联系方式:0757-28381611
2.采购代理机构信息
名 称:广州顺为招标采购有限公司顺德分公司
地 址:佛山市顺德区大良街道沿江北路120号德信楼6楼
联系方式:0757-22214747
3.项目联系方式
项目联系人:吴小姐
电 话:0757-22214747

微信
新浪微博
QQ空间
QQ好友
豆瓣
Facebook
Twitter














































































































































































































































