顺德职业技术大学2026年春季高考招生计划发布!
顺德职业技术大学2026年
春季高考招生计划发布
专业招录人数、收费标等信息
请往下看
1、学校简介
招生代码:10831
粤港澳大湾区腹地的佛山是中国第4个“工业3万亿”城市,佛山顺德是“世界制造名城”“世界美食之都”“中国家电之乡”“中国涂料之乡”“中国家具之都”,连续14年位列全国综合实力百强区榜首。
坐落于佛山顺德的顺德职业技术大学,是一所全日制公办本科层次职业院校,其前身是1999年创建的顺德职业技术学院。筹建伊始,顺德籍的李兆基、郑裕彤等港澳同胞,美的、格兰仕等企业及社会各界有识之士慷慨捐资,为学校发展奠定坚实基础。
2025年6月,教育部批准以顺德职业技术学院为基础设立顺德职业技术大学。学校始终走在高等职业教育改革发展前列。2019年入选国家首批“双高计划”建设院校,2024年以“优秀”等级通过验收,2025年再次入选国家第二期“双高建设计划”建设院校。先后获得“全国职业教育先进单位”“全国五四红旗团委”“全国健康学校”“首批全国职业院校数字校园建设实验校”等多种荣誉称号。
2、招生计划
01、2026年“3+证书”专科批次招生计划
02、2026年依学考成绩录取招生计划
1.各招生专业、专业代码、计划数、特征要求及备注以广东省招生委员会公布的专业目录为准。
2.市场营销(中外合作办学)专业为顺德职业技术大学与澳大利亚新南威尔士州TAFE学院合作举办的中外合作办学项目,详见官网简介。
3.住宿费均为:1500-1600元/学年。
以梦为马 不负韶华
欢迎报考顺德职业技术大学!
我们在这里等你~

广东轻工职业技术大学是国家“双高计划”学校、国家优质高职院校、国家示范性高职院校。学校前身是创建于1933年的“广东省立第一职业学校”,至今已有93年职业教育历史。学校坚持以习近平新时代中国特色社会主义思想为指导,贯彻党的教育方针,围绕立德树人根本任务,面向粤港澳大湾区,服务国家战略和区域现代产业发展,落实省委1310具体部署,秉承“德能兼备,学以成之”的校训和“自强、敬业、求实、创新”的广轻精神,已为社会培养了27万多名高素质技术技能人才。
学校现有广州新港、广州琶洲和佛山南海三个校区,校园面积2515亩,现有教职工1721人,全日制在校生2.6万人。学校设有艺术设计学院、材料学院、人工智能学院、智能制造与装备学院、生命健康学院、财贸学院、航天北斗技术学院、管理学院、生态环境技术学院、应用外语学院、马克思主义学院、公共课教学部、体育工作部、继续教育学院等教学单位。聚集广东战略性产业,围绕高端制造、人工智能等现代化产业,对接广东“双十”产业集群建立15个专业群(国家级4个),省级以上品牌专业群占比86.7%。开设全日制本科专业7个、全日制专科专业84个、微专业10个。
注
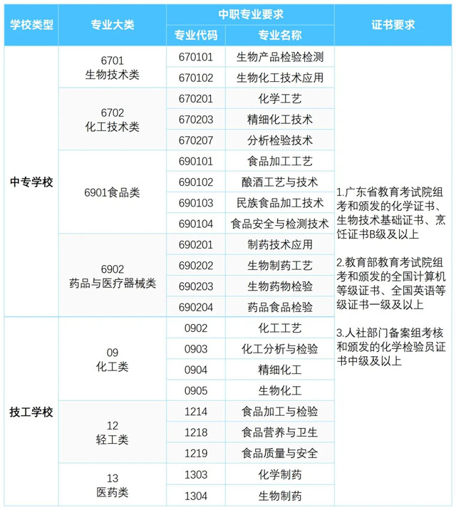
1.以上证书有其一即可,各证书折算分值见《广东轻工职业技术大学2026年春季高考招生章程》。
2.考生总分成绩=全省统一文化科目考试成绩×50%+职业技能测试成绩×4.5×40%+证书折算成绩。
3.考生职业技能测试内容及规则见后续发布的《广东轻工职业技术大学2026年“3+证书”考试本科批次招生录取简章》。

注
文科类专业学费5250元/生·学年;理科类专业学费6410元/生·学年;美术与设计类专业学费10000元/生·学年;国际商务(中外合作办学)专业学费19800元/生·学年。
住宿费1500元/生·学年。
微信
新浪微博
QQ空间
QQ好友
豆瓣
Facebook
Twitter
























