2026年全国龙舟大联动3月20日举行
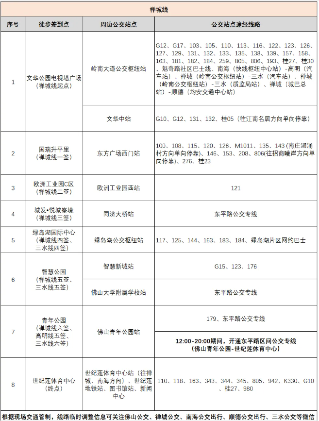
二月二,龙抬头
嚟九江,睇龙舟
😍😍😍
📢3月20日
2026年全国龙舟大联动
46支龙舟队伍火热开桨
竞速蝴蝶形赛道
📢3月20日至21日
「龙墟盛市」同步开启狂欢
非遗、美食、音乐一站式打卡
打卡指南
“龙马奔腾 舟行万里”中国体育彩票2026年全国龙舟大联动启动仪式暨佛山龙超“九江双蒸”第九届九江龙舟联赛首站
📅时间:3月20日9:00-17:00
📍地点:九江国风园
龙墟盛市
📅时间:3月20日至21日10:00-22:00
📍地点:九江国风园

佛山城发、佛趣游联合总冠名
“美丽佛山 一路向前”
2026佛山50公里徒步
3月21日,本周六,出发!
公交、地铁、城际
2条活动辅助公交专线
7条临时接驳专线
50公里徒步出行指南,一篇看完
建议先收藏,再转发!
01、徒步终点公共交通示意图
徒步终点——世纪莲体育中心
公交站、地铁口怎么走?上图!
请留意“亮眼黄”的指示牌,以及志愿者
↓ ↓ ↓ ↓ ↓ ↓ ↓
【重点提示】
今年,高明、三水活动专线上客点有变化!
注意!注意!注意!
高明、三水辅助公交活动专线
上车点移至——
世纪莲体育中心西门
中欧中心不再上客!
02、五区徒步路线公交出行指引
3月21日当日,适当加密途经各区起点的公交线路班次;
根据各签到点开放时间,加密签到点周边公交线路班次;
加密活动终点站世纪莲体育中心附近的公交线路班次密度,包括:110、118、163、343、345、805、942、G10、桂27、980等10条公交线路。
徒步路线周边公交站点及线路指引
禅城线
南海线
顺德线
高明线
三水线
03、开通7条临时接驳专线
开设7条活动起/终点及中途签注点临时接驳专线
临时接驳专线
禅城区
东平路区间公交专线(佛山青年公园-世纪莲体育中心)
南海区
半岛路接驳专线(半月岛-世纪莲体育中心)
三水区
各大型居住区前往起点公交专线:
健力宝中学-西南街道办、雅居乐-西南街道办、新城小学A-西南街道办
第一签到点公交接驳专线:
第一签到点-西南街道办、第一签到点-三水广场
04、高明、三水活动专线
上客位置有变!
终点开设高明、三水活动专线,专线服务时间为18:00-22:00
【注意】高明、三水活动专线上客点移至世纪莲体育中心西门,中欧中心不再上客!
活动专线售票时间预计自3月19日20:00开售,购买渠道→
05、地铁、城际运营时间
地铁末班车时间
🚇【附近地铁站】
世纪莲站、东平站
🚇【附近地铁线路末班车时间】
广东城际运营时间
🚇【附近城际线路及站点】
广东城际(惠州北-肇庆):顺德北站
🚇【附近城际末班车时间】
城际线路末班车时间以实际运营为准
自2025年10月,第三届广东南海大地艺术节启动发布以来,近半年筹备迎来关键性进展。艺术节组委会在此欣然宣布本届艺术节展期、主题、主视觉海报、艺术区域与先导艺术家阵容,向全球观众揭开新一届艺术盛会的序幕。
“艺术在樵山–广东南海大地艺术节2026”由佛山市南海区人民政府主办,佛山市南海区文化广电旅游体育局、佛山市南海区文旅产业有限公司、北京瀚和文化传播有限公司共同承办,南海区西樵镇、九江镇、丹灶镇政府共同协办,总策划人孙倩,HUBART策展。将于2026年7月17日至2027年1月3日举办,全程开放日共计107天(每周开放4日/暑期5日)。这是艺术节首次将开幕时间提前至暑期,以超长正展期满足全民出行与亲子需求,打造贯穿盛夏、跨越秋冬的艺术盛会。
广东南海大地艺术节中国项目自2018年启动以来,秉持着 “国际经验+本土创新” 的双重路径前行,以文化艺术驱动地域振兴,在地深耕持续生长至今。其中,“艺术在樵山—广东南海大地艺术节”作为国内首个全域型大地艺术节,已在佛山南海这片岭南沃土构建起一个没有屋顶与围墙的美术馆,当代艺术与传统文脉在烟火日常中自然交融。
“十五五”规划的制定,以推动高质量发展为核心主题,重点聚焦发展新质生产力、构建现代化产业体系、促进区域协调发展及推进绿色转型,旨在为2035年基本实现现代化奠定坚实基础。2025年,佛山市为深入实施“百县千镇万村高质量发展工程”提出“环两江先行区”(环西江-北江区镇村高质量发展先行区),旨在打造佛山城乡区域协调发展的新增长极。规划明确打造一个以西樵山为核心的综合发展核,重塑一个充满生机的环两江活力圈。文旅搭台,经济唱戏,作为广东省“百千万工程”的人文实践标杆,广东南海大地艺术节作为“解决问题”型的艺术节,不仅是对过往两届成功经验的深化,更是对国家战略部署的生动响应。
基于此,根据艺术节组委会的逐届拓展规划,至第三届,广东南海大地艺术节的区域拓展版图现已正式形成,艺术节将覆盖南海西部三镇,总面积将达到414.36平方公里。地处西江和北江围合的核心区域,布局契合佛山市环两江先行区文旅融合产业发展的战略需求,也将成为广东省“百千万工程”核心战略布局中的亮点。本届艺术节从西樵镇、九江镇延伸至丹灶镇,规划11个艺术区域,在保留听音湖、西樵山、渔耕粤韵、太平墟、平沙岛、儒溪村、烟南村、璜矶社区的基础上,新增西樵官山墟南海丝厂、九江海寿岛、丹灶仙岗社区三大区域,以 “工业遗存 +生态秘境+千年古村” 的多元组合,构建更具深度与广度的艺术叙事场域。
广东南海大地艺术节行至第三届,不再需要阐释来意,而是开始思索“流向何处”。续写过去,深耕当下,播种未来——这正是文化实践在流动的时代中所能赋予地方和世界的丰饶成果:“持续创造价值的可能”。
从宏大到细微,艺术节在开放包容中不断地制造新关注点、新交集和新叙事。“最初的湾区”作为广东南海大地艺术节的永久主题,以西樵镇作为艺术节原初的起点。如今,要从 “天下之西樵”到 “天下之南海”,让整个南海成为立足大湾区的世界文化高地。而“水係南海”作为第二届主题,围绕着水文化、水生活、水生态,让我们走近南海。随着河涌、江波,在水上荡漾开来,助推着我们行至第三届的交集处。
微信
新浪微博
QQ空间
QQ好友
豆瓣
Facebook
Twitter

























































