佛山市南海区老旧供水管网改造及漏损治理工程-桂和路大冲桥南段DN1000砼管改造工程招标公告

-
佛山市三水区有机废物生物转化利用项目(生物转化利用基地养殖设备)招标公告
-
佛山市南海区大沥危旧房改造项目(六村、直街、河西项目)施工招标公告
-
中国联通佛山市人工智能赋能中心加固EPC招标公告
-
佛山市南海区解放水系水环境综合治理项目-解放水系污水管网(已移交)缺陷修复项目勘察设计招标公告
-
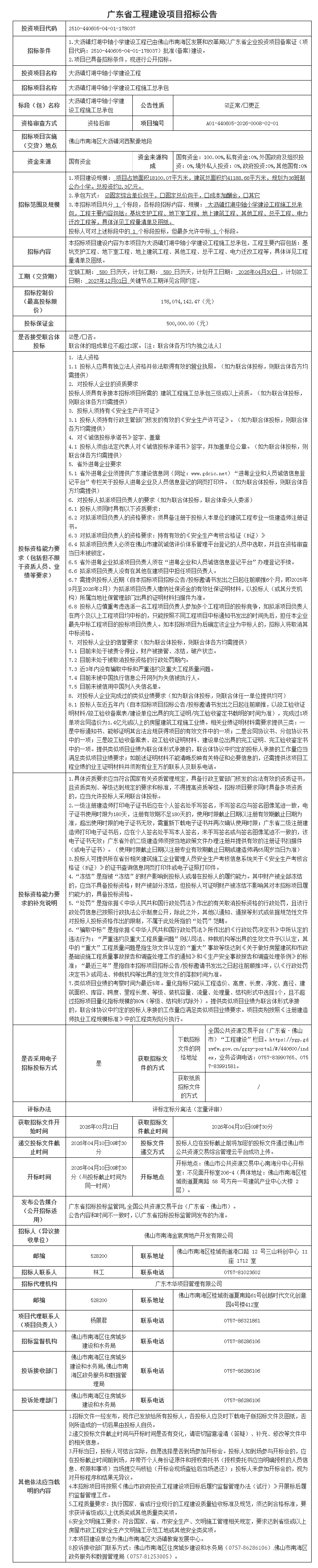
南海大沥镇灯湖中轴小学建设工程施工总承包招标公告
-
佛山市南海区老旧供水管网改造及漏损治理工程监理项目招标公告
-
佛山市南海区老旧供水管网改造及漏损治理工程-桂和路大冲桥南段DN1000砼管改造工程招标公告
-
佛山顺德中心城区老旧小区改造项目-顺德区大良街道大门社区适老化服务综合体建设项目(二期)施工招标公告
-
佛山市南海区解放水系水环境综合治理项目-狮山镇虎头坑涌分布式活水项目监理招标公告
-
南海官窑立交东侧一环科技园周边排涝整治工程施工招标公告
【2026年3月20日,澳门】3月26日至4月19日,美高梅将联同阅文集团举办“阅见新世界 • IP澳门巡游季”,并获澳门特别行政区政府经济及科技发展局、招商投资促进局、文化局、旅游局、及海事及水务局支持。活动把人气IP带进会展场地,也走进城市街区:除了产业论坛与交流对接,还设置城市漫游体验,让旅客一边游玩澳门、一边发掘更多社区小店与打卡点,带动人流与消费。同时,美高梅希望通过引入头部内容与资源,为年轻创作者及新一代从业者提供更多机会,在生活方式内容、数码传播等方向累积实战经验、扩阔发展空间。
以会展串联创意产业:美高梅携头部伙伴共拓新业态
3月27日,阅文年度盛事《2025阅文IP盛典》将于美高梅剧院举行,阅文作家、文化产业代表及内地歌影视明星齐聚澳门并揭晓多项年度奖项。盛典首次落户澳门,为城市引入头部内容与行业关注度,提升高质量文化会展的吸引力与辨识度。
3月28日下午,“阅文IP产业影响力论坛”将于澳门美高梅多功能会展场地百宝箱举行,汇聚文学、影视动漫、游戏、潮玩衍生品、AI科技等IP产业链代表,聚焦IP在多元场景中的开发、交易与合作落地,设交流对接环节,促进项目合作。
美高梅作为主办平台,联同阅文集团把头部IP生态资源带到澳门,通过会展场地与活动机制促成在地对接,为本地文旅、文创、会展及中小企业打开合作入口,并推动IP授权、内容共创、衍生品、沉浸式体验及数码应用等项目落地。
锁定AIGC新趋势 为澳门年轻创作人打开新机会
AI影像近年内地发展迅速,制作更快也更易在社交平台传播,为年轻创作者带来新的内容创作与入行机会。阅文集团将于论坛上宣布一系列AIGC视频扶持举措,为青年创作者提供资金与资源支持;同日设有“漫剧大讲堂‧澳门专场”,分享内容与技术实战方法。
行业盛事落地澳门 提升城市文化活动辨识度
《2025阅文IP盛典》将于3月27日在美狮美高梅剧院举行,覆盖IP、作家、改编动画、短剧、漫剧、衍生品、影视、游戏等领域共20项年度奖项。盛典首次落户澳门,结合头部内容影响力与会展承载力,进一步提升城市文化会展辨识度。
“阅文IP跳岛游”联动全城 将IP体验延伸至社区消费场景
3月26日至4月19日,“阅文IP跳岛游”把IP体验带到城市与社区,串联世遗景点及旧城区的打卡点,并联动社区商户消费集章换领IP文创礼品,鼓励旅客跨区探索、延长停留,带动社区人流与消费。
妈阁塘片区海事工房1号将开设“阅文IP快闪店”,并设主题展览、限定打卡点及IP水上气模;3月28日IP角色扮演者将于快闪店及社区互动驻点。活动期间更推出IP主题海上游与穿梭巴士,美高梅旗下餐厅提供IP主题美食;人气角色将亮相3月29日的“2026澳门国际幻彩大巡游”。
跨界合作的实践意义:探索文旅融合的多元可能
此次美高梅与阅文集团合作,涵盖产业论坛、青年人才培育、IP盛典及城市漫游等多元场景,把头部文化资源与澳门在地体验结合,为产业交流、项目合作及城市消费带来新动能。
美高梅表示,未来将继续联动不同领域伙伴,为澳门带来更多具内容力与市场连结的文旅体验与产业合作。
01ab 美狮美高梅视博广场大型LED屏幕于“阅见新世界 • IP澳门巡游季”期间将展示阅文人气IP角色,包括《全职高手》、《诡秘之主》等,吸引粉丝合影打卡。
02 妈阁塘片区海事工房1号将开设“阅文IP快闪店”,并设主题展览、限定打卡点及IP水上气模,粉丝可领取“阅文IP跳岛游”小册子,展开澳门探索之旅。
03 粉丝可凭“阅文IP跳岛游”小册子,在景点打卡或于联动商户消费集章,换领IP文创礼品。

微信
新浪微博
QQ空间
QQ好友
豆瓣
Facebook
Twitter

























































