三水区西南街道塱山路南延线工程招标公告
时间:2024-06-28 人气:1628 来源:佛山市公共资源交易信息化综合平台 作者:
概述:项目具体建设内容包括:道路工程、交通工程、排水工程、照明工程、海绵城市、绿化工程等。具体工程内容以招标施工图纸及招标工程量清单为准......

(声明: 网站所收集的部分公开资料来源于互联网,转载的目的在于传递更多信息及用于网络分享,并不代表本站赞同其观点和对其真实性负责,也不构成任何其他建议。本站部分作品是由网友自主投稿和发布、编辑整理上传,对此类作品本站仅提供交流平台,不为其版权负责。如果您发现网站上有侵犯您的知识产权的作品,请与我们取得联系,我们会及时修改或删除。 )
下一条:
顺德杏坛镇东村第一工业区污水项目招标公告
分享
微信
新浪微博
QQ空间
QQ好友
豆瓣
Facebook
Twitter
取消
资讯
招标
招聘
租售
美食
房产
展会
广佛
企业
积金
社保
户口
教育
特色
旅游
酒店
医疗
交通
办证
书院
代运营
风水
车辆
图片
移民
产业
综合体
市场
网红
画展
小糊涂仙“羽奥同行” 助力中法建交60周年体育文化季
6月24日,中法建交60周年体育文化季暨流行羽2024国际传奇云启动仪式在广州国际媒体港盛大举行。国际奥委会委员...[阅读全文]
2024-06-28 10:59:05 人气:2095
三水1~5月招商成绩单出炉 引入78个超亿元项目
三水全力落实佛山北向战略,推进佛北大开发,全力以赴培育战新大产业。今年以来,三水围绕新型储能、医药健康、新材料、高端装备等重点产业开展链式招商...[阅读全文]
2024-06-28 10:02:18 人气:1860
第三十五届“劲松杯”全国老干部围棋赛在顺德开赛
第三十五届“劲松杯”全国老干部围棋赛在顺德仙泉酒店开幕,来自全国各地超20支队伍、近200名老干部棋手齐聚,展开为期5天的角逐...[阅读全文]
2024-06-28 10:00:27 人气:1838
顺德区实施生态环境行政执法“观察期”制度
为进一步优化顺德区行政执法方式,全面落实包容审慎监管,优化营商环境,助力实现经济高质量发展,顺德区司法局会同区生态环境部门试点推进涉企行政执法“观察期”工作制度...[阅读全文]
2024-06-28 10:00:22 人气:2326
禅城南庄发动各界积极参与“6·30”助力乡村振兴活动
禅城区南庄镇召开全镇2024年“6·30”助力乡村振兴活动动员会议,贯彻落实省、市、区关于全面推进乡村振兴、“百千万工程”的工作部署...[阅读全文]
2024-06-28 09:55:07 人气:2017
南海区启动“6·30活动日·南海慈善月”助力乡村振兴活动
南海区举行2024年“6·30活动日·南海慈善月”助力乡村振兴活动启动仪式,动员社会各界积极投身乡村振兴事业和慈善关爱事业...[阅读全文]
2024-06-28 09:55:03 人气:1983
"伯奇杯”2024年佛山市数字化应用技术职业技能竞赛正式启动!
“伯奇杯”2024年佛山市数字化应用技术职业技能竞赛正式启动!大赛设置“人工智能训练师”及“网络与信息安全管理员”两个赛项...[阅读全文]
2024-06-28 09:50:51 人气:1660
三水举行有限空间作业应急演练“大比武
三水区开展2024年工贸行业领域有限空间作业事故应急救援实操演练,全区7个镇街分别推选出7支企业队伍参加比赛,考验企业安全员在有限空间作业方面的安全意识和应急能力...[阅读全文]
2024-06-28 09:50:38 人气:1185
禅城城管加紧清理公园淤泥,市民仍需远离涉水地带
这几日来禅城区域内的江河水位也陆续下降,为保障市民的安全,之前因受浸而关闭的8个滨水公园目前依然采取临时封园措...[阅读全文]
2024-06-28 09:49:54 人气:1464
佛山市消防救援局挂牌
按照国家消防救援局工作部署,佛山市消防救援支队正式加挂佛山市消防救援局牌子。广东省消防救援总队政治委员肖枭、佛山市市长白涛出席挂牌仪式...[阅读全文]
2024-06-28 09:48:07 人气:1458
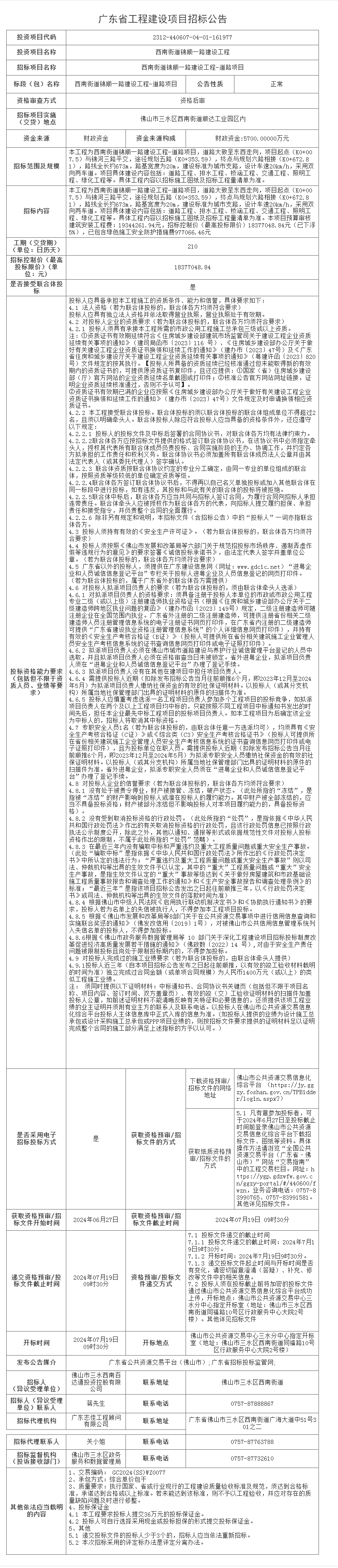
三水西南街道锦顺一路建设工程-道路项目招标公告
本工程为西南街道锦顺一路建设工程-道路项目,道路大致呈东西走向,项目起点(K0+007.5)与锦河三路平交,途径规划五路(K0+353.59)...[阅读全文]
2024-06-28 14:52:16 人气:1899
佛北战新产业园大同湖片区园区基础设施配套补短板工程(标段一)设计招标公告
佛北战新产业园大同湖片区园区基础设施配套补短板工程(标段一)主要内容包括:①西二环高速路段 (3.5km):乐平大道-府前路(西二环出入口-镇政府)...[阅读全文]
2024-06-28 14:49:29 人气:2002
佛山市顺德区北滘镇西南片区市政道路纬三路道路工程招标公告
本项目位于顺德区北滘镇西南片区良马河以西片,为新建道路项目,拟建道路场地现为空地。道路东侧现状有约 4m 宽碎石路,现状地面标高约为 2.5~6.0m...[阅读全文]
2024-06-28 14:47:40 人气:1629
广佛湾新经济产业园区改造提升工程之盐步直街改造和加固工程施工招标公告
该工程位于佛山市南海区大沥盐步直街,建设内容主要为整体改造、传统古貌复刻工程、结构加固、环境整治工程供电照明工程...[阅读全文]
2024-06-28 14:45:22 人气:1368
三水西南街道锦福路改造工程(二期)招标公告
本工程为西南街道锦福路改造工程(二期),本项目为改建道路,东西走向,设计速度40km/h,城市次干道标准,规划红线宽为26m,按工程范围分为B段及C段...[阅读全文]
2024-06-28 14:43:21 人气:3721
三水区西南街道三达路幼儿园建设项目设计招标公告
幼儿园占地面积为9318.76平方米,总建筑面积7849.49平方米,办学规模18个班,建设内容包括一幢3层高的教学楼...[阅读全文]
2024-06-28 14:38:52 人气:1411
高明区荷城街道“百千万工程”—东西村挡土墙和排水管工程邀请招标公告
高明区荷城街道“百千万工程”—东西村挡土墙和排水管工程已由佛山市高明区荷城街道东西股份经济合作社会议表决通过,招标人(项目业主)为...[阅读全文]
2024-06-28 09:55:05 人气:1649
禅城张槎街道莲塘村沙涌工业片区地块开发项目(一期)勘察设计及报建管理服务招标公告
莲塘村沙涌工业片区地块开发项目(一期) 已批准建设,招标人为佛山市禅城区张槎街道莲塘村莲丰股份经济合作社...[阅读全文]
2024-06-27 16:09:18 人气:3900
禅城张槎街道村头村环境提升改造第五期工程招标公告
村头村环境提升改造第五期工程招标人为佛山市禅城区张槎街道村头村村民委员会,建设资金来自自筹资金...[阅读全文]
2024-06-27 16:09:15 人气:1573
中南高科(佛山)智造科创谷项目施工总承包(一期)招标公告
中南高科(佛山 )智造科创谷项目整体占地面积约252.44亩,使用年限50年,容积率拟定:2.0,绿地率:10%,建筑控高:≤60米...[阅读全文]
2024-06-27 11:17:23 人气:1594
佛山市禅城区国有资产监督管理局下属企业招聘工作人员公告
佛山市禅城区国有资产监督管理局下属企业拟面向社会公开招聘工作人员1名,现将有关事项公告如下:...[阅读全文]
2024-06-27 16:07:34 人气:2591
佛山市禅城区人武部2024年公开招聘工作人员公告
招聘对象为普通高校毕业生。其中2024届国内普通高校毕业生(非在职)须于2024年9月30日前取得相应毕业证书...[阅读全文]
2024-06-27 16:07:31 人气:3066
高明区疾病预防控制中心2024年公开招聘工作人员
本次招聘人数共4名,招考职位是医生(专业技术岗位)。详见附件《佛山市高明区疾病预防控制中心2024年公开招聘工作人员职位表》...[阅读全文]
2024-06-25 08:36:46 人气:2754
高明区公开招聘区管企业负责人
为拓宽选人用人渠道,进一步增强高明区国资国企的活力和竞争力,结合高明区属国有企业用人需求,现面向社会公开招聘区管企业负责人...[阅读全文]
2024-06-25 08:33:15 人气:2536
高明区2024年公益一类医疗卫生事业单位公开招聘工作人员公告
根据《广东省事业单位公开招聘人员办法》(广东省人民政府令第301号)规定和工作需要,佛山市高明区公益一类医疗卫生事业单位拟向社会公开招聘8名工作人员...[阅读全文]
2024-06-24 09:32:37 人气:1741
南海里水机关、事业单位实习岗位开始招聘!
实习对象:在读的本(专)科及以上学历的学生,优先协调南海区户籍、广佛地区高校学生参与。...[阅读全文]
2024-06-20 16:41:17 人气:5174
小红星禁毒普法服务中心公开招聘社工
提供戒毒康复服务,调查了解戒毒康复人员行为状况、生活状况、社会关系、现实表现等情况,开展戒毒康复人员心理社会需求和戒毒康复状况评估...[阅读全文]
2024-06-20 16:37:17 人气:4974
佛山市第三中学公开招聘高中化学实验员
1.身体健康,品行端正,具备良好沟通能力;2.男女不限,35岁以下;3.熟悉中学化学实验仪器,掌握实验原理及实验操作,胜任化学实验室管理...[阅读全文]
2024-06-17 15:36:29 人气:2733
南海区狮山镇罗村第二初级中学公开招聘教师
请在2024年6月25日前将个人简历、获奖和荣誉证书复印件连同近期彩色全身照片1张及联系方式,发送至邮箱31547279@qq.com...[阅读全文]
2024-06-17 15:34:06 人气:2753
南海区九江职业技术学校招聘教师多名
招聘岗位:语文教师3名、数学教师2名、英语教师3名、艺术教师1名、新能源汽车运用与维修专业教师1名...[阅读全文]
2024-06-17 15:30:04 人气:2744
佛山市顺德区大良街道德胜河北岸、德胜西路以南地块网上挂牌出让
经佛山市顺德区人民政府批准,受佛山市自然资源局顺德分局委托,本中心现采用网上挂牌出让以下地块的国有建设用地使用权...[阅读全文]
2024-06-28 14:33:52 人气:2204
佛山市顺德区伦教街道裕成一路以北、兴荔中路以西地块招拍挂出让
经佛山市顺德区人民政府批准,佛山市自然资源局顺德分局委托佛山市顺德区公共资源交易中心以现场挂牌竞买方式出让下列地块的国有建设用地使用权...[阅读全文]
2024-06-28 14:30:36 人气:2140
佛山市顺德区伦教街道裕成一路以北、兴荔北路以东地块招拍挂出让
其他土地使用条件详见顺规条件(2024)0098号《佛山市顺德区建设用地规划条件》《国有建设用地使用权出让合同》及《佛山市顺德区伦教街道裕成一路以北...[阅读全文]
2024-06-28 14:27:38 人气:1991
佛山市顺德区龙江镇西溪集北工业区SD-G-03-02-03-07地块网上挂牌出让
交易编号:TD2024(SD)WG0046 ;宗地图号:150024-019,版本号1;地块位置:佛山市顺德区龙江镇西溪集北工业区SD-G-03-02-03-07地块...[阅读全文]
2024-06-28 14:25:31 人气:1624
佛山市顺德区伦教街道世龙工业区广扬路以南、辅龙路以东之一地块挂牌出让
经佛山市顺德区人民政府批准,佛山市自然资源局顺德分局委托佛山市顺德区公共资源交易中心以现场挂牌竞买方式出让下列地块的国有建设用地使用权...[阅读全文]
2024-06-28 11:24:09 人气:1534
南海丹灶镇诚友路北侧、丹横路西侧、三友公司东侧地块租赁公告
佛山市南海区丹灶镇公共资源交易所受佛山市南海区丹灶产业开发集团有限公司的委托,现就丹灶镇诚友路北侧、丹横路西侧、三友公司东侧地块租赁项目采用网上竞价方式进行租赁...[阅读全文]
2024-06-28 11:08:55 人气:1373
南海桂城街道瀚天科技城A区宿舍五1号铺租赁公告
租金收取方式:租金按月缴纳。承租方应在每月15日前(如遇节假日可顺延至节假后第一个工作日)支付给招租方。...[阅读全文]
2024-06-28 11:07:13 人气:1051
南海区丹灶镇有为大厦仓库租赁公告
佛山市南海区丹灶镇公共资源交易所受佛山市南海区丹灶镇建设发展总公司的委托,现就有为大厦仓库物业出租项目采用网上竞价方式进行租赁...[阅读全文]
2024-06-28 11:04:40 人气:1292
佛山市南海区丹灶镇东阳三路38号地块网上挂牌出让
经佛山市人民政府批准,佛山市自然资源局决定委托佛山市公共资源交易中心南海分中心采用网上挂牌方式出让下列地块的国有建设用地使用权...[阅读全文]
2024-06-26 15:23:16 人气:1607
佛山市高明区西江产业新城兴浩路以西、兴国路以北网上拍卖出让
受佛山市自然资源局(以下称委托人)委托,本中心(以下称拍卖人)现采用网上拍卖方式出让以下地块的国有建设用地使用权...[阅读全文]
2024-06-26 15:19:29 人气:1526
三水云东海推出“广府菜三水荷花宴”团体标准
三水区云东海街道办事处举办了“放心消费美食集聚区双承诺单位”颁牌仪式暨“广府菜三水荷花宴”团体标准推广会。当天,云东海街道向10家餐饮店颁发“放心消费美食集聚区双承诺单位”牌匾...[阅读全文]
2024-06-16 09:03:27 人气:10568
美狮美高梅“蜀道”再度荣获米其林一星荣誉 正宗成都四川菜匠艺 勇获业界权威认可
【2024年3月14日,澳门】美高梅欣然宣布,旗下位于美狮美高梅内的餐厅“蜀道”在最新公布的《香港澳门米其林指南2024》中,再度获评为米其林一星餐厅...[阅读全文]
2024-03-14 21:05:58 人气:27468
佛山柱侯酱:一道美食背后的传奇故事
柱侯酱是佛山地区的特产之一,其名字来源于创始人梁柱侯。在清朝嘉庆年间,梁柱侯最初在佛山祖庙摆摊卖牛杂,因其发明了柱候酱...[阅读全文]
2024-02-02 15:47:47 人气:13381
石湾鱼腐:金黄鲜嫩,香滑可口
石湾鱼腐是一道源自中国广东省佛山市石湾镇的传统名菜,其历史悠久,口感独特,被誉为“岭南第一锅”...[阅读全文]
2024-02-02 15:46:11 人气:14274
岭南蒸水饺:皮薄馅嫩,鲜香可口
岭南蒸水饺是一道色香味俱佳的传统小吃,以其皮薄馅嫩、鲜香可口而著名。岭南蒸水饺的馅料通常包括猪肉、韭菜...[阅读全文]
2024-02-02 15:45:18 人气:17058
佛山沙口笋:美味与健康的完美结合
佛山沙口笋是广东省著名的特产,以其独特的口感和品质而受到广泛欢迎。沙口笋的产地位于佛山市内的东平河和汾江河交界处,这里土壤肥沃...[阅读全文]
2024-02-02 15:44:00 人气:11821
佛山祖传浸猪腰:一道美味的历史传承
佛山祖传浸猪腰是一道具有地方特色的传统美食,以其独特的制作工艺和口感而著名。在佛山地区,很多人都喜爱这道美食...[阅读全文]
2024-02-02 15:43:07 人气:9535
品味三水:探寻佛山市三水区的地道美食
官家豉油鸡。被评为“西南十大名菜”之一,是三水老字号金爪皇的特色菜。创始人官海文是三水粤菜大师之一...[阅读全文]
2024-01-23 14:43:28 人气:16556
禾杆盖珍珠:白坭疍家人的美食传奇
禾杆盖珍珠是一道传统美食,主要食材为禾秆、绿豆和五花肉。这道菜起源于白坭疍家先民所处的环境条件...[阅读全文]
2024-01-23 14:41:50 人气:14050
乐平大包:一道口感与文化并重的传统美食
制作乐平大包需要经过五个步骤:切、炒、和、封、蒸。首先,将所有馅料切成适当的大小,鸡肉、五花腩、鸡蛋、香菇、沙葛等...[阅读全文]
2024-01-23 14:36:27 人气:13543
佛山商务公寓居民住宅可申请居民电价
气温持续走高,用电需求不断攀升。佛山今年夏季是否会出现限电情况?如何保障各地用电需求……近日,广东电网有限责任公司佛山供电局上线...[阅读全文]
2024-06-27 15:51:37 人气:1837
佛山市南海区丽景园小区——舒适与便利的理想家园
佛山市南海区丽景园小区位于南海区的中心地带,是一个拥有高品质住宅和完善配套设施的现代化小区...[阅读全文]
2024-06-27 10:53:19 人气:1199
佛山市南海区恒粤小区——品质生活的理想之选
佛山市南海区恒粤小区位于南海区的核心地段,是一个环境优美、设施完善、交通便利的高品质住宅小区...[阅读全文]
2024-06-27 10:50:43 人气:1174
佛山市南海区海棠苑小区——舒适与便捷的理想家园
佛山市南海区海棠苑小区是一个环境优美、设施齐全、交通便利的高品质住宅小区。以下是对海棠苑小区的详细介绍...[阅读全文]
2024-06-27 10:49:33 人气:1145
佛山市南海区昆岗翠庭小区——品质生活的理想之选
佛山市南海区昆岗翠庭小区是一个环境优美、设施完善、交通便利的高品质住宅小区。以下是对昆岗翠庭小区的详细介绍...[阅读全文]
2024-06-27 10:46:24 人气:1064
佛山市南海区香翡玉园小区——都市中的宁静家园
佛山市南海区香翡玉园小区以其优质的环境、完善的配套设施和便捷的交通,为居民提供了一个都市中的宁静家园。无论是自住还是投资...[阅读全文]
2024-06-27 10:44:24 人气:956
佛山市南海区领峰国际小区——品质生活的理想之选
佛山市南海区领峰国际小区以其优越的地理位置、高品质的建筑、完善的配套设施和优质的物业服务,为居民提供了一个舒适...[阅读全文]
2024-06-27 10:40:22 人气:941
佛山市南海区海天公馆——尊贵生活的典范
佛山市南海区海天公馆小区以其优越的地理位置、精湛的建筑工艺、完善的配套设施和优质的物业服务...[阅读全文]
2024-06-27 10:38:26 人气:737
佛山市南海区乐怡花园——舒适宜居的家园
佛山市南海区乐怡花园小区是一个舒适宜居的家园,拥有良好的地理位置、优美的环境、完善的配套设施和优质的物业服务...[阅读全文]
2024-06-27 10:36:07 人气:763
广东金融高新区连续13年亮相“金交会”
第十三届中国(广州)国际金融交易·博览会(下称“金交会”)在广州举行,作为广东金融强省战略基础平台、广东唯一的省级金融后台基地...[阅读全文]
2024-06-26 18:57:13 人气:22101
第40届中国(佛山)国际陶瓷及卫浴博览交易会开幕
4月18日,第40届中国(佛山)国际陶瓷及卫浴博览交易会(以下简称“佛山陶博会”)在佛山国际会议展览中心展馆正式开幕...[阅读全文]
2024-04-21 09:43:37 人气:18066
第40届佛山陶博会设有三大展馆 超800家展商参展
4月18日至21日,第40届佛山陶博会将在中国陶瓷城、中国陶瓷卫浴总部、佛山国际会议展览中心三大展馆举办。本届陶博会有哪些精彩亮点?记者探营带你抢先看...[阅读全文]
2024-04-18 15:18:16 人气:17353
第135届广交会4月15日开幕!628家佛企参展!
第135届中国进出口商品交易会(广交会)将在广州举办。佛山市出口展参展企业数量达628家,展位数1896个,其中品牌展位637个,一般性展位1259个...[阅读全文]
2024-04-12 09:38:01 人气:19736
第二届中国国际(佛山)预制菜产业大会闭幕
第二届中国国际(佛山)预制菜产业大会闭幕。为期3天的大会现场观展约11万人次,网络点击率破亿,现场交易、合作签约超16亿元...[阅读全文]
2024-03-19 11:00:48 人气:8876
第二届中国国际(佛山)预制菜产业大会开幕
第二届中国国际(佛山)预制菜产业大会开幕,来自全球十多个国家(地区)客商,我国超20个省份、超千家预制菜全产业链企业以及超千家预制菜采购商等齐聚展会...[阅读全文]
2024-03-17 11:10:00 人气:8973
全球家具行业瞩目:2024年龙江家具“两展”盛大启幕,揭秘家居行业新篇章!
第45届国际龙家具展览会和第35届亚洲国际家具材料博览会将于2024年3月16日至19日举行,再度聚焦全球家具行业的目光。届时,来自国内和全球各地的家具业参展商、经销商、采购商及同仁将齐赴盛会,共同见证、分享展会的盛况。展会延续了“五馆联展”的特色,展出面积达15万平方米。数千家品牌展商在展会上携新品、臻品亮相,为来自全国各地的客商呈现了一场规模盛大、品类齐全、潮流新品荟萃的家具盛会。...[阅读全文]
2024-03-09 08:50:39 人气:25183
家具展会 全球家具行业瞩目:2024年龙江家具“两展”盛大启幕,揭秘家居行业新篇章! 全球家具行业瞩目:2024年龙江家
第45届国际龙家具展览会和第35届亚洲国际家具材料博览会将于2024年3月16日至19日举行,再度聚焦全球家具行业的目光...[阅读全文]
2024-03-08 16:39:43 人气:45956
包装行业新春首秀,Sino-Pack包装展在广州盛大启幕!
2024年3月4日,在春日的暖阳下,一场规模盛大的包装行业盛会——【Sino-Pack中国国际包装展/PACKINNO包装制品与材料展】(简称Sino-Pack包装展)在广州广交会展馆B区拉开帷幕...[阅读全文]
2024-03-04 15:07:59 人气:7831
印包行业新春首秀,第30届华南印刷展标签展 今日在广州华丽启幕!
2024年3月4日,由中国对外贸易中心集团有限公司和雅式展览服务有限公司共同主办的第30届华南国际印刷工业展览会暨2024中国国际标签印刷技术展览会...[阅读全文]
2024-03-04 11:31:59 人气:6685
广州市民政局直属事业单位2023年校园招聘(西安专场)“优才计划”拟聘用人员公示
根据《2023年广州市事业单位校园招聘(西安专场)“优才计划”公告》及相关规定,经笔试、资格复审、面试、体检、考察等工作程序...[阅读全文]
2024-06-28 09:10:52 人气:1633
广州多名环卫子女高考喜得佳绩
广东高考成绩“放榜”,广州多个环卫工人家庭喜报频传。越秀区养护所公厕保洁员凌晨的双胞胎儿子分别取得639分和592分的好成绩...[阅读全文]
2024-06-28 08:54:21 人气:1448
广州花都区:开展“乡村著名行动”让地名成名片
一个承载时代记忆、富有文化内涵和浪漫气息的好地名,可成为一个地方的闪亮名片。近日,花都区通过全面加强乡村地名管理...[阅读全文]
2024-06-28 08:49:52 人气:1460
广州从化区:荔枝陆续成熟
从化是全国著名的荔枝之乡,从化荔枝的上市一直备受关注。时值6月中下旬,从化荔枝陆续成熟。目前,桂味、糯米糍、井岗红糯等荔枝陆续上市...[阅读全文]
2024-06-28 08:49:49 人气:1489
广州天河:红色精神与文化传承共绽放
走进“军休+非遗”公益传承站,该所90岁高龄离休干部李玉文向来自花都区狮岭镇夏山小学的50多名师生声情并茂地讲述着自己入伍后...[阅读全文]
2024-06-28 08:10:38 人气:1576
广东省2024年普通高等学校特殊类型招生专业目录
为方便高水平运动队、高校专项计划考生查询高校特殊类型招生相关信息,广东省招生委员会办公室根据有关院校提供的信息...[阅读全文]
2024-06-27 08:28:22 人气:1600
2024年在穗台胞非遗展示活动在穗举行
2024年在穗台胞非遗展示活动在广州华侨博物馆广场举行。在穗台胞相聚一堂,共赏非遗传承、共品中华文化...[阅读全文]
2024-06-27 08:27:38 人气:1225
广州首家养犬一站式服务站落户天河
广州首家养犬一站式服务站日前落户天河。近两个月来的运行情况显示,与以往线上的单一服务相比,一站式实体服务站不仅能提供更优...[阅读全文]
2024-06-27 08:27:35 人气:1061
广州入围第二批中小企业数字化转型试点城市
工业和信息化部中小企业局、财政部经济建设司联合发布《第二批中小企业数字化转型试点城市公示》,根据竞争性评审工作结果...[阅读全文]
2024-06-27 08:26:49 人气:1157
佛企参与的4个项目获国家科技进步奖二等奖
此次佛山企业参与的4个获奖项目集中分布在芯片、家电、环保等绿色化、智能化领域。参与企业有广东佛智芯微电子技术研究有限公司...[阅读全文]
2024-06-28 09:48:10 人气:5962
佛山自行车龙头洛梵狄首建内变速器实验室
立足佛山,放眼全球。广东洛梵狄智能科技有限公司的发展顺应时代潮流,近日建成我国首个内变速器实验室。本周末公司董事长李激初将率队赴德国参加今年7月上旬在法兰克福举行的国际自行车展...[阅读全文]
2024-06-27 13:41:22 人气:6258
亚洲最大的坚果加工总部预计今年投产
在顺德区龙江镇南坑河柏工业区,广东坚果(南兴天虹)新总部基地项目正抓紧完成最后的施工安装,冲刺10月份全面投产...[阅读全文]
2024-06-27 08:54:40 人气:6269
全国首批“名特优新”认定入库名单公布 顺德1022家个体工商户获认定
国家市场监管总局近日公布了全国首批“名特优新”认定入库名单,其中,顺德共有1022家个体工商户成功入库,占全市认定总量的32.94%...[阅读全文]
2024-06-21 08:18:32 人气:2719
三水搭建供需对接平台,促本地农企与食品企业携手共赢
区内20余家食品企业、农产品生产企业、协作帮扶企业以及区食品行业协会、渔业产业协会等相关单位积极参与,展示了水果玉米、葡萄、苏丹鱼等丰富农产品...[阅读全文]
2024-06-16 09:03:29 人气:3228
全球纺织化学品龙头企业华南总部项目在三水奠基
传化集团华南总部基地新型功能化学品项目(以下简称“传化集团华南总部基地”)奠基仪式在大塘新材料产业园举行。项目总投资50亿元...[阅读全文]
2024-06-14 14:55:55 人气:3366
三水启动新一轮国资国企改革,四大区属企业集团揭牌亮相
四大区属企业集团揭牌,有关部门解读《佛山市三水区深化改革促进国资国企高质量发展的实施方案》(以下简称《方案》)。《方案》包含8个部分30条...[阅读全文]
2024-06-14 14:55:50 人气:3620
“万亿之城”文商旅 朋友圈再扩容
禅城区委书记严冰带队到长沙天心区开展招商考察和交流座谈活动,洽谈招引项目,深化务实合作。会上,禅城区经济和科技促进局与天心区商务局...[阅读全文]
2024-06-12 16:17:45 人气:1722
顺德企业包揽全省首批家用燃气具产品《湾区认证证书》
广东粤港澳大湾区认证促进中心近日发出广东首批家用燃气具产品《湾区认证证书》。其中,顺德企业生产的家用供热水燃气快速热水器等...[阅读全文]
2024-06-07 08:32:29 人气:2814
佛山禅城数字赋能为企业提供一站式服务
第七届数字中国建设峰会近日在福建省福州市举办,集中展示数字中国建设最新成果。禅城区惠企服务平台作为佛山数字政府改革建设成果亮相本次峰会...[阅读全文]
2024-06-01 09:41:36 人气:4850
佛山市个人住房公积金贷款利率下调!
佛山市住房公积金管理中心发布通知称,根据《中国人民银行关于下调个人住房公积金贷款利率的通知》要求,自2024年5月18日起,下调个人住房公积金贷款利率0.25个百分点...[阅读全文]
2024-05-20 09:41:59 人气:18842
佛山住房公积金提取有新变化→
为进一步整合民生服务资源,加快推进民生用卡服务集成融合,佛山市住房公积金管理中心增加“佛山市社会保障卡”作为住房公积金提取划账银行账户...[阅读全文]
2023-11-02 11:26:54 人气:35290
佛山住房公积金新政8月起实施
据佛山市住房公积金管理中心消息,《佛山市住房公积金管理中心关于阶段性提高个人住房公积金贷款额度的通知》将于8月1日起实施...[阅读全文]
2023-07-25 14:59:21 人气:37393
在外市缴存公积金,这样也能申请贷款!
登录佛山市住房公积金管理中心网站【个人网上办事大厅(入口)】→主借款人登录→【我要办理】→【异地缴存明细申报】...[阅读全文]
2023-07-04 12:25:37 人气:38742
租房提取公积金有变化!7月1日起,最高可提取超6万元!
根据《佛山市住房公积金管理中心关于调整佛山市提取住房公积金支付房租有关事项的通知》(佛房金管〔2023〕29号),现将佛山市2023年度...[阅读全文]
2023-06-30 08:08:22 人气:38932
佛山公积金贷款上限拟提至50万/人,夫妻最高可贷100万
佛山市住房公积金管理中心发布《关于阶段性提高个人住房公积金贷款额度的通知(征求意见稿)》。其中提出,缴存职工个人申请的...[阅读全文]
2023-06-28 15:09:15 人气:35657
7月起多孩家庭住房公积金额度更高!提取额度上调好消息!
为贯彻落实党中央“租购并举”的决策部署,支持职工合理住房需求,根据《住房公积金管理条例》有关规定以及《住房城乡建设部 财政部 人民银行关于放宽提取住房公积金支付房租条件的通知》...[阅读全文]
2023-06-26 01:12:36 人气:38122
佛山职工租房提取额度上调!下月起公积金有新变化
职工在本市连续足额缴存住房公积金满3个月,本人及配偶在本市无自有住房且租赁住房的,可提取夫妻双方住房公积金支付房租...[阅读全文]
2023-06-16 10:06:06 人气:39965
住房公积金最新相关问题解答
在本市连续足额缴存住房公积金满3个月”是指职工在本市开设账户满3个月且已连续足额缴存住房公积金满3个月...[阅读全文]
2023-06-02 09:05:55 人气:40990
公积金提取额度上调,可按月提!多孩家庭额度更高!
职工在本市连续足额缴存住房公积金满3个月,本人及配偶在本市无自有住房且租赁住房的,可提取夫妻双方住房公积金支付房租...[阅读全文]
2023-06-02 08:59:27 人气:39472
禅城区祖庙街道上门提供养老待遇资格认证服务
在祖庙街道行政服务中心工作人员的耐心服务和指导下,通过智能手机人脸识别等操作或现场收件等形式,60多名老人顺利完成了养老待遇资格认证...[阅读全文]
2024-03-31 08:42:27 人气:26674
3月21日开放参保!2024年“健康·佛医保”来啦
连续参保四年、三年或者两年无理赔的,医保目录内个人负担费用补偿、医保目录外个人自费费用补偿起付线分别下调...[阅读全文]
2024-03-19 14:57:59 人气:16822
一次申报、待遇直享!工伤保险“多件事一次办”全面升级
在佛山市社会保险基金管理局、市政务服务数据管理局、市行政服务中心的指导下,南海区作为争先示范区,从职工办事的难点堵点出发...[阅读全文]
2024-01-16 09:47:33 人气:31790
佛山新市民在支付宝办理居住证等业务,可领取专属医疗保险!
符合相关条件的新市民通过支付宝“佛山新市民服务通”在线办理相关业务,专享医疗保险投保后前两个月免费体验,包含好医保·门诊险产品以及好医保·长期医疗(0免赔)产品...[阅读全文]
2024-01-09 10:43:45 人气:30640
禅城社保推行“智能语音客服” 实现“政策找人”精准高效
养老保险待遇核定、养老资格认证,关系着养老待遇能否按时发放,是退休长者最为关切的事情。为满足群众需求...[阅读全文]
2023-12-30 11:21:11 人气:32898
佛山南海在全市首推!港澳居民可“掌上办”居民医保
据南海区政务服务数据管理局消息,南海在全市首推港澳居民参加城乡居民基本医疗保险“掌上办”,在南海生活的港澳人员可通过线上操作...[阅读全文]
2023-12-08 10:25:50 人气:21026
跨省异地看病怎么走医保,领你全流程办理→
推出“高效办成一件事”系列服务,助力提升办事便利和效率。今天推出“高效办成一件事”第1期:跨省就医直接结算...[阅读全文]
2023-12-05 11:12:02 人气:20226
佛山医保新规出台!事关住院、大病保险→
《佛山市基本医疗保险住院管理办法》按照“分类保障、统一管理,优化待遇、保障权益,提升服务、完善细节”的原则,对待遇和管理进行全面优化提升...[阅读全文]
2023-12-05 11:10:59 人气:18081
2024年度佛山居民医保申报开始啦!
为深入贯彻落实习近平总书记关于医疗保障事业的重要指示批示和重要讲话精神,提升居民医保参保率...[阅读全文]
2023-11-04 10:54:57 人气:15250
佛山2024年居民医保启动参保
2024年度佛山居民医保参保启动,11月1日至12月15日,广大市民可进行参保申报。2024年度佛山居民医保参保缴费标准为596元/人·年...[阅读全文]
2023-11-04 10:19:32 人气:13678
佛山户籍新政实施首月,申请人数升升升
佛山市发布了《佛山市人民政府办公室关于稳定居住就业入户事项调整的通知》(佛府办〔2024〕7号),自发布之日起施行...[阅读全文]
2024-06-28 07:57:44 人气:30419
佛山迎来新市民入户高峰
自5月13日佛山开始实施稳定居住就业入户新政以来,新市民入户申请积极性爆棚,佛山不少行政服务中心预约爆满。数据显示...[阅读全文]
2024-05-17 14:58:43 人气:17156
佛山入户新政解答:持有公寓可以入户吗?在哪办理?
从5月13日开始就可以申请办理。线上请到“粤居码”微信小程序申请(选择“其他户籍业务”—“市外迁入”—“稳定居住就业”)...[阅读全文]
2024-05-16 08:31:46 人气:16656
南海桂城新市民积分入户申请须知→
具有大学本科以上学历或者中级及以上专业技术资格且年龄在50周岁以下的,不受1年社保限制,申请时上1个自然月起在我市缴纳社会保险费即可按照...[阅读全文]
2024-05-13 09:47:07 人气:16531
佛山市孩子入学,入户要趁早!盘点入户方式→
在我市合法稳定就业满3年(连续缴纳社会保险满3年,或连续经商满3年,可互补叠加),并有合法稳定住所(含租赁)的人员,本人及其共同居住生活的配偶...[阅读全文]
2024-02-29 08:26:15 人气:17748
“佛山新市民积分计算器”帮你一键估算积分
本系统结果仅供参考,真实结果需前往佛山新市民通提交资料申请。本系统暂时只收录了全市积分,各区的加分项请参考区政策文件。...[阅读全文]
2023-12-31 10:52:27 人气:22018
佛山积分新标准发布!落户更容易!
在佛山办理居住证(暂住证)累计每满1年积20分,最高可积240分;在佛山参加社会保险的(职工基本养老保险、职工基本医疗保险...[阅读全文]
2023-12-28 16:01:46 人气:21298
佛山新市民:居住证一年要签注一次!这样操作1分钟完成续签
近日,家住高明区荷城街道的区女士欲为其丈夫代办居住证续签,但却被告知该业务不可代办。区女士的丈夫正在外地,又赶上居住证即将到期...[阅读全文]
2023-12-04 09:42:17 人气:20986
佛山市完善积分制服务管理制度 帮助更多新市民落户佛山融入佛山
指出积分制服务管理制度实施以来,较好满足了新市民入户需求,保障了新市民随迁子女平等接受义务教育权利,是我市入户政策和入学政策的有益补充...[阅读全文]
2023-12-01 11:17:02 人气:17958
2023年第三季度南海区各镇(街道)新市民积分入户分数及名单公示
2023年第三季度南海区各镇(街道)新市民积分入户积分汇总工作已完成,根据《佛山市新市民积分制服务管理办法》(佛府办〔2018〕45号)...[阅读全文]
2023-10-26 10:49:27 人气:19108
佛山南海中学分校2025届复读生招生简章(附最新收费标准)
十年寒窗奋发苦读,有人金榜题名,有人理想未竟。是选择一个并不心仪的大学苦苦将就,还是收拾心情,重新出发,给自己一次逆风翻盘的机会?...[阅读全文]
2024-06-27 21:05:50 人气:2382
佛山市南海区第一中学:培养未来之星的摇篮
佛山市南海区第一中学,简称南海一中,创办于 1954 年,是一所全日制寄宿高级中学。学校位于广东省佛山市南海区桂城街道,占地面积约 120 亩...[阅读全文]
2024-06-26 09:54:34 人气:2596
佛山市金桂实验高级中学:打造优质教育的典范
佛山市金桂实验高级中学,简称金桂高中,是一所位于广东省佛山市的全日制寄宿制高级中学。学校成立于 2019 年,由广东实验中学和桂城街道办事处合作创办...[阅读全文]
2024-06-26 09:53:43 人气:3757
广东理工学院汽车学院:培养汽车行业精英的摇篮
广东理工学院汽车学院成立于 2013 年,是广东理工学院的二级学院之一。学院位于广东省肇庆市高要区祈福大道,占地面积 800 余亩...[阅读全文]
2024-06-26 09:47:01 人气:2068
佛山市南海区平北小学:为孩子的未来奠定坚实基础
佛山市南海区平北小学是一所位于广东省佛山市南海区的公立小学,成立于 1952 年。学校占地面积 12000 平方米,建筑面积 6000 平方米...[阅读全文]
2024-06-26 09:45:36 人气:2514
2024年禅城区公办小学积分生网上报名、填报志愿及录取指南
根据2024年招生工作安排和积分入学相关政策,禅城区公办小学将录取积分生。2024年,禅城区公办小学积分生学位共1011个...[阅读全文]
2024-06-26 08:31:00 人气:2498
2024年禅城区公办初中积分生网上报名、填报志愿及录取指南
根据2024年招生工作安排和积分生相关政策,禅城区公办初中将录取积分生。2024年,禅城区公办初中积分生学位共638个...[阅读全文]
2024-06-26 08:21:52 人气:2131
佛山市南海区灯湖第七小学(夏南二校区):点亮未来的教育殿堂
佛山市南海区灯湖第七小学(夏南二校区)位于广东省佛山市南海区桂城街道夏南二社区,是一所全日制公办小学。学校占地面积约 2.7 万平方米...[阅读全文]
2024-06-25 16:21:18 人气:2280
佛山市南海区灯湖实验小学:点亮智慧之灯,开启未来之门
佛山市南海区灯湖实验小学位于广东省佛山市南海区桂城街道,是一所全日制公办小学。学校占地面积约 3.6 万平方米,建筑面积约 2.5 万平方米...[阅读全文]
2024-06-25 16:19:04 人气:2593
佛山市南海区瀚文外国语学校:培养国际化人才的摇篮
佛山市南海区瀚文外国语学校是一所高品质的国际化学校,致力于为学生提供优质的教育资源和全面发展的机会...[阅读全文]
2024-06-25 10:37:37 人气:2804
书院文化展、状元巡游、打卡体验,今天这场活动文化魅力值拉满!
高明区举办书院文化展暨盛世文昌·状元文化节,现场通过文化体验、景点打卡的方式,感受高明千年文脉的文化魅力。区委副书记、组织部部长...[阅读全文]
2024-05-22 10:29:38 人气:12889
“顺德鱼生”获全省首张餐饮行业湾区认证
近日,由广东捞德顺餐饮管理有限公司(容桂店)出品的“淡水鱼‘顺德鱼生’”获颁《湾区认证证书》,这是全省首张餐饮行业《湾区认证证书》...[阅读全文]
2024-05-10 14:14:47 人气:13904
佛山高明区明城村民夜校推出舞狮文化传承课
在明城镇村民夜校课堂上,一群对舞狮文化怀揣浓厚兴趣的市民沉浸在舞狮的欢乐之中。他们跟着老师的示范,探寻舞狮技艺的奥秘...[阅读全文]
2024-04-27 14:29:47 人气:16157
高明濑粉制作技艺入选市级非遗项目
佛山市人民政府正式公布了第八批市级非物质文化遗产代表性项目名录,高明区“高明濑粉制作技艺”成功入选。至此,高明区共有市级非遗代表性项目9项...[阅读全文]
2024-04-16 14:47:47 人气:18950
佛山祖庙2024年庙会4月11日~14日举行
4月11日~14日,为期四天的2024佛山祖庙庙会(“三月三”北帝诞)将在佛山市祖庙博物馆举办,包括春祭祈福、北帝出巡、酬神演戏...[阅读全文]
2024-04-09 09:27:59 人气:19698
佛山新增13项市级非遗项目
近日,市政府办公室公布佛山市第八批市级非物质文化遗产代表性项目名录,其中,咸水歌(顺德)、太极拳、牛皮鼓制作技艺(佛山)...[阅读全文]
2024-03-21 20:09:13 人气:20404
在行走中品味千年陶都新韵
时代中国总冠名特约“美丽佛山 一路向前”——2024佛山50公里徒步活动即将来临,你是否已在搜索沿途的风景?禅城线第六段徒步亮点已为你备好...[阅读全文]
2024-03-21 15:39:56 人气:15586
佛山禅城民俗活动朱紫街 解锁新玩法
岭南年俗欢乐节之“游朱紫·大红大紫”系列活动正式启动,市民游客相约朱紫街,共庆民俗盛事,共期美好生活。...[阅读全文]
2024-03-13 09:22:20 人气:17508
禅城南庄孔家文昌诞民俗活动:观开笔礼 玩剧本游 品状元宴
观一次儒家开笔礼、来一场沉浸式剧本游、品一桌特色状元宴……3月9日上午,南庄镇罗格孔家村文昌塔前锣鼓喧天...[阅读全文]
2024-03-12 09:11:07 人气:11802
高明区更合镇第十一届角仔民俗文化节举行
更合镇第十一届角仔民俗文化节在鹏鹄蘑菇庄园举行。近两千名市民游客在现场品尝了两万多只角仔,通过民俗美食感受“百千万工程”在更合落地的新成果...[阅读全文]
2024-03-12 09:08:05 人气:11332
大雾岗森林公园二期项目征收工作取得阶段性进展
石湾镇街道召开了大雾岗森林公园二期项目阶段性总结会议暨征收指挥部揭牌仪式,街道党工委书记陈树凯,人大工委主任、政协联络处主任吉江...[阅读全文]
2024-06-28 10:00:06 人气:1891
佛山南海妙音水月宫:探寻岭南水乡的道教圣地
妙音水月宫,位于广东省佛山市南海区里水镇,是一座历史悠久、文化底蕴深厚的道教宫观。这座宫观始建于明朝...[阅读全文]
2024-06-28 08:30:58 人气:2329
佛山南海平洲玉器街:中国玉器之乡的璀璨明珠
平洲玉器街位于广东省佛山市南海区桂城街道永安路,是中国最大的玉器市场之一,也是中国玉器之乡的代表。这里汇聚了来自全国各地的玉器商家和工匠...[阅读全文]
2024-06-28 08:29:23 人气:2970
佛山南海江滨公园:城市中的绿色明珠
南海江滨公园位于佛山市南海区,是一个美丽的城市公园,拥有广阔的绿地、宁静的湖泊和多样的娱乐设施...[阅读全文]
2024-06-28 08:23:35 人气:2094
佛山南海康怡公园:城市中的绿色明珠
康怡公园占地面积广阔,绿树成荫,花草繁盛,是城市居民休闲娱乐的好去处。公园内设有多个景点和设施,如湖泊、山丘、亭台楼阁...[阅读全文]
2024-06-28 08:21:07 人气:2179
佛山古镇、美陶湾入选广东省文化和旅游产业赋能城市更新十大优秀案例
两个案例在佛山禅城,分别是佛山古镇聚焦城市格调推动老旧街区焕发时尚活力,以及美陶湾以文化创意焕发老旧工业区产业新动能...[阅读全文]
2024-06-26 16:49:22 人气:1479
探索佛山南海五丫口水闸公园——自然与休闲的完美融合
五丫口水闸公园位于佛山市南海区,是一个融合了自然风光、水利设施和休闲娱乐的综合性公园。以下是对该公园的详细介绍:...[阅读全文]
2024-06-25 16:17:27 人气:1965
佛山南海夏南二公园——城市中的绿色明珠
夏南二公园位于佛山市南海区,是一个充满自然美景和休闲活动的城市公园。以下是对该公园的详细介绍:...[阅读全文]
2024-06-25 16:15:32 人气:1434
佛山南海涌口公园——自然与人文的交融之地
涌口公园位于佛山市南海区,是一个集自然景观、休闲娱乐和文化传承于一体的公园。以下是对涌口公园的详细介绍:...[阅读全文]
2024-06-25 16:12:14 人气:1175
佛山南海五房沙公园:城市中的绿色明珠
五房沙公园位于佛山市南海区桂城街道平洲五房沙村内,是一个以自然生态为主题,集休闲、娱乐、健身于一体的综合性公园...[阅读全文]
2024-06-25 16:10:46 人气:1462
佛山市南海区曼铂酒店:奢华与舒适的完美结合
曼铂酒店位于佛山市南海区,是一家豪华型酒店。酒店拥有各类客房、餐厅、会议室、健身房等设施...[阅读全文]
2024-06-28 09:40:06 人气:2268
依云水岸酒店——佛山市南海区的豪华住宿之选
依云水岸酒店位于佛山市南海区,是一家豪华的五星级酒店。酒店拥有宽敞舒适的客房和套房,设施齐全,服务周到,为宾客提供高品质的住宿体验...[阅读全文]
2024-06-28 09:35:23 人气:2073
佛山市南海区裕杰酒店——舒适与品质的完美结合
佛山市南海区裕杰酒店位于南海区的中心地带,是一家集住宿、餐饮、会议、娱乐为一体的综合性酒店。酒店拥有各类豪华客房...[阅读全文]
2024-06-28 09:33:15 人气:1709
佛山南海瞻云酒店:奢华与舒适的完美融合
佛山南海瞻云酒店位于佛山市南海区,是一家集住宿、餐饮、会议、娱乐为一体的五星级豪华酒店。酒店拥有宽敞舒适的客房...[阅读全文]
2024-06-25 16:26:16 人气:2649
佛山南海裕达 M 酒店:豪华与舒适的完美结合
佛山南海裕达 M 酒店是一家位于广东省佛山市南海区的豪华五星级酒店。酒店拥有宽敞舒适的客房、套房和公寓...[阅读全文]
2024-06-25 16:24:32 人气:2525
探索佛山市南海区桔子酒店(佛山千灯湖店)
桔子酒店(佛山千灯湖店)位于佛山市南海区,地理位置优越。周边有千灯湖公园,是一个美丽的休闲胜地,您可以在那里散步、欣赏湖景。...[阅读全文]
2024-06-24 10:13:35 人气:1345
德宝酒店——佛山市南海区的舒适之选
德宝酒店位于佛山市南海区,地理位置便利。周边有各种商业设施、餐厅和娱乐场所,满足您的各种需求。...[阅读全文]
2024-06-24 10:10:47 人气:1255
佛山市南海区海云轩酒店——豪华与舒适的完美结合
佛山市南海区海云轩酒店是一家五星级豪华酒店,位于南海区的中心地带,交通便利,周边设施齐全。酒店拥有各类豪华客房和套房...[阅读全文]
2024-06-24 10:07:11 人气:1526
南海迎宾馆——尊贵享受,宾至如归
南海迎宾馆位于广东省佛山市南海区,是一家集住宿、餐饮、会议、娱乐为一体的豪华宾馆,包括标准间、豪华套房...[阅读全文]
2024-06-24 10:05:37 人气:1219
佛山悦来宾馆——舒适便捷的住宿之选
佛山悦来宾馆地理位置优越,交通便利。它坐落在市中心的繁华地段,周边有许多商业中心、餐馆和旅游景点。无论是商务出行还是休闲旅游...[阅读全文]
2024-06-24 09:54:49 人气:1351
重磅:原南方医科大学顺德医院眼科主任李志辉加入爱尔,出任顺德爱尔副院长!
近日,顺德爱尔眼科医院迎来一位重磅眼科专家的加入,原南方医科大学顺德医院眼科主任李志辉正式出任顺德爱尔眼科医院副院长一职...[阅读全文]
2024-06-22 07:56:59 人气:3240
高明中医院进校园开展脊柱侧弯筛查
为守护青少年脊柱健康,在区卫健局及教育局等的大力支持下,高明区中医院积极开展脊柱侧弯筛查进校园活动。近日,该院相关科室医护人员组成筛查小组走进高明区职业技术学校...[阅读全文]
2024-06-21 10:20:20 人气:2576
南海首个肿瘤医学中心成立,就在狮山!
华工附六院(南海医院)肿瘤医学中心暨佛山市肿瘤转化医学重点实验室正式揭牌成立,标志着医院在肿瘤综合诊疗、科学研究再迈出坚实的步伐...[阅读全文]
2024-06-20 07:41:07 人气:14427
佛山这些三甲医院有多牛?
佛山统计公报显示,截至2023年末,佛山全市共有卫生机构3083个,其中医院148个,卫生机构实有病床42248张。按照常住人口统计...[阅读全文]
2024-06-18 08:46:51 人气:15233
南海学子疫苗接种有专场!免预约→
中学生、大学生正处于青春期及性活跃期,且多为群体寄宿生活,有几率通过性途径、共用剃须刀、修足、文身等途径感染乙肝病毒...[阅读全文]
2024-06-18 08:23:48 人气:3834
佛山HPV疫苗二、四、九价供应充足
近期海南、广东等地公布了二价HPV疫苗采购中标价格,其中广东国产二价政府采购价降至86元。降价的另一面是供应量大增...[阅读全文]
2024-05-25 09:59:31 人气:7255
佛山禅城“两癌”免费筛查券5月6日9:00开抢!
2024年5月6日至30日,禅城区妇女“两癌”(乳腺癌、宫颈癌)免费筛查券将启动线上申领,共投放6000张免费检查券。届时,符合条件的禅城区妇女...[阅读全文]
2024-05-06 09:27:03 人气:8746
顺德爱尔眼科医院飞秒ICL晶体植入术顺利开展, 智能无刀为近视朋友高清视界护航!
近日,顺德爱尔眼科医院顺利完成了首台飞秒ICL晶体植入术。这一成功之举,标志着顺德爱尔眼科医院在屈光手术领域迈上了全新的台阶...[阅读全文]
2024-04-28 22:57:29 人气:11110
佛山市结核病防治所:防治结合,守护健康
佛山市结核病防治所是佛山市卫生健康局直属的公益一类事业单位,主要负责佛山市结核病的预防、控制、治疗和管理工作。该所拥有一支专业的医疗团队...[阅读全文]
2024-04-17 08:15:54 人气:12784
二十一年来,他的眼球总是不受控制颤动,究竟怎么了?
双眼先天性眼球震颤,双眼700度远视,伴散光、斜视和弱视问题,裸眼视力仅0.15——21岁小方(化名)眼球总是不由自主地左右晃动...[阅读全文]
2024-04-01 16:24:14 人气:15693
广湛氢能高速示范项目在佛山启动
广东省广湛氢能高速示范项目启动仪式暨广东省氢能产业供需对接会在南海仙湖氢谷举行。该项目将在广湛高速沿线物流重要节点建设加氢站...[阅读全文]
2024-06-28 08:11:22 人气:1349
深中通道6月30日下午正式通车!收费标准→
深圳与中山之间的通行时间将从2小时缩短至半小时内,佛山市民去深圳又多了一种选择!珠江口“黄金内湾”A字形交通网络骨架再添“关键一横”...[阅读全文]
2024-06-28 08:07:12 人气:1687
三水通航水域逐步解除交通管制,洪峰过境水位回落
随着洪峰过境,西江、北江流域水位逐渐回落,水流逐渐减缓,从6月23日早上开始,三水辖区通航水域逐步分时分段解除水上交通管制...[阅读全文]
2024-06-27 15:51:28 人气:1537
佛山公交“特殊”的乘车优惠
残疾人证是认定残疾人及其残疾类别、残疾等级的合法凭证,是残疾人依法享有国家和地方政府优惠政策的重要依据。...[阅读全文]
2024-06-27 15:50:05 人气:1766
佛山市南海区有轨电车 1 号线——畅享便捷城市之旅
佛山市南海区有轨电车 1 号线是一项重要的城市交通基础设施,它为居民和游客提供了便捷、环保的出行方式...[阅读全文]
2024-06-27 11:06:13 人气:1566
佛山市南海区平东大道——繁华都市中的便捷通道
佛山市南海区平东大道是一条重要的交通干道,它不仅为人们的出行提供了便利,还对当地的经济和社会发展起到了积极的推动作用...[阅读全文]
2024-06-27 11:03:55 人气:1319
佛山市南海区沿江路——领略岭南水乡风情的绝佳之地
佛山市南海区沿江路是一条充满魅力的道路,它融合了自然风光、历史文化、商业休闲等多种元素,为人们提供了一个领略岭南水乡风情的绝佳之地...[阅读全文]
2024-06-27 11:01:56 人气:1017
这广佛跨江通道,计划开工!
沉香大桥自西向东连接佛山市南海区里水镇和广州市白云区,西起佛山市里水镇里广路,向东沿规划金峰大道至珠江西岸...[阅读全文]
2024-06-27 09:03:58 人气:1142
顺德户政、不动产和商事登记业务办理量呈井喷式增长
当前,顺德区户政、不动产和商事登记业务办理需求呈现井喷式增长,据悉,顺德区、镇(街道)两级强联动,出实招、解民忧,通过加号源...[阅读全文]
2024-06-21 10:24:04 人气:11774
学生出入境业务办理有变化!
1.预约禅城、南海、高明、三水区专场服务的,可通过“广东出入境”微信公众号预约;2.预约顺德区专场服务的,可通过“顺德政务百事通”微信公众号预约...[阅读全文]
2024-06-13 09:46:08 人气:14380
佛山禅城区民政局大年三十正月十五都可办理婚姻登记
春节将至,有不少想趁农历新年和心爱之人喜结连理、完成“人生大事”的市民。大年三十当天可以进行婚姻登记吗?2月14日“情人节”正值春节假期...[阅读全文]
2024-01-26 10:30:02 人气:31253
禅城石湾镇街道便民服务中心揭牌启用
石湾镇街道便民服务中心近日揭牌启用,新大厅两层共4700平方米,开设55个综合服务窗口,承接社保、卫健、市监等11个职能部门400多个事项...[阅读全文]
2024-01-23 10:01:33 人气:35747
禅城高明三水开设出入境办证“学生专场”,周末也能办!
2024年1月7日、14日两个周日全天(8:30-12:00,14:00-17:30)。在禅城区就学的未满16周岁在校中小学生(学生户籍为本省及省外户籍,不含港澳台居民)。...[阅读全文]
2024-01-08 15:37:37 人气:35506
佛山三水区特定人员参加工伤保险工伤认定申请办事指南
从业单位应当在职工发生事故伤害或者被诊断、鉴定为职业病之日起30日内(不含事故当日),向从业单位所属镇街公共服务办公室负责工伤认定经办窗口提出工伤认定申请...[阅读全文]
2024-01-07 10:39:15 人气:35148
佛山三水区工伤认定申请事项办事指南
用人单位应当在职工发生事故伤害或者被诊断、鉴定为职业病之日起30日内(不含事故当日),向所属镇街公共服务办公室负责工伤认定经办窗口提出工伤认定申请...[阅读全文]
2024-01-07 10:24:36 人气:33172
佛山市禅城区石湾镇街道惠景协税站、玫瑰东协税站搬迁整合的公告
为打造标准化、规范化的纳税服务环境,更好的服务于广大企业和人民群众,优化街道营商环境,石湾镇街道惠景协税站...[阅读全文]
2023-12-19 16:06:13 人气:36063
佛山市禅城区石湾镇街道行政服务中心搬迁公告
为打造标准化、规范化、便利化的政务服务环境,更好的服务于广大企业和人民群众,优化我街道营商环境,佛山市禅城区石湾镇街道行政服务中心...[阅读全文]
2023-12-14 15:11:31 人气:35471
三水区行政服务中心蝉联人民网县级“民心汇聚单位”
2023年度人民网网上群众工作单位名单发布,三水区行政服务中心名列其中,蝉联县级“民心汇聚单位”称号。今年以来,三水区行政服务中心共收到人民网留言389条...[阅读全文]
2023-12-06 09:52:20 人气:34270
庄子素解 第二章 徐无鬼
徐无鬼因女商见魏武侯,武侯劳之曰:“先生病矣!苦于山林之劳,故乃肯见于寡人。”徐无鬼曰:“我则劳于君,君有何劳于我!君将盈耆欲...[阅读全文]
2023-02-09 09:38:10 人气:49871
庄子素解 第一章 庚桑楚
老聃之役有庚桑楚者,偏得老聃之道,以此居畏垒之山。其臣之画然知者去之,其妾之挈然仁者远之。拥仲之与居,鞅掌之为使。居三年,畏垒大壤...[阅读全文]
2023-02-08 10:52:56 人气:47251
庄子素解 第十五章 知北游
知北游于玄水之上,登隐弅之丘,而适遭无为谓焉。知谓无为谓曰:“予欲有问乎若:何思何虑则知道?何处何服则安道?何从何道则得道?...[阅读全文]
2023-02-07 08:44:53 人气:48280
庄子素解 第十四章 田子方
田子方侍坐于魏文侯,数称谿工。文侯曰:“谿工,子之师耶?”子方曰:“非也,无择之里人也;称道数当,故无择称之。”文侯曰:“然则子无师邪?...[阅读全文]
2023-02-06 09:41:31 人气:47573
庄子素解 第十三章 山木
【原文】庄子行于山中,见大木枝叶盛茂,伐木者止其旁而不取也。问其故,曰:“无所可用。”庄子曰:“此木以不材得终其天年。...[阅读全文]
2023-02-02 08:43:02 人气:47877
庄子素解 第十二章 达生
达生之情者,不务生之所无以为;达命之情者,不务知之所无奈何。养形必先之以物,物有余而形不养者有之矣;有生必先无离形...[阅读全文]
2023-01-31 09:26:23 人气:51521
[东方哲学] 一处不立 处处能立
一处不立 处处能立;亦即任何角度与立场都不立,任何角度与立场都能立;也即全然地、无条件地接纳与随机(缘)起用;云门禅三句:涵盖乾坤,截断众流,随波逐流...[阅读全文]
2022-06-08 08:31:38 人气:52563
获取深度世界真相信息的两种途径
人获取外部信息的最原始、最基础的方式就是感觉;感觉信息来源的最初端口就是感觉器官;感觉器官的阀域与自身承受力决定了人感知外部环境的上下极限...[阅读全文]
2022-06-08 08:26:00 人气:50489
物理学遇到意识素解(7)
如果一位值得信赖的朋友告诉你一些似乎可笑的事情,你会尝试着揣摩他或她可能的真实意思。值得信赖的物理学演示就告诉了我们某些看似荒谬的东西。因此,我们试图解释这些结果可能的真正意思。...[阅读全文]
2019-12-16 09:48:47 人气:39254
海外需求萎靡背后:美国进口全面收缩、欧盟现结构性变化
5月中国进出口商品总值为5011.91亿美元,同比下降6.2%。其中出口总值2834.99亿美元,同比下降7.5%;进口总值2176.92亿美元...[阅读全文]
2023-06-24 20:30:07 人气:33340
欧洲议会已批准通过《新电池法》,新能源卖家将面临更加严格的考验
近日,欧洲议会议员以 587 票赞成、9 票反对和 20 票弃权通过了与理事会达成的一项协议(针对在欧盟销售的所有类型电池的设计、生产和废物管理的新规定-《新电池法》)...[阅读全文]
2023-06-24 20:28:34 人气:19981
美国亚马逊的销售税和免税的州有哪些?
美国的销售税是美国州和地方政府对商品及劳务,按其销售价格的一定比例征收的一种税款,是在美国发生消费的时候,由消费者一方缴纳的税款...[阅读全文]
2023-06-24 20:27:41 人气:33361
Amazon 店铺代运营案例:家居类目
窗帘,浴帘的工厂,工厂OEM实力非常强,专注于传统外贸贴牌,国内天猫京东都有店,想要扩展海外渠道...[阅读全文]
2023-06-24 21:41:21 人气:22924
Amazon 店铺代运营案例:户外类目
效果:宏那运营团队进行账户诊断后,重新调整了广告,优化了产品线。进行2个月的调整后,销售额增长180%...[阅读全文]
2023-06-24 21:38:22 人气:22278
Amazon 店铺代运营案例:家居类目
吸尘器类目,宏那团队根据客户工厂优势,放弃竞争激烈的美国站点,选择切入日本站点,第三个月单品达到7W美金销售额...[阅读全文]
2023-06-24 21:36:20 人气:22431
Amazon 店铺代运营案例:饰品类目
目前效果:通过半年的测试留存,和铺货老链接的优化,日出单在平均700单左右,同比增长100%;由单SKU日均平均出单5-10单左右...[阅读全文]
2023-06-24 21:34:33 人气:13904
Amazon 店铺代运营案例:宠物类目
目前效果:运营人员一年内通过选品测试留存,现平均日销售额8000美金,每天单款SKU出单60个左右,SKU12个,月度销售额在30W美金+...[阅读全文]
2023-06-24 21:31:31 人气:10153
Amazon运营团队老师介绍:simon
有8年的亚马逊运营经验,为20+ 多个品牌工作过,其中包括类目 Top10的卖家。擅长运营广告...[阅读全文]
2023-06-24 21:16:54 人气:10453
Amazon运营团队老师介绍:Fanny
Fanny:7年亚马逊操盘经验,擅长广告,运营策略制定,并着手从0-1打造过多个百万级别的项目;统筹各个项目的开展计划...[阅读全文]
2023-06-24 21:11:52 人气:6719
卧室家居风水布局:打造舒适与和谐的睡眠环境
卧室作为我们日常休息和恢复精力的场所,其家居风水布局对于居住者的身心健康和家庭和谐有着不可忽视的影响。了解并遵循卧室的风水原则,可以为您打造一个舒适、和谐的睡眠环境...[阅读全文]
2024-02-20 09:46:18 人气:15713
客厅家居风水布局:营造和谐与繁荣的社交空间
客厅作为家庭的核心区域,是家人聚会、招待客人的重要场所。一个和谐的客厅家居风水布局,不仅可以提升居住者的生活品质,还能为家庭带来好运和繁荣。...[阅读全文]
2024-02-20 09:44:52 人气:17184
餐厅家居风水布局:打造美味与和谐的用餐环境
餐厅作为家庭中重要的功能区域,不仅是家人用餐的地方,也是与亲朋好友聚会交流的场所。一个好的餐厅家居风水布局,能够提升家庭成员的食欲,增强家庭和谐氛围...[阅读全文]
2024-02-20 09:43:33 人气:16361
卫生间家居风水布局:打造舒适与和谐的卫浴空间
卫生间作为家庭中私密且重要的功能区域,其家居风水布局对于家庭成员的身心健康和家庭和谐有着不可忽视的影响。一个好的卫生间家居风水布局,能够提升家庭成员的幸福感,增强家庭的正能量。...[阅读全文]
2024-02-20 09:39:02 人气:15331
为什么家居不宜挂太多红色装饰物?
健康平安人生,一定要认识和拥有3个贵人:西医(治标)、中医(治本)、易医(治根)。当西医不行就要找中医...[阅读全文]
2022-06-25 21:03:39 人气:66555
如何将一间旧厂房催旺吉运?
企业新入驻旧厂房,如何做到催旺吉运,达至丁财两旺的效果?这就需要风水的综合策划:大门口形象包装,出入口的八卦方位...[阅读全文]
2022-06-25 21:01:04 人气:70371
装修前规划风水,好处多多
现在越来越多的人认识科学风水的好处,看风水已经是很平常的事。在装修前,先邀请风水师前来勘察毛坯房环境...[阅读全文]
2022-06-25 20:58:23 人气:65272
三角形的办公室如何化解?
方正规整的办公室气场稳定,三角形或不规整的办公室气场混杂,卦位不全,锐气回冲,形成老总思维不定,判断能力减弱。将三角形地方加上屏风...[阅读全文]
2022-06-21 20:33:27 人气:67491
工厂机器为什么不能放在车间中心点
工厂老板由于对风水不熟悉,为了方便,将重型机器设备放在车间〈宅)中心。宅中心为太极点,玄空风水叫“五黄大煞”,只能静不能动,如遇某年的流年凶星飞临该位...[阅读全文]
2022-06-21 20:29:46 人气:64214
最高可享1万元!汽车以旧换新补贴申领指引→
据商务部等部门4月印发的《汽车以旧换新补贴实施细则》(以下简称《细则》),报废符合要求的旧车并购买新车的消费者...[阅读全文]
2024-06-20 15:38:48 人气:11554
一手精品车2016年汉兰达豪华版七座,2.0T首付1.5万
新上架,准2016年汉兰达豪华版七座,2.0T排量,一手精品车,已过查搏士,小跑10万公里,配置丰富。支持分期,首付1.5万。...[阅读全文]
2024-06-05 16:01:41 人气:5643
佛山汽车“置换更新”补贴申领开启!最高补贴8000元!指引→
佛山开展汽车“置换更新”活动,对消费者售卖本人名下佛山号牌车辆(非运营性乘用车),并向参与活动的汽车销售企业购买新能源车或符合国六排放标准的燃油车(新车)...[阅读全文]
2024-05-20 09:45:34 人气:6995
汽车“置换更新”消费券申请系统,正式上线!
在佛山市售卖,佛山号牌,在2023年12月31日前注册登记在本人名下,并在2024年4月1日至2024年8月31日期间发生所有权转移...[阅读全文]
2024-05-13 10:35:05 人气:9614
顺德伦教一批企业参与汽车“置换更新”消费券补贴活动
好消息,到伦教买车,可享受高额补贴。近期,顺德区经济促进局印发了《2024年顺德区发放汽车、家电“以旧换新”消费券补贴工作方案》...[阅读全文]
2024-05-05 09:52:55 人气:10733
《汽车以旧换新补贴实施细则》印发 汽车以旧换新最多可领万元补贴
商务部、财政部等7部门联合印发了《汽车以旧换新补贴实施细则》(以下简称《细则》),明确了汽车以旧换新资金补贴政策。根据《细则》...[阅读全文]
2024-04-28 09:33:51 人气:5456
经典之上 再度加码 庆铃五十铃新100P轻卡佛山上市
古韵与现代交织,传承与创新共舞。3月7日庆铃五十铃新100P登陆广东佛山,再次激荡轻卡品质化.0新气象。行业专家...[阅读全文]
2024-03-08 15:15:28 人气:20662
欧拉闪电猫放“价”没够 等等党可以出手了!
春风裹挟着几分暖意缓缓而来,生活、工作渐入佳境的同时,又怎可辜负这大好春光,赏景、踏青也该提上日程啦!3月1日至31日,欧拉闪电猫开启新一轮购车福利大放送...[阅读全文]
2024-03-03 15:38:49 人气:6482
龙年开大G,生意杠杠滴 90后小伙耿师傅和领航大G的开年新生意
年关将至,人们购置年货的需求增加,90后年轻小伙耿师傅想着能用自己新买的领航大G轻卡在年末赶上一波年货生意,所以新车一到位...[阅读全文]
2024-02-06 10:31:59 人气:7603
存在起火风险!过万辆汽车被紧急召回
日前,现代汽车(中国)投资有限公司决定自2024年1月8日起,召回2008年7月3日至2013年5月29日生产的部分进口起亚霸锐汽车,共计8284辆...[阅读全文]
2023-12-23 10:34:47 人气:11253
家具盛宴!第 45 届国际龙家具展览会震撼启幕!
全球家具看顺德,顺德家具看龙江。家具产业是龙江的根基,也是龙江和顺德的亮丽名片。经过五十多年的发展...[阅读全文]
2024-03-17 09:55:30 人气:16640
佛山机场重建航站楼进度刷新!效果图曝光!
按照建设目标和设计规划,由中国联合航空出资建设的新航站楼预计在2024年上半年完成建设并投入使用...[阅读全文]
2023-12-25 09:23:04 人气:31375
佛山国家高新技术产业开发区
佛山高新技术产业开发区(以下简称“佛山高新区”)于1992年12月经国务院批准成立,是全国最早的53个国家高新区之一...[阅读全文]
2023-08-27 21:28:39 人气:11131
佛山意美家卫浴陶瓷世界
意美家,全称意美家卫浴陶瓷世界(Casa Ceramics&Sanitarywares Mall),位于广东省佛山市禅城区季华四路与雾岗路口交汇处,原名为“河宕陶瓷批发直销仓”...[阅读全文]
2023-08-27 21:26:18 人气:11110
澳大利亚技术移民移民
澳洲技术移民是为了引进海外人才,促进澳洲劳动力市场平衡和发展而推出的移民政策,不仅适用于国内有专业技能的技术人才,也适用于在澳留学生,且移民成本低...[阅读全文]
2022-07-07 22:07:38 人气:54798
加拿大BC省雇主担保移民
新政策自2015年1月1日起开始实施。新政后增加了SIRS打分系统,每月公布2次分数,达到此分数的要求的申请人将被移民局选中。因此只要你的职业在加拿大NOC职业列表或职业列表中...[阅读全文]
2022-07-07 22:03:09 人气:55200
美国eb3雇主担保移民
美国eb3雇主担保移民 Other works按照美国移民法,职业移民划分为五类。而EB-3就属于职业移民的第三优先。EB-3职业移民的第三优先类别包括熟练工人、学士学位持有人以及其它工人...[阅读全文]
2022-07-07 21:59:21 人气:53504
马来西亚永久居留(红卡)
PR是PermanentResident的英文缩写,中文是永久居留的意思。获得PR, 就是获得永久居留身份证。 马来西亚永久居留(红卡)是大马政府授予给外国人士的永久居留身份证...[阅读全文]
2022-07-07 21:41:23 人气:54901
南海印刷包装共创平台发布,世发(广佛)包装印刷产业园开园
2024南海印刷包装共创平台发布会暨世发(广佛)产业招商推介峰会举行,世发(广佛)包装印刷产业园开园,剑指广佛规模最大的“包装印刷+互联网”产业园...[阅读全文]
2024-06-28 09:55:01 人气:1775
高明区装备制造产业园
道路宽敞平坦、绿树成荫;休闲公园设施齐全、环境优美……目前,位于杨和镇的高明区装备制造产业园区内,整治提升工作正如火如荼地进行。该园区内企业和员工直...[阅读全文]
2024-06-28 09:49:52 人气:1662
瀚天科技城——佛山市南海区的科技创新高地
瀚天科技城位于佛山市南海区桂城街道,占地面积约[具体面积]亩,是一个集科技研发、企业孵化、产业集聚...[阅读全文]
2024-06-28 09:44:24 人气:1627
佛山市南海区兴仁工业区:产业集聚的创新高地
兴仁工业区位于广东省佛山市南海区,地处珠江三角洲腹地,地理位置优越。它紧邻广州、深圳等大城市,交通便利,距离广州白云国际机场仅 40 公里...[阅读全文]
2024-06-28 09:32:18 人气:1460
佛山市南海区莲涌工业区:创新驱动的产业新城
莲涌工业区位于佛山市南海区东部,紧邻广州市番禺区,交通十分便利。距离广州南站仅 10 公里,距离佛山市区仅 20 公里...[阅读全文]
2024-06-28 09:29:30 人气:1138
佛山市南海区嘉邦国金中心:打造城市新地标
嘉邦国金中心是一座集甲级写字楼、商业、公寓于一体的综合性建筑,位于佛山市南海区桂城街道,总建筑面积约 20 万平方米...[阅读全文]
2024-06-28 08:36:21 人气:1496
佛山南海夏东二洲工业区——产业发展的活力之地
佛山南海夏东二洲工业区以其优越的地理位置、完善的配套设施和优质的服务,为企业提供了良好的发展平台,也为当地经济的繁荣做出了重要贡献...[阅读全文]
2024-06-26 11:03:44 人气:1439
广平国际工贸城——打造综合性产业新城
广平国际工贸城凭借其优越的地理位置、完善的配套设施和优质的服务,致力于打造一个集生产、加工、贸易...[阅读全文]
2024-06-26 11:02:16 人气:1239
佛山市南海区夏南二市场——繁华的社区商业中心
佛山市南海区夏南二市场以其丰富的商品、便利的交通和良好的购物环境,成为当地居民生活中不可或缺的一部分。...[阅读全文]
2024-06-26 10:57:36 人气:1261
佛山南海夏南工业区——产业发展的活力之源
夏南工业区以其优越的地理位置、完善的基础设施和丰富的产业资源,为企业提供了良好的发展平台,成为佛山市南海区产业发展的活力之源。...[阅读全文]
2024-06-26 10:42:19 人气:1399
海印桂闲城——佛山市南海区的商业新地标
海印桂闲城位于佛山市南海区,是一个集购物、餐饮、娱乐、休闲等多种功能于一体的大型商业综合体...[阅读全文]
2024-06-28 09:43:00 人气:1558
佛山市铂泰广场:城市商业新地标
铂泰广场是一座集购物、餐饮、娱乐、办公等多种功能于一体的综合性商业广场,位于佛山市禅城区核心地段...[阅读全文]
2024-06-28 09:28:05 人气:1366
佛山南海越酷商务中心:创新与活力的汇聚之地
佛山市南海区越酷商务中心位于南海区的核心地段,是一个集商务办公、会议展览、休闲娱乐等多种功能于一体的综合性商务中心...[阅读全文]
2024-06-28 08:22:13 人气:1289
山姆佛山首店,正式动工!
6月27日上午,佛山顺德山姆会员商店动工。选址顺德大良东部南城水轴板块。宗地预计总投资20亿元,其中固定资产投资7亿元...[阅读全文]
2024-06-28 08:04:43 人气:1270
佛山市南海区平洲行政休闲广场——城市中的绿洲
佛山市南海区平洲行政休闲广场是一个功能齐全、环境优美的综合性广场。它为居民提供了丰富的休闲娱乐活动,同时也承担着行政办公和文化活动的重要功能...[阅读全文]
2024-06-27 16:50:02 人气:1465
佛山南海赢富中心——商业新地标
佛山南海赢富中心凭借其优越的地理位置、丰富的业态和卓越的服务,成为了人们购物、娱乐、办公的理想场所,也是南海区商业发展的重要引擎...[阅读全文]
2024-06-26 11:05:34 人气:1710
佛山市南海区恒溢中心——现代化商业综合体
佛山市南海区恒溢中心以其优越的地理位置、丰富的商业配套和优质的服务,为人们提供了一个舒适、便捷的购物、办公和娱乐场所...[阅读全文]
2024-06-26 10:59:30 人气:1320
佛山市南海区昭信联创中心——创新驱动的产业高地
佛山市南海区昭信联创中心以其独特的产业定位、优质的创新资源和完善的企业服务,为企业提供了良好的发展平台,成为推动南海区经济发展的重要力量...[阅读全文]
2024-06-26 10:55:11 人气:1346
佛山南海名阳大厦——城市商务的璀璨明珠
名阳大厦是一座现代化的高层建筑,外观设计独特,线条流畅,展现出时尚与大气。大厦采用高品质的建筑材料,确保了其坚固耐用和良好的隔音效果...[阅读全文]
2024-06-26 10:53:22 人气:1483
佛山南海天富科技城——创新科技的引领之地
天富科技城以其优越的地理位置、丰富的创新资源和完善的服务支持,为企业提供了广阔的发展空间和机遇,成为佛山市南海区科技创新的引领之地...[阅读全文]
2024-06-26 10:50:21 人气:1324
佛山市南海区上海村市场:繁华背后的生活百态
上海村市场位于佛山市南海区,是一个历史悠久、规模较大的综合性市场。市场内有各种摊位和商铺...[阅读全文]
2024-06-28 08:37:51 人气:3789
佛山市南海区港浅市场——繁华商业的聚集地
港浅市场位于佛山市南海区,是该地区一个重要的商业中心。占地面积广阔,拥有众多的商铺和摊位,提供丰富多样的商品和服务。...[阅读全文]
2024-06-27 16:51:37 人气:4289
佛山市南海区上良市场——繁华的商业中心
佛山市南海区上良市场是一个商品种类丰富、价格实惠、服务周到的综合性市场。它为当地居民提供了便利,也为当地经济的发展做出了贡献...[阅读全文]
2024-06-27 16:48:36 人气:3626
佛山市南海区平西市场——繁华的商业中心
佛山市南海区平西市场是一个商品种类丰富、价格实惠、服务周到的综合性市场。它为当地居民提供了便利,也为当地经济的发展做出了贡献...[阅读全文]
2024-06-27 16:46:16 人气:3366
探索佛山市南海区平南商贸城
平南商贸城位于佛山市南海区,是一个集批发、零售、展示、交易为一体的大型综合性商贸城。以下是该商贸城的一些详细信息:...[阅读全文]
2024-06-27 16:44:58 人气:3666
佛山南海平洲花木批发市场——繁花似锦的绿色世界
平洲花木批发市场位于佛山市南海区,是华南地区最大的花木批发市场之一。占地面积广阔,拥有众多的花木商家和摊位。...[阅读全文]
2024-06-26 10:40:50 人气:4139
新村肉菜市场——佛山市南海区的美食天堂
新村肉菜市场位于佛山市南海区,是一个集肉类、蔬菜、水果、海鲜等农产品于一体的综合性市场...[阅读全文]
2024-06-25 09:46:56 人气:3549
东二鱼虫花鸟市场——佛山市南海区的自然乐园
东二鱼虫花鸟市场位于佛山市南海区,是一个集鱼虫、花卉、鸟类等宠物及相关用品于一体的综合性市场...[阅读全文]
2024-06-25 09:35:41 人气:4295
东二西约市场——佛山市南海区的繁华集市
东二西约市场位于佛山市南海区桂城街道东二社区,是一个集农副产品、日用品、服装、美食等多种商品和服务于一体的综合性市场...[阅读全文]
2024-06-25 09:31:45 人气:4147
北约市场——南海区的热闹集市
北约市场位于佛山市南海区桂城街道北约村,是一个历史悠久、规模较大的综合性农贸市场。以下是北约市场的详细介绍:...[阅读全文]
2024-06-25 09:27:38 人气:2981
佛山消委会:网络直播套路深,翡翠消费需谨慎!
秦女士浏览某购物网站时,发现某玉石直播间正在直播销售翡翠手镯,主播称该翡翠种水为冰种...[阅读全文]
2022-03-21 15:24:43 人气:65967
机器视觉人才供应链第一梯队:清远市万金目视科技有限公司
清远市万金目视科技有限公司,定位为机器视觉人才供应链第一供应商。首先,以基于机器视觉和深度学习的实战实训平台。为高职高专,大学,提供机器视觉实战实训的人才...[阅读全文]
2021-07-05 15:21:34 人气:99360
跨境电商脱口秀:炮哥刘智勇
炮哥的跨境电商六脉神剑理论、炮哥的跨境电商1357创业模型、炮哥的跨境电商行业快速传播方法论、炮哥的跨境电商合伙人模型...[阅读全文]
2021-07-03 20:33:52 人气:68724
建材家居短视频直播达人——陈宣平
建材家居短视频直播达人——陈宣平,2011年从事互联网行业,2012年进入建材行业媒体工作,主要负责新媒体事业部...[阅读全文]
2021-07-03 20:29:36 人气:93587
广东金麦福餐饮管理服务有限公司
广东金麦福餐饮管理服务有限公司有着多年来连锁经营、机关食堂承包、学校食堂承包、工厂食堂承包、厨房设计经验。致力于食堂承包经营管理...[阅读全文]
2021-07-03 20:25:31 人气:86250
颛孙宏鸽(净雨):书法艺术跨界探索与禅悟
颛孙宏鸽,法名净雨,圣贤名门之后裔,为颛孙子张第七十三代传人,祖籍山东省,中国著名作家、书画家,新闻工作者和社会活动者,公益热心人...[阅读全文]
2021-12-05 20:21:15 人气:71120



































































































































































































































