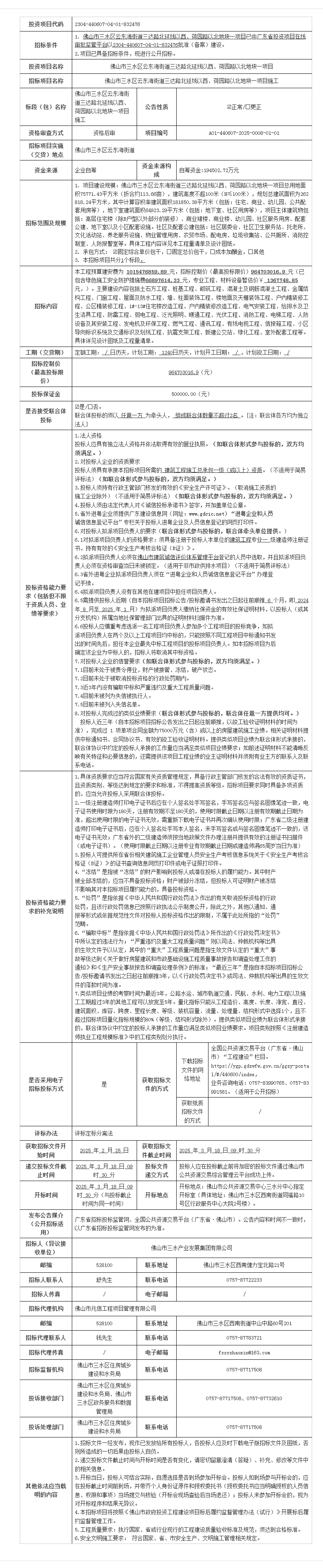
佛山市三水区云东海街道三达路北延线以西、荷园路以北地块一项目施工招标公告
-
南海狮山镇南国桃园碧波湖(羊子岗水库)湖面水上运动经营权项目
-
南海狮山镇南国桃园鸭子湖引入文旅体验项目的经营权项目
-
新建深圳至南宁高铁珠三角枢纽机场至省界段项目甲供物资综合接地电缆采购招标公告
-
南海区北村水系流域水环境综合治理项目—石澎排涝泵站工程监理招标公告
-
原沙头三联食品厂物业改造项目施工招标公告
-
禅城莲塘排涝泵站工程设计招标公告
-
顺德区容桂、北滘、乐从、龙江生活垃圾中转站设备更新项目初步设计服务招标公告
-
佛山市临空经济区普通高中基础设施建设项目地基与基础检测招标公告
-
佛山市环两江先行区九江片两江流域沿线老旧小区改造项目工程设计招标公告
-
佛山市南海区西部片区排涝能力提升工程项目-丹灶镇东主涌劳边段排涝整治工程勘察设计招标公告
2月24-25日,健合集团旗下高端婴幼儿营养与健康品牌合生元,在丽江开展为期2天的2025年BNC(婴幼儿营养与护理业务)重点客户迎春峰会,围绕2025年的战略布局及市场策略,携手全国母婴渠道重点合作伙伴共寻行业增长新引擎。
近年来,随着母婴市场的消费主力更迭,在科学育儿需求的推动下,母婴市场不断转型升级。据iiMedia Research(艾媒咨询)数据显示,2024年中国母婴消费市场规模达7.6万亿元,预计2027年达到8.9万亿元。市场进入存量周期,行业竞争加剧,在母婴赛道挖掘出新机遇,仍是摆在所有品牌面前的重要课题。
健合集团CFO王亦东、健合集团中国区CEO李凤婷、健合集团BNC中国区执行总裁彭家华、健合集团中国区科学交流与产品培训总监刘威、健合集团BNC市场总监伍伟聪、健合集团BNC重点客户总监匡微、健合集团中国区公共事务总监吴灿炫,以及来自全国的15家头部母婴渠道合作伙伴代表出席了本次峰会。
把握消费市场新趋势,共谋母婴赛道新未来
峰会伊始,健合集团CFO王亦东为大家分析了新的国际金融形势,并表示健合集团依旧坚守长期主义,聚焦高端营养和健康产业赛道,提供全家庭营养解决方案。
健合集团CFO王亦东
随后,健合集团中国区CEO李凤婷也分享了健合集团的中国区战略,以此回应客户及大众关注的中国市场如何实现持续增长的问题。她指出:新客渗透是实现持续增长关键,接下来婴幼儿营养与护理业务将重点渗透6-12个月宝宝的妈妈,以有科学实证的高质量产品提升消费者情绪价值。
健合集团中国区CEO李凤婷
而针对婴幼儿营养与护理业务,健合集团BNC中国区执行总裁彭家华的分享进一步提振母婴渠道合作伙伴的信心。他表示:合生元始终坚持“品牌与渠道”双轮驱动,一方面以消费者为中心,打造具备“品牌力、产品力、组织力、渠道力、购买力”全要素的奶粉品牌;另一方面,聚焦营养品赛道,通过打造新场景以及赋能终端服务人员等多种形式,重新引领品类增长。
健合集团BNC中国区执行总裁彭家华
健合集团BNC市场总监伍伟聪也针对合生元产品布局做了分享,他表示,2025年合生元将以“派星幼儿配方奶粉+四大益生菌超级单品(合生元超级金装益生菌、合生元益生菌冲剂(儿童型)、合生元乳铁蛋白益生菌、合生元舒舒比益生菌)”为驱动,来强化消费者的品类心智,助力渠道合作伙伴形成先发优势。
健合集团BNC市场总监伍伟聪
合生元致胜市场的底气,背后是“科学实证”的产品。健合集团中国区科学交流与产品培训总监刘威现场以合生元派星幼儿配方奶粉、合生元超级金装益生菌等核心产品以及具体的创新成果应用为例,分享了合生元如何以科研力量打造高端产品,并携手国家“精准营养”战略,引领0-6岁儿童健康发展进入精准营养时代。
健合集团中国区科学交流与产品培训总监刘威
携手头部母婴渠道打造“宝贝节”,掌握母婴增长新引擎
伴随着母婴消费主力迭代,新生代的育儿观念的升级和科学育儿认知的提升,亟需母婴品牌与渠道不断优化合作模式,探索当下消费者的真正需求,并与之进行精准且有效的沟通,才能实现逆势增长。
谈及未来母婴合作渠道的合作发展模式,健合集团BNC重点客户总监匡微现场公布了重磅消息:“合生元将联合全国头部母婴渠道开展‘宝贝节’等一系列全域拉新活动,以有‘科学实证’的产品差异化优势,抢占用户以及场景心智,撬动市场增量。”
健合集团BNC重点客户总监匡微
据悉,合生元“宝贝节”将贯穿整个3月,届时合生元将携手全国头部母婴渠道开展320场大型春“疯”亲子派对的活动,一方面将“宝宝强大,自在当妈”的品牌理念,通过科学实证的高品质产品与消费者需求结合到一起,精准打开与年轻女性群体的沟通通路,积极营造更轻松、自在的育儿环境;另一方面,还通过创新消费者营销活动和模式,对母婴合作渠道进行全面赋能,共同探寻更多生意增长点。
合生元联合母婴渠道打造“宝贝节”IP,直面母婴市场的增长挑战背后,不仅是合生元多年来对母婴人群消费需求的精准洞察,更是在母婴营养健康领域的深耕,以有科学实证的高品质产品,为宝宝提供的强大原生保护力。以有“初乳营养天花板”之称的合生元派星3段奶粉为例,其不仅拥有6倍初乳黄金LPN、5重母乳低聚糖HMO,还有突破性的SN-2 PLUS专利技术和天然乳脂,让奶粉营养更好被吸收。合生元强大产品力的支撑,不仅成新生代妈妈“自在当妈”的底气,也为母婴渠道合作伙伴在行业新周期生意增长奠定了坚实的底层基础。
重磅启动“生命早期营养健康支持行动”,合力推动商业向善
作为母婴营养健康领域领先企业,合生元始终坚持以安全、优质、有科学验证的高质量产品满足广大母婴消费群体的需求,以多元的产品营销赋能渠道增长,此外,还致力打造可持续发展模式,携手各界构建商业向善的价值新生态。
早在2007年,合生元联合中国红十字基金会设立“中国红十字基金会合生元母婴救助基金”(以下简称“基金”),以“守护母婴,妈妈少担心”系列公益项目为经济困难的母婴家庭提供救助。截至2024年12月,基金共募集款物近9136万元,为4083名母亲及儿童提供了及时的救助。近年来,基金更是不断开拓公益事业的新版图,积极开创与渠道合作伙伴公益合作的新模式。
在本次峰会上,合生元携手母婴渠道合作伙伴正式启动“生命早期营养健康支持行动”,呼吁渠道合作伙伴加入到“合你一起,做好‘心’人”的公益行动中,共同守护母婴人群的健康发展。
据健合集团中国区公共事务总监吴灿炫介绍:基金将重点关注生命早期1000天的“关键窗口期”,助力偏远地区解决生命早期营养健康难题。为此,2025年基金公益升级,将整合多方资源,通过开展走进新疆的“天使之旅”(先心病患儿筛查救助)、“GDM”(妊娠期糖尿病及孕期营养干预规范化管理项目)等行动,为更多偏远地区的母婴人群提供生命早期营养健康支持。
健合集团中国区公共事务总监吴灿炫
此外,基金还在本次“宝贝节”活动,携手全国头部母婴渠道客户,开展系列消费者公益活动,呼吁更多有爱人士加入到支持生命早期营养健康的行动中,提高母婴人群对于生命早期的健康意识,从而推动母婴行业的高质量健康发展,为助力建设健康中国2030贡献企业力量。
从携手渠道造节制胜母婴赛道,再到合力公益守护母婴健康,不难看出,在2025年的新征程中,健合集团将持续坚持Premium(高端优质)、Proven(科学验证)、Aspirational(令人向往,追求卓越)、Engaging(参与互动)的PPAE经营模式,秉承“让人们更健康更快乐”的使命,创造差异化的优质产品及令人向往的品牌,与众多合作伙伴携手并进,共同应对市场挑战,把握发展机遇,共同谱写母婴行业发展的新篇章。(嘉 宁)
微信
新浪微博
QQ空间
QQ好友
豆瓣
Facebook
Twitter
