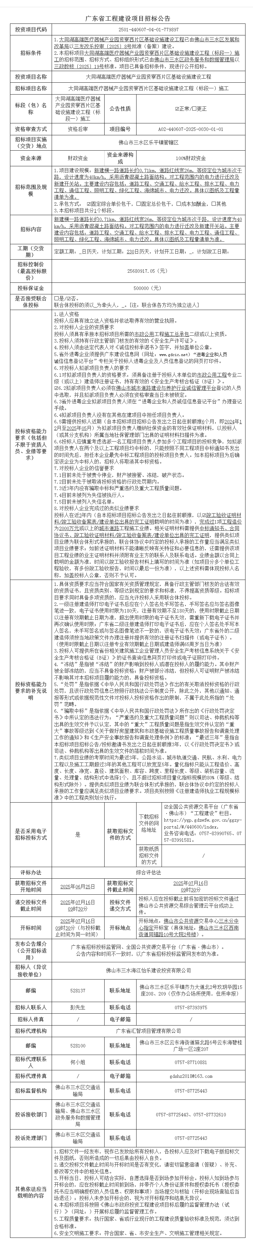
2025-2027年三水西南街道治安联防大队饭堂食材配送项目招标公告
项目概况
2025-2027年西南街道治安联防大队饭堂食材配送项目招标项目的潜在投标人应在广东省政府采购网https://gdgpo.czt.gd.gov.cn/【供应商应从广东省政府采购网(https://gdgpo.czt.gd.gov.cn/)上广东政府采购智慧云平台(以下简称“云平台”)的政府采购供应商入口进行免费注册后,登录进入项目采购系统完成项目投标登记并在线获取招标文件(未按上述方式获取招标文件的供应商,其投标资格将被视为无效)。】获取招标文件,并于 2025年07月15日 09时30分 (北京时间)前递交投标文件。
一、项目基本情况
项目编号:ZFXL2025001
项目名称:2025-2027年西南街道治安联防大队饭堂食材配送项目
采购方式:公开招标
预算金额:2,600,000.00元
采购需求:
采购包1(2025-2027年西南街道治安联防大队饭堂食材配送项目):
采购包预算金额:2,600,000.00元
本采购包不接受联合体投标
合同履行期限:自合同签订并生效之日起两年,合同一年一签。或预算金额用完为止
二、申请人的资格要求:
1.投标供应商应具备《中华人民共和国政府采购法》第二十二条规定的条件,提供下列材料:
1)具有独立承担民事责任的能力:在中华人民共和国境内注册的法人或其他组织或自然人, 投标(响应)时提交有效的营业执照(或事业单位法人证书,或社会团体法人登记证书,或其他具有独立承担民事责任的能力的有效证照)扫描件,如投标人为自然人的需提供自然人身份证明扫描件。分支机构投标的,须提供总公司和分公司营业执照副本复印件,总公司出具给分支机构的授权书。
2)有依法缴纳税收和社会保障资金的良好记录:提供以下两种证明材料之一即可: ①开标时间当月(含)往前顺推6个月内任意1个月依法缴纳税收和社会保障资金的相关材料。如依法免税或不需要缴纳社会保障资金的,提供相应证明材料; ②按要求填写采购公告附件《政府采购供应商资格信用承诺函》。
3)具有良好的商业信誉和健全的财务会计制度:提供以下四种证明材料之一即可: ①经会计师事务所审计的2023或2024年度财务报告(财务报告由第三方会计师事务所出具,能清晰显示第三方会计师事务所的印章,并能反映审计结论); ②基本开户银行出具的资信证明(资信证明应在开标时间当月(含)往前顺推6个月以内出具); ③财政部门认可的政府采购专业担保机构出具的投标担保函。 ④按要求填写采购公告附件《政府采购供应商资格信用承诺函》。
4)履行合同所必需的设备和专业技术能力:按投标(响应)文件格式填报设备及专业技术能力情况。
5)参加采购活动前3年内,在经营活动中没有重大违法记录:提供以下两种证明材料之一即可: ①参照投标函相关承诺格式内容。 重大违法记录,是指供应商因违法经营受到刑事处罚或者责令停产停业、吊销许可证或者执照、较大数额罚款等行政处罚。(根据财库〔2022〕3号文,“较大数额罚款”认定为200万元以上的罚款,法律、行政法规以及国务院有关部门明确规定相关领域“较大数额罚款”标准高于200万元的,从其规定); ②按要求填写采购公告附件《政府采购供应商资格信用承诺函》。
2.落实政府采购政策需满足的资格要求:
采购包1(2025-2027年西南街道治安联防大队饭堂食材配送项目)落实政府采购政策需满足的资格要求如下:
采购包整体专门面向中小企业(本项目采购标的对应的小微企业划分标准所属行业为:批发业)。监狱企业、残疾人福利性单位视同小型、微型企业。 (1)中小企业评审及《中小企业声明函》填写要求:本采购包为服务类项目,供应商应提供对应类别的《中小企业声明函》。供应商应当对其出具的《中小企业声明函》真实性负责,若有虚假将追究其责任。(2)监狱企业评审要求:提供由省级以上监狱管理局、戒毒管理局(含新疆生产建设兵团)出具的属于监狱企业的证明文件。(3)残疾人福利性单位评审要求:提供《残疾人福利性单位声明函》。
3.本项目的特定资格要求:
采购包1(2025-2027年西南街道治安联防大队饭堂食材配送项目)特定资格要求如下:
(1)供应商未被列入“信用中国”网站(www.creditchina.gov.cn)“记录失信被执行人或重大税收违法失信主体或政府采购严重违法失信行为”记录名单;不处于中国政府采购网(www.ccgp.gov.cn)“政府采购严重违法失信行为信息记录”中的禁止参加政府采购活动期间。(以资格审查人员于投标(响应)截止时间当天在“信用中国”网站(www.creditchina.gov.cn)及中国政府采购网(http://www.ccgp.gov.cn/)查询结果为准,如相关失信记录已失效,供应商需提供相关证明资料)。
(2)单位负责人为同一人或者存在直接控股、 管理关系的不同供应商,不得同时参加本采购项目(或采购包) 投标(响应)。 为本项目提供整体设计、 规范编制或者项目管理、 监理、 检测等服务的供应商, 不得再参与本项目投标(响应)。 投标函相关承诺要求内容。
(3)供应商须具有行政主管部门颁发有效期内的《食品经营许可证》或《食品生产许可证》 (提供证书扫描件) ;如已实施食品药品经营许可多证合一改革的,提供《食品药品经营许可证》 (提供证书扫描件);如供应商许可证与营业执照合并办理的,提供扫描营业执照二维码后的有效备案信息截图。
三、获取招标文件
时间: 2025年06月24日 至 2025年07月01日 ,每天上午 09:00:00 至 12:00:00 ,下午 12:00:00 至 17:30:00 (北京时间,法定节假日除外)
地点:广东省政府采购网https://gdgpo.czt.gd.gov.cn/【供应商应从广东省政府采购网(https://gdgpo.czt.gd.gov.cn/)上广东政府采购智慧云平台(以下简称“云平台”)的政府采购供应商入口进行免费注册后,登录进入项目采购系统完成项目投标登记并在线获取招标文件(未按上述方式获取招标文件的供应商,其投标资格将被视为无效)。】
方式:在线获取
售价: 免费获取
四、提交投标文件截止时间、开标时间和地点
2025年07月15日 09时30分00秒 (北京时间)
递交文件地点:广东省政府采购网(https://gdgpo.czt.gd.gov.cn/),电子投标文件需在提交投标文件截止时间前成功上传至云平台项目采购系统中。
开标地点:广东省政府采购网https://gdgpo.czt.gd.gov.cn/;本项目采用远程电子开标。
五、公告期限
自本公告发布之日起5个工作日。
六、其他补充事宜
1.本项目采用电子系统进行招投标,请在投标前详细阅读供应商操作手册,手册获取网址:https://gdgpo.czt.gd.gov.cn/help/transaction/download.html。投标供应商在使用过程中遇到涉及系统使用的问题,可通过020-88696588 进行咨询或通过广东政府采购智慧云平台运维服务说明中提供的其他服务方式获取帮助。
2.供应商参加本项目投标,需要提前办理CA和电子签章,办理方式和注意事项详见供应商操作手册与CA办理指南,指南获取地址:https://gdgpo.czt.gd.gov.cn/help/problem/。
3.如需缴纳保证金,供应商可通过"广东政府采购智慧云平台金融服务中心"(http://gdgpo.czt.gd.gov.cn/zcdservice/zcd/guangdong/),申请办理投标(响应)担保函、保险(保证)保函。
4.开标结束后,请投标人及时进入广东政府采购智慧云平台的等候大厅关注项目进展情况,并保持联系人手机号码畅通,特别是如有要求投标人澄清时投标人需要及时响应。如因未及时响应导致的相关后果由投标人自行承担。
5.发布公告的媒介:中国政府采购网(www.ccgp.gov.cn)、广东省政府采购网(https://gdgpo.czt.gd.gov.cn/);佛山市公共资源交易网(http://ggzy.foshan.gov.cn)、广东信立招标采购有限公司(https://www.gdxlzb.com)。
6.投标人填报《中小企业声明函》时,标的名称和所属行业详见招标文件“第二章 采购需求”中对应采购包的“2.技术标准与要求”,并根据《关于印发中小企业划型标准规定的通知》(工信部联企业〔2011〕300号)规定进行划型。
7.本项目采用远程电子开标:供应商的法定代表人或其授权代表无需到达现场参加开标。在递交投标文件截止时间前30分钟,应当登录云平台开标大厅进行签到,并且填写授权代表的姓名与手机号码。若因签到时填写的授权代表信息有误而导致的不良后果,由供应商自行承担。
8.各供应商在参加开标以前须自行对使用电脑的网络环境、驱动安装、客户端安装以及数字证书的有效性等进行检测,确保可以正常使用。
七、对本次招标提出询问,请按以下方式联系。
1.采购人信息
名 称:佛山市三水区西南街道治安联防大队
地 址:广东省佛山市三水区西南街道人民二路卫东大街
联系方式:0757-87757251
2.采购代理机构信息
名 称:广东信立招标采购有限公司
地 址:广东省佛山市禅城区江湾北一街5号202房自编之一
联系方式:0757-82787525
3.项目联系方式
项目联系人:叶先生
电 话:0757-82787525
项目概况
大沥实验初级中学设备设施采购之饭堂设备设施等采购招标项目的潜在投标人应在广东省政府采购网https://gdgpo.czt.gd.gov.cn/获取招标文件,并于 2025年07月16日 09时00分 (北京时间)前递交投标文件。
一、项目基本情况
项目编号:沥采2025016
项目名称:大沥实验初级中学设备设施采购之饭堂设备设施等采购
采购方式:公开招标
预算金额:1,962,499.91元
采购需求:
采购包1(大沥实验初级中学设备设施采购之饭堂设备设施等采购):
采购包预算金额:1,962,499.91元
本采购包不接受联合体投标
合同履行期限:本项目分3批次,每批次供货时间为采购人发出供货函之日起30个日历日内完成供货、安装和调试,经验收合格后交付采购人使用,并在设备全部完成供货后通过项目整体验收并合格。如果采购人客观上不具备安装实施环境导致工期延后的,完工期经双方书面签字盖章同意后可相应延期。
二、申请人的资格要求:
1.投标供应商应具备《中华人民共和国政府采购法》第二十二条规定的条件,提供下列材料:
1)具有独立承担民事责任的能力:在中华人民共和国境内注册的法人或其他组织或自然人,投标(响应)时提交有效的营业执照(或事业法人登记证或身份证等相关证明)副本扫描件。分支机构投标的,须提供总公司和分公司营业执照副本扫描件,总公司出具给分支机构的授权书。
2)有依法缴纳税收和社会保障资金的良好记录:提供《政府采购供应商资格信用承诺函》(格式详见公告附件)或提供投标截止日前6个月内任意1个月依法缴纳税收和社会保障资金的相关材料。如依法免税或不需要缴纳社会保障资金的,提供相应证明材料。
3)具有良好的商业信誉和健全的财务会计制度:提供《政府采购供应商资格信用承诺函》(格式详见公告附件)或提供2024年度经审计的财务状况报告或基本开户行出具的资信证明;如为2025年新成立的公司,则提供成立至今的月或季度财务报表扫描件或基本开户行出具的资信证明扫描件。
4)履行合同所必需的设备和专业技术能力:按投标(响应)文件格式填报设备及专业技术能力情况。
5)参加采购活动前3年内,在经营活动中没有重大违法记录:参照投标(报价)函相关承诺格式内容或提供《政府采购供应商资格信用承诺函》(格式详见公告附件)。重大违法记录,是指投标人因违法经营受到刑事处罚或者责令停产停业、吊销许可证或者执照、较大数额罚款等行政处罚。(对于“较大数额罚款”,按《财政部关于《中华人民共和国政府采购法实施条例》第十九条第一款“较大数额罚款”具体适用问题的意见》(财库〔2022〕3 号)认定为200万元以上的罚款,法律、行政法规以及国务院有关部门明确规定相关领域“较大数额罚款”标准高于200万元的,从其规定。)。
2.落实政府采购政策需满足的资格要求:
采购包1(大沥实验初级中学设备设施采购之饭堂设备设施等采购)落实政府采购政策需满足的资格要求如下:
采购包整体专门面向中小企业。投标人应为符合本项目采购标的对应行业(本项目行业为:工业)划分标准的中小企业(监狱企业、残疾人福利性单位视同小微企业)。中小企业以投标人提供的《中小企业声明函》为判定标准;残疾人福利性单位以投标人提供的《残疾人福利性单位声明函》为判定标准;监狱企业须投标人提供由省级以上监狱管理局、戒毒管理局(含新疆生产建设兵团)出具的属于监狱企业的证明文件,否则不予认定。
3.本项目的特定资格要求:
采购包1(大沥实验初级中学设备设施采购之饭堂设备设施等采购)特定资格要求如下:
(1)投标人未被列入“信用中国”网站(www.creditchina.gov.cn)“失信被执行人查询或重大税收违法失信主体名单或严重失信主体名单查询”记录名单;不处于中国政府采购网(www.ccgp.gov.cn)“政府采购严重违法失信行为信息记录”中的禁止参加政府采购活动期间。(以资格审查人员于投标(响应)截止时间当天在“信用中国”网站(www.creditchina.gov.cn)及中国政府采购网(http://www.ccgp.gov.cn/)查询结果为准,如相关失信记录已失效,投标人需提供相关证明资料)
(2)单位负责人为同一人或者存在直接控股、 管理关系的不同投标人,不得同时参加本采购项目(或采购包) 投标(响应)。为本项目提供整体设计、规范编制或者项目管理、监理、检测等服务的投标人,不得再参与本项目投标(响应)。提供投标(报价)函相关承诺要求内容。
(3)本采购包不接受联合体投标
三、获取招标文件
时间: 2025年06月24日 至 2025年07月01日 ,每天上午 00:00:00 至 12:00:00 ,下午 12:00:00 至 23:59:59 (北京时间,法定节假日除外)
地点:广东省政府采购网https://gdgpo.czt.gd.gov.cn/
方式:在线获取
售价: 免费获取
四、提交投标文件截止时间、开标时间和地点
2025年07月16日 09时00分00秒 (北京时间)
递交文件地点:广东省政府采购网(https://gdgpo.czt.gd.gov.cn/)
开标地点:广东省政府采购网(https://gdgpo.czt.gd.gov.cn/)
五、公告期限
自本公告发布之日起5个工作日。
六、其他补充事宜
1.本项目采用电子系统进行招投标,请在投标前详细阅读供应商操作手册,手册获取网址:https://gdgpo.czt.gd.gov.cn/help/transaction/download.html。投标供应商在使用过程中遇到涉及系统使用的问题,可通过020-88696588 进行咨询或通过广东政府采购智慧云平台运维服务说明中提供的其他服务方式获取帮助。
2.供应商参加本项目投标,需要提前办理CA和电子签章,办理方式和注意事项详见供应商操作手册与CA办理指南,指南获取地址:https://gdgpo.czt.gd.gov.cn/help/problem/。
3.如需缴纳保证金,供应商可通过"广东政府采购智慧云平台金融服务中心"(http://gdgpo.czt.gd.gov.cn/zcdservice/zcd/guangdong/),申请办理投标(响应)担保函、保险(保证)保函。
/
七、对本次招标提出询问,请按以下方式联系。
1.采购人信息
名 称:佛山市南海区大沥实验初级中学
地 址:佛山市南海区大沥镇广佛新干线钟边段南侧地段
联系方式:0757-85519088
2.采购代理机构信息
名 称:广东祥衡项目管理有限公司
地 址:广东省佛山市南海区佛山市南海区大沥镇九龙小商品批发城主楼3号西404房之一
联系方式:0757-85720781
3.项目联系方式
项目联系人:张先生
电 话:0757-85720781

微信
新浪微博
QQ空间
QQ好友
豆瓣
Facebook
Twitter











































































































































































































































